Suppr超能文献

B7-H3分子对癌症相关成纤维细胞的抗凋亡作用增强了肾癌的细胞侵袭和转移。

The anti-apoptotic effect on cancer-associated fibroblasts of B7-H3 molecule enhancing the cell invasion and metastasis in renal cancer.

作者信息

Zhang Shuai, Zhou Chenchao, Zhang Dongze, Huang Ziyi, Zhang Guangbo

机构信息

Institute of Clinical Immunology, The First Affiliated Hospital of Soochow University.

Jiangsu Institute of Jiangsu key Laboratory of Clinical Immunology, Soochow University.

出版信息

Onco Targets Ther. 2019 May 24;12:4119-4127. doi: 10.2147/OTT.S201121. eCollection 2019.

Abstract

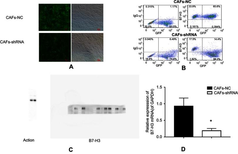
Renal cancer is one of the most common malignancies. However, the mechanisms underlying its development are still ambiguous. B7-H3 has been described as an important tumor antigen in various human tumors. An abnormal high expression of B7-H3 molecules is often observed in tumor cells and tumor stromal cells in the tumor microenvironment. On the basis of the above findings, we hypothesized that cancer-associated fibroblasts (CAFs) clustered in the renal cell microenvironment can survive for a long time with the anti-apoptotic effect of B7-H3, and then secrete cytokines to enhance the malignant behavior of renal cancer cells. The expression of B7-H3 protein in CAFs was detected in renal cancer tissues. Then, the CAFs cells were stably transfected with shRNA and their expression was silenced to determine the role of B7-H3 in CAFs. Western blot was used to detect the expression of apoptosis-related proteins, hepatocyte growth factor (HGF) protein and stromal cell-derived factor-1 (CXCL12) protein. CAF-NC cells and CAFs-shRNA cells were co-cultured with A498 cells to assess the biological function changes of A498. A group of CAFs were found with B7-H3 expression in renal cancer. B7-H3 can stimulate CAFs to secrete HGF and Cxcl-12, and has strong anti-apoptotic effect on CAFs. We also found that CAFs-NC promotes the proliferation, invasion and migration of A498 cells in vitro and promotes the tumor formation of A498 in vivo. B7-H3 CAFs promote the invasion and metastasis in renal cancer.

摘要

肾癌是最常见的恶性肿瘤之一。然而,其发生发展的机制仍不明确。B7-H3已被描述为多种人类肿瘤中的一种重要肿瘤抗原。在肿瘤微环境的肿瘤细胞和肿瘤基质细胞中经常观察到B7-H3分子异常高表达。基于上述发现,我们推测聚集在肾细胞微环境中的癌症相关成纤维细胞(CAFs)可凭借B7-H3的抗凋亡作用长期存活,进而分泌细胞因子增强肾癌细胞的恶性行为。在肾癌组织中检测CAFs中B7-H3蛋白的表达。然后,用shRNA稳定转染CAFs细胞并使其表达沉默,以确定B7-H3在CAFs中的作用。采用蛋白质免疫印迹法检测凋亡相关蛋白、肝细胞生长因子(HGF)蛋白和基质细胞衍生因子-1(CXCL12)蛋白的表达。将CAF-NC细胞和CAFs-shRNA细胞与A498细胞共培养,以评估A498细胞的生物学功能变化。在肾癌中发现一组有B7-H3表达的CAFs。B7-H3可刺激CAFs分泌HGF和Cxcl-12,对CAFs具有强大的抗凋亡作用。我们还发现CAFs-NC在体外促进A498细胞的增殖、侵袭和迁移,并在体内促进A498细胞成瘤。B7-H3 CAFs促进肾癌的侵袭和转移。

https://cdn.ncbi.nlm.nih.gov/pmc/blobs/1b16/6538013/8f9a0d6ec3eb/OTT-12-4119-g0001.jpg

文献AI研究员

20分钟写一篇综述,助力文献阅读效率提升50倍。

立即体验

用中文搜PubMed

大模型驱动的PubMed中文搜索引擎

马上搜索

文档翻译

学术文献翻译模型,支持多种主流文档格式。

立即体验