Suppr超能文献

对印度和中国成年人的肠道微生物组、饮食和人体代谢之间相互作用进行非靶向粪便和尿液代谢组学分析。

An untargeted fecal and urine metabolomics analysis of the interplay between the gut microbiome, diet and human metabolism in Indian and Chinese adults.

机构信息

Interdisciplinary Graduate School, Nanyang Technological University, 50 Nanyang Avenue, Singapore, 639798, Singapore.

Advanced Environmental Biotechnology Centre, Nanyang Environment & Water Research Institute, Nanyang Technological University, 1 CleanTech Loop, Singapore, 637141, Singapore.

出版信息

Sci Rep. 2019 Jun 24;9(1):9191. doi: 10.1038/s41598-019-45640-y.

Abstract

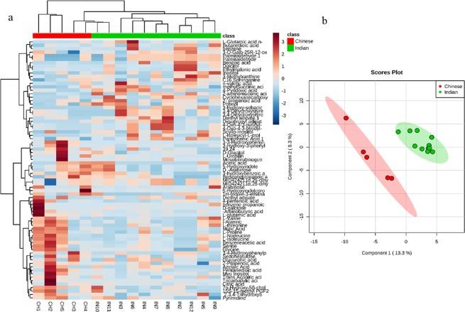
Gut microbiome plays a vital role in human health. Human fecal and urine metabolome could provide a functional readout of gut microbial metabolism as well as its interaction with host and diet. However, this relationship still needs to be fully characterized. We established an untargeted GC-MS metabolomics method which enabled the detection of 122 and 86 metabolites including amino acids, phenolics, indoles, carbohydrates, sugars and metabolites of microbial origin from fecal and urine samples respectively. 41 compounds were confirmed using external standards. Next, we compared the fecal and urine metabolome of 16 healthy Indian and Chinese adults, ages 22-35 years, using a combined GC-MS and LC-MS approach. We showed dietary habit or ethnicity wise grouping of urine and fecal metabolite profiles of Indian and Chinese adults. Our analysis revealed 53 differentiating metabolites including higher abundance of amino acids and phenolics in Chinese and higher abundance of fatty acids, glycocholic acid, metabolites related to tryptophan metabolism in Indian adults. Correlation analysis showed a strong association of metabolites with gut bacterial profiles of the same subjects in the genus and species level. Thus, our results suggest that gut bacterial compositional changes could be eventually monitored and probed using a metabolomics approach.

摘要

肠道微生物群在人类健康中起着至关重要的作用。人类粪便和尿液代谢组学可以提供肠道微生物代谢及其与宿主和饮食相互作用的功能读数。然而,这种关系仍需要充分描述。我们建立了一种非靶向 GC-MS 代谢组学方法,能够分别从粪便和尿液样本中检测到 122 种和 86 种代谢物,包括氨基酸、酚类、吲哚、碳水化合物、糖和微生物来源的代谢物。41 种化合物通过外部标准得到确认。接下来,我们使用 GC-MS 和 LC-MS 联合方法比较了 16 名年龄在 22-35 岁的健康印度和中国成年人的粪便和尿液代谢组。我们展示了印度和中国成年人的尿液和粪便代谢物谱在饮食或种族方面的分组。我们的分析揭示了 53 种不同的代谢物,包括中国人粪便中氨基酸和酚类的丰度较高,而印度人尿液中脂肪酸、甘胆酸、色氨酸代谢相关代谢物的丰度较高。相关分析表明,代谢物与同一受试者肠道细菌组成在属和种水平上有很强的关联。因此,我们的研究结果表明,肠道细菌组成的变化可以最终通过代谢组学方法进行监测和研究。

https://cdn.ncbi.nlm.nih.gov/pmc/blobs/2133/6591403/85846b1514f9/41598_2019_45640_Fig1_HTML.jpg

文献AI研究员

20分钟写一篇综述,助力文献阅读效率提升50倍。

立即体验

用中文搜PubMed

大模型驱动的PubMed中文搜索引擎

马上搜索

文档翻译

学术文献翻译模型,支持多种主流文档格式。

立即体验