Suppr超能文献

代谢组学分析揭示了结直肠癌患者氨基酸代谢的关键变化。

Metabolomic analysis reveals key changes in amino acid metabolism in colorectal cancer patients.

作者信息

Ramzy Asmaa, Abdelmoneim Taghreed Khaled, Arafat Menna, Mokhtar Maha, Bakkar Ashraf, Mokhtar Amany, Anwar Wagida, Magdeldin Sameh, Enany Shymaa

机构信息

Proteomics and Metabolomics Research Program, Basic Research Unit, Research Department, Children's Cancer Hospital Egypt, Cairo, 57357, Egypt.

Faculty of Medicine, Mansoura University, Mansoura, Egypt.

出版信息

Amino Acids. 2025 May 2;57(1):22. doi: 10.1007/s00726-025-03448-3.

Abstract

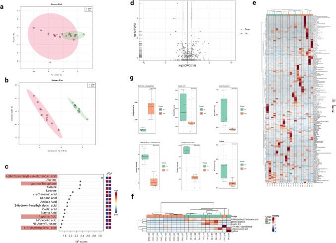
The number of colorectal cancer (CRC) patients is steadily growing worldwide, particularly in developing nations. Nonetheless, recent advances in early detection studies and therapy alternatives have reduced CRC mortality in affluent countries, despite rising incidence. Gut microbiota and their metabolites may contribute to tumor growth and reduced therapeutic efficacy. This preliminary study sought to uncover metabolic fingerprints in colorectal cancer patients. It also emphasizes the correlation between the gut microbiome, microbial metabolism, and altered metabolites in CRC. In this study, stool samples from 20 CRC patients and matched healthy controls were enrolled. Untargeted metabolomics approach based on an ultra-high-performance liquid chromatography high-resolution mass spectrometry (UHPLC-MS/MS) were applied. Statistical approaches, pathway enrichment analysis, and network analysis were employed to unleash CRC perturbed metabolic pathways and putative biomarkers. The study identified a distinct manually curated metabolite profile that is substantially linked to CRC. The steroidogenesis, aspartate, tryptophan (Trp), and urea cycle were the most significant pathways that concurrently contributed to CRC.Prominently, among other pathways, Trp metabolism was identified as a critical pathway, indicating a possible connection between the development of CRC and gut microbiota. In a nutshell the notable resulted metabolites reveal auspicious biomarkers for the initial diagnosis as well as surveilling of CRC progression. This preliminary study highlights the potential involvement that gut bacteria may contribute in CRC patients. Further investigation into the composition of the gut microbiome associated with this metabolic profile may lead to the identification of novel biomarkers for early detection and possible targets for treatment.

摘要

全球结直肠癌(CRC)患者数量正在稳步增长,尤其是在发展中国家。尽管如此,尽管发病率上升,但早期检测研究和治疗选择方面的最新进展已降低了富裕国家的CRC死亡率。肠道微生物群及其代谢产物可能有助于肿瘤生长并降低治疗效果。这项初步研究旨在揭示结直肠癌患者的代谢指纹。它还强调了肠道微生物组、微生物代谢与CRC中代谢产物改变之间的相关性。在本研究中,纳入了20名CRC患者和匹配的健康对照的粪便样本。采用了基于超高效液相色谱高分辨率质谱(UHPLC-MS/MS)的非靶向代谢组学方法。运用统计方法、通路富集分析和网络分析来揭示CRC扰乱的代谢通路和潜在生物标志物。该研究确定了一种与CRC密切相关的独特的人工整理代谢物谱。类固醇生成、天冬氨酸、色氨酸(Trp)和尿素循环是对CRC有共同显著贡献的最重要通路。突出的是,在其他通路中,Trp代谢被确定为关键通路,表明CRC的发展与肠道微生物群之间可能存在联系。简而言之,这些显著的代谢产物揭示了用于CRC初步诊断以及监测其进展的有前景的生物标志物。这项初步研究突出了肠道细菌可能在CRC患者中发挥的潜在作用。对与这种代谢谱相关的肠道微生物组组成进行进一步研究,可能会导致识别出用于早期检测的新型生物标志物和可能的治疗靶点。

https://cdn.ncbi.nlm.nih.gov/pmc/blobs/e59c/12048468/44e66c10089e/726_2025_3448_Fig1_HTML.jpg

文献AI研究员

20分钟写一篇综述,助力文献阅读效率提升50倍。

立即体验

用中文搜PubMed

大模型驱动的PubMed中文搜索引擎

马上搜索

文档翻译

学术文献翻译模型,支持多种主流文档格式。

立即体验