Suppr超能文献

一项用于诊断免疫功能低下的儿科癌症患者感染的代谢组学初步研究。

A Pilot Metabolomic Study for Diagnosing Infection in Immunocompromised Pediatric Cancer Patients.

作者信息

Abdelmoneim Taghreed Khaled, Ramzy Asmaa, Zaki Mostafa Ahmed, Karam Ahmed, Hesham Ahmed, Osama Aya, Sabar Nabila, Mokhtar Maha, Youssef Nada A, Ahmed Eman A, Shalaby Lobna, Salama Asmaa, Kamel Ahmed, Elenany Mervat, Magdeldin Sameh

机构信息

Proteomics and Metabolomics Research Program, Basic Research Department, Children's Cancer Hospital Egypt, Cairo 57357, Egypt.

Department of Pharmacology, Faculty of Veterinary Medicine, Suez Canal University, Ismailia 41522, Egypt.

出版信息

Int J Mol Sci. 2025 Jun 20;26(13):5926. doi: 10.3390/ijms26135926.

Abstract

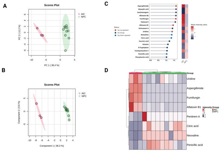
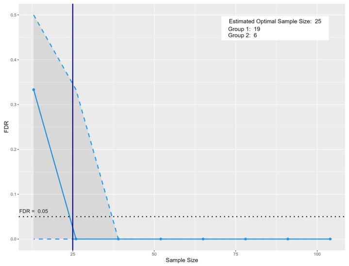
Fungal infection caused by invasive is a life-threatening complication in immunocompromised pediatric cancer patients. However, the early diagnosis of invasive infection remains a clinical challenge due to the lack of specific, non-invasive biomarkers. The current study investigates plasma metabolomic profiling integrated with an AI-derived fungal secondary metabolite database to identify potential biomarkers for rapid, non-invasive detection of Aspergillus infection. Plasma samples from thirteen pediatric oncology patients were analyzed using untargeted metabolomics based on UHPLC-MS/MS. Based on galactomannan assay results, three patients were classified as Aspergillus-Infected (AIC) and ten as non-infected controls (NPCs). An in-house custom database for secondary metabolites of fungi was incorporated to enhance metabolite annotation. Eight metabolites were found to be candidate biomarkers based on statistical significance, fold change, and biological relevance. In the AIC cohort, aflatoxin B1, aspergillimide, fumifungin, and uridine were found to be significantly elevated while citric acid presented a decrease. Multivariate analysis utilizing PCA and PLSDA showed distinct group separation. Moreover, sample size estimation indicates that a minimum of 25 participants would be needed in future studies for appropriate statistical power.

摘要

侵袭性真菌感染是免疫功能低下的儿科癌症患者危及生命的并发症。然而,由于缺乏特异性的非侵入性生物标志物,侵袭性感染的早期诊断仍然是一项临床挑战。当前的研究调查了结合人工智能衍生的真菌次生代谢物数据库的血浆代谢组学图谱,以识别用于快速、非侵入性检测曲霉菌感染的潜在生物标志物。使用基于超高效液相色谱-串联质谱(UHPLC-MS/MS)的非靶向代谢组学方法分析了13名儿科肿瘤患者的血浆样本。根据半乳甘露聚糖检测结果,3名患者被归类为曲霉菌感染(AIC),10名作为未感染对照(NPC)。纳入了一个内部定制的真菌次生代谢物数据库以增强代谢物注释。基于统计学意义、倍数变化和生物学相关性,发现8种代谢物为候选生物标志物。在AIC队列中,发现黄曲霉毒素B1、曲霉酰亚胺、烟曲霉毒素和尿苷显著升高,而柠檬酸呈下降趋势。利用主成分分析(PCA)和偏最小二乘判别分析(PLSDA)的多变量分析显示出明显的组间分离。此外,样本量估计表明,未来研究中至少需要25名参与者才能获得适当的统计效力。

https://cdn.ncbi.nlm.nih.gov/pmc/blobs/cabc/12249737/b13886cb26fb/ijms-26-05926-g001.jpg

文献AI研究员

20分钟写一篇综述,助力文献阅读效率提升50倍。

立即体验

用中文搜PubMed

大模型驱动的PubMed中文搜索引擎

马上搜索

文档翻译

学术文献翻译模型,支持多种主流文档格式。

立即体验