Suppr超能文献

对tau转基因小鼠进行反复超声治疗可通过自噬清除神经元中的tau蛋白,并改善行为功能。

Repeated ultrasound treatment of tau transgenic mice clears neuronal tau by autophagy and improves behavioral functions.

作者信息

Pandit Rucha, Leinenga Gerhard, Götz Jürgen

机构信息

Clem Jones Centre for Ageing Dementia Research, Queensland Brain Institute, The University of Queensland, St. Lucia, Brisbane, QLD 4072, Australia.

出版信息

Theranostics. 2019 May 31;9(13):3754-3767. doi: 10.7150/thno.34388. eCollection 2019.

Abstract

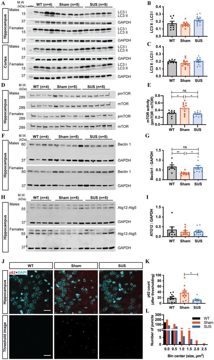
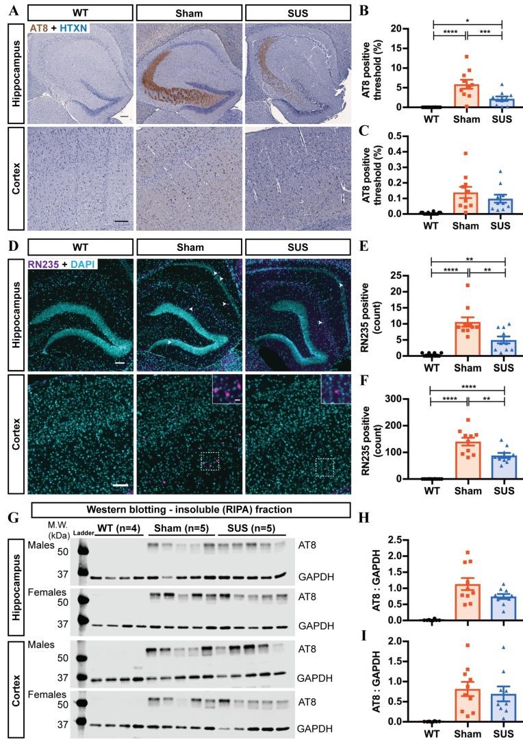
Intracellular deposits of pathological tau are the hallmark of a broad spectrum of neurodegenerative disorders collectively known as tauopathies, with Alzheimer's disease, a secondary tauopathy, being further characterized by extracellular amyloid plaques. A major obstacle in developing effective treatments for tauopathies is the presence of the blood-brain barrier, which restricts the access of therapeutic agents to the brain. An emerging technology to overcome this limitation is the application of low-intensity ultrasound which, together with intravenously injected microbubbles, transiently opens the blood-brain barrier, thereby facilitating the delivery of therapeutic agents into the brain. Interestingly, even in the absence of therapeutic agents, ultrasound has previously been shown to reduce amyloid plaques and improve cognitive functions in amyloid-depositing mice through microglial clearance. Ultrasound has also been shown to facilitate the delivery of antibody fragments against pathological tau in P301L tau transgenic mice; however, the effect of ultrasound alone has not been thoroughly investigated in a tauopathy mouse model. : Here, we performed repeated scanning ultrasound treatments over a period of 15 weeks in K369I tau transgenic mice with an early-onset tau-related motor and memory phenotype. We used immunohistochemical and biochemical methods to analyze the effect of ultrasound on the mice and determine the underlying mechanism of action, together with an analysis of their motor and memory functions following repeated ultrasound treatments. : Repeated ultrasound treatments significantly reduced tau pathology in the absence of histological damage. Associated impaired motor functions showed improvement towards the end of the treatment regime, with memory functions showing a trend towards improvement. In assessing potential clearance mechanisms, we ruled out a role for ubiquitination of tau, a prerequisite for proteasomal clearance. However, the treatment regime induced the autophagy pathway in neurons as reflected by an increase in the autophagosome membrane marker LC3II and a reduction in the autophagic flux marker p62, along with a decrease of mTOR activity and an increase in beclin 1 levels. Moreover, there was a significant increase in the interaction of tau and p62 in the ultrasound-treated mice, suggesting removal of tau by autophagosomes. : Our findings indicate that a neuronal protein aggregate clearance mechanism induced by ultrasound-mediated blood-brain barrier opening operates for tau, further supporting the potential of low-intensity ultrasound to treat neurodegenerative disorders.

摘要

病理性tau蛋白的细胞内沉积是一系列统称为tau蛋白病的神经退行性疾病的标志,作为继发性tau蛋白病的阿尔茨海默病,其特征还在于细胞外淀粉样斑块。开发针对tau蛋白病的有效治疗方法的一个主要障碍是血脑屏障的存在,它限制了治疗药物进入大脑。一种克服这一限制的新兴技术是应用低强度超声,其与静脉注射的微泡一起可短暂打开血脑屏障,从而促进治疗药物进入大脑。有趣的是,即使在没有治疗药物的情况下,先前已表明超声可通过小胶质细胞清除作用减少淀粉样斑块沉积小鼠中的淀粉样斑块并改善认知功能。超声还被证明可促进针对P301L tau转基因小鼠中病理性tau蛋白的抗体片段的递送;然而,在tau蛋白病小鼠模型中,单独超声的效果尚未得到充分研究。在此,我们对具有早发性tau蛋白相关运动和记忆表型的K369I tau转基因小鼠进行了为期15周的重复扫描超声治疗。我们使用免疫组织化学和生化方法分析超声对小鼠的影响并确定其潜在作用机制,同时分析重复超声治疗后它们的运动和记忆功能。重复超声治疗在没有组织学损伤的情况下显著减少了tau蛋白病理。相关的运动功能障碍在治疗方案接近尾声时有所改善,记忆功能也有改善的趋势。在评估潜在的清除机制时,我们排除了tau蛋白泛素化的作用,泛素化是蛋白酶体清除的先决条件。然而,治疗方案诱导了神经元中的自噬途径,表现为自噬体膜标记物LC3II增加、自噬通量标记物p62减少,同时mTOR活性降低、beclin 1水平升高。此外,在超声治疗的小鼠中,tau蛋白与p62的相互作用显著增加,表明自噬体可清除tau蛋白。我们的研究结果表明,由超声介导的血脑屏障开放诱导的神经元蛋白聚集体清除机制对tau蛋白起作用,进一步支持了低强度超声治疗神经退行性疾病的潜力。

https://cdn.ncbi.nlm.nih.gov/pmc/blobs/4a3b/6587352/85dc1af9c7f6/thnov09p3754g001.jpg

文献AI研究员

20分钟写一篇综述,助力文献阅读效率提升50倍。

立即体验

用中文搜PubMed

大模型驱动的PubMed中文搜索引擎

马上搜索

文档翻译

学术文献翻译模型,支持多种主流文档格式。

立即体验