Suppr超能文献

TFAP4 通过激活 PI3K/AKT 信号通路促进肝癌侵袭和转移。

TFAP4 Promotes Hepatocellular Carcinoma Invasion and Metastasis via Activating the PI3K/AKT Signaling Pathway.

机构信息

Department of Minimally Invasive Intervention, State Key Laboratory of Oncology in South China, Collaborative Innovation Center for Cancer Medicine, Sun Yat-sen University Cancer Center, Guangzhou 510060, China.

Department of Vascular Interventional Radiology, The Third Affiliated Hospital of Sun Yat-sen University, Guangzhou 510630, China.

出版信息

Dis Markers. 2019 Jun 10;2019:7129214. doi: 10.1155/2019/7129214. eCollection 2019.

Abstract

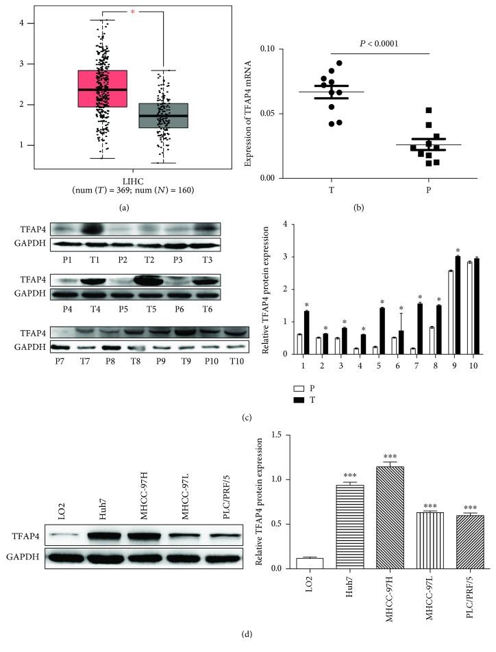
Transcription factor activating enhancer binding protein 4 (TFAP4) is established as a regulator of human cancer genesis and progression. Overexpression of TFAP4 indicates poor prognosis in various malignancies. The current study was performed to quantify TFAP4 expression as well as to further determine its potential prognostic value and functional role in patients with hepatocellular carcinoma (HCC). We identified that the expression of TFAP4 mRNA in 369 tumor tissues was higher than that in 160 normal liver tissues. Upregulated TFAP4 expressions were discovered in HCC cell lines compared to the healthy liver cell line, and similarly, the levels of TFAP4 were higher in tumor tissues than its expression in paratumor tissues. High mRNA and protein expression of TFAP4 was associated with worse overall survival (OS) and disease-free survival (DFS). Additionally, TFAP4 expression emerged as a risk factor independently affecting both OS and DFS of HCC patients. Functional studies demonstrated that TFAP4 increased HCC cell migration and invasion. Further investigations found that TFAP4 promotes invasion and metastasis by inducing epithelial-mesenchymal transition (EMT) and regulating MMP-9 expression via activating the PI3K/AKT signaling pathway in HCC. In conclusion, our study demonstrated that TFAP4 is a valuable prognostic biomarker in determining the likelihood of tumor metastasis and recurrence, as well as the long-term survival rates of HCC patients. Exploring the regulatory mechanism of TFAP4 will also contribute to the development of new prevention and treatment strategies for HCC.

摘要

转录因子激活增强子结合蛋白 4(TFAP4)被确立为人类癌症发生和进展的调节因子。TFAP4 的过表达表明在各种恶性肿瘤中预后不良。本研究旨在定量检测 TFAP4 的表达,并进一步确定其在肝细胞癌(HCC)患者中的潜在预后价值和功能作用。我们发现,369 个肿瘤组织中 TFAP4mRNA 的表达高于 160 个正常肝组织。与健康肝细胞系相比,在 HCC 细胞系中发现 TFAP4 表达上调,同样,肿瘤组织中的 TFAP4 水平高于其在肿瘤旁组织中的表达。TFAP4mRNA 和蛋白的高表达与总生存期(OS)和无病生存期(DFS)较差相关。此外,TFAP4 表达是独立影响 HCC 患者 OS 和 DFS 的危险因素。功能研究表明,TFAP4 通过诱导上皮-间充质转化(EMT)和通过激活 PI3K/AKT 信号通路调节 MMP-9 表达来增加 HCC 细胞的迁移和侵袭。进一步的研究发现,TFAP4 通过诱导上皮-间充质转化(EMT)和通过激活 PI3K/AKT 信号通路调节 MMP-9 表达来促进侵袭和转移。总之,我们的研究表明,TFAP4 是一种有价值的预后生物标志物,可用于确定肿瘤转移和复发的可能性以及 HCC 患者的长期生存率。探索 TFAP4 的调控机制也将有助于开发 HCC 的新的预防和治疗策略。

https://cdn.ncbi.nlm.nih.gov/pmc/blobs/2feb/6590577/331e6d4a474a/DM2019-7129214.001.jpg

文献AI研究员

20分钟写一篇综述,助力文献阅读效率提升50倍。

立即体验

用中文搜PubMed

大模型驱动的PubMed中文搜索引擎

马上搜索

文档翻译

学术文献翻译模型,支持多种主流文档格式。

立即体验