Suppr超能文献

结直肠癌抗 EGFR 治疗过程中治疗耐药和免疫景观演变的基因组和转录组决定因素。

Genomic and Transcriptomic Determinants of Therapy Resistance and Immune Landscape Evolution during Anti-EGFR Treatment in Colorectal Cancer.

机构信息

Translational Oncogenomics Lab, The Institute of Cancer Research, 237 Fulham Road, London SW3 6JB, UK.

GI Cancer Unit, The Royal Marsden Hospital, London SW3 6JJ, UK.

出版信息

Cancer Cell. 2019 Jul 8;36(1):35-50.e9. doi: 10.1016/j.ccell.2019.05.013.

Abstract

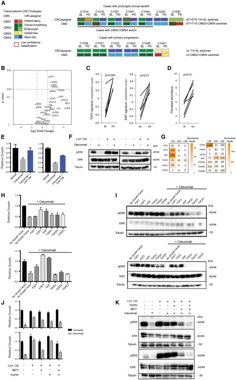
Despite biomarker stratification, the anti-EGFR antibody cetuximab is only effective against a subgroup of colorectal cancers (CRCs). This genomic and transcriptomic analysis of the cetuximab resistance landscape in 35 RAS wild-type CRCs identified associations of NF1 and non-canonical RAS/RAF aberrations with primary resistance and validated transcriptomic CRC subtypes as non-genetic predictors of benefit. Sixty-four percent of biopsies with acquired resistance harbored no genetic resistance drivers. Most of these had switched from a cetuximab-sensitive transcriptomic subtype at baseline to a fibroblast- and growth factor-rich subtype at progression. Fibroblast-supernatant conferred cetuximab resistance in vitro, confirming a major role for non-genetic resistance through stromal remodeling. Cetuximab treatment increased cytotoxic immune infiltrates and PD-L1 and LAG3 immune checkpoint expression, potentially providing opportunities to treat cetuximab-resistant CRCs with immunotherapy.

摘要

尽管有生物标志物分层,但抗 EGFR 抗体西妥昔单抗仅对结直肠癌(CRC)亚组有效。对 35 例 RAS 野生型 CRC 中西妥昔单抗耐药性的基因组和转录组分析,确定了 NF1 和非经典 RAS/RAF 异常与原发性耐药的关联,并验证了转录组 CRC 亚型是非遗传预测获益的因素。获得性耐药的 64%的活检未携带遗传耐药驱动因素。其中大多数从基线时对西妥昔单抗敏感的转录组亚型转变为进展时成纤维细胞和生长因子丰富的亚型。成纤维细胞上清液在体外赋予西妥昔单抗耐药性,证实了通过基质重塑产生非遗传耐药的主要作用。西妥昔单抗治疗增加了细胞毒性免疫浸润和 PD-L1 和 LAG3 免疫检查点的表达,这可能为用免疫疗法治疗西妥昔单抗耐药的 CRC 提供了机会。

https://cdn.ncbi.nlm.nih.gov/pmc/blobs/31e0/6617392/75dc5ed7d15c/gr1.jpg

文献AI研究员

20分钟写一篇综述,助力文献阅读效率提升50倍。

立即体验

用中文搜PubMed

大模型驱动的PubMed中文搜索引擎

马上搜索

文档翻译

学术文献翻译模型,支持多种主流文档格式。

立即体验