Suppr超能文献

缺失疟原虫蛋白 RON3 会影响分泌蛋白的功能转运和葡萄糖摄取。

Deletion of Plasmodium falciparum Protein RON3 Affects the Functional Translocation of Exported Proteins and Glucose Uptake.

机构信息

Laboratory of Malaria and Vector Research, National Institute of Allergy and Infectious Diseases, NIH, Rockville, Maryland, USA.

Malaria Biochemistry Laboratory, The Francis Crick Institute, London, United Kingdom.

出版信息

mBio. 2019 Jul 9;10(4):e01460-19. doi: 10.1128/mBio.01460-19.

Abstract

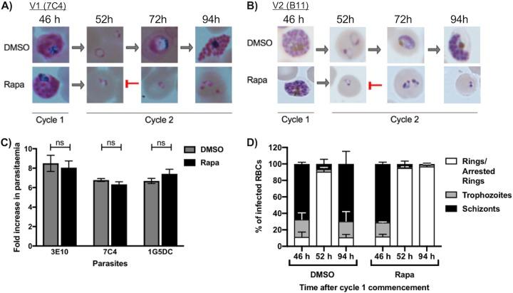
The survival of spp. within the host red blood cell (RBC) depends on the function of a membrane protein complex, termed the translocon of exported proteins (PTEX), that exports certain parasite proteins, collectively referred to as the exportome, across the parasitophorous vacuolar membrane (PVM) that encases the parasite in the host RBC cytoplasm. The core of PTEX consists of three proteins: EXP2, PTEX150, and the HSP101 ATPase; of these three proteins, only EXP2 is a membrane protein. Studying the PTEX-dependent transport of members of the exportome, we discovered that exported proteins, such as ring-infected erythrocyte surface antigen (RESA), failed to be transported in parasites in which the parasite rhoptry protein RON3 was conditionally disrupted. RON3-deficient parasites also failed to develop beyond the ring stage, and glucose uptake was significantly decreased. These findings provide evidence that RON3 influences two translocation functions, namely, transport of the parasite exportome through PTEX and the transport of glucose from the RBC cytoplasm to the parasitophorous vacuolar (PV) space where it can enter the parasite via the hexose transporter (HT) in the parasite plasma membrane. The malarial parasite within the erythrocyte is surrounded by two membranes. translocon of exported proteins (PTEX) in the parasite vacuolar membrane critically transports proteins from the parasite to the erythrocytic cytosol and membrane to create protein infrastructure important for virulence. The components of PTEX are stored within the dense granule, which is secreted from the parasite during invasion. We now describe a protein, RON3, from another invasion organelle, the rhoptry, that is also secreted during invasion. We find that RON3 is required for the protein transport function of the PTEX and for glucose transport from the RBC cytoplasm to the parasite, a function thought to be mediated by PTEX component EXP2.

摘要

spp. 在宿主红细胞 (RBC) 内的存活依赖于一种膜蛋白复合物的功能,该复合物称为输出蛋白转位体 (PTEX),它跨寄生细胞质膜 (PVM) 输出某些寄生虫蛋白,统称为外显子组。包围寄生虫在宿主 RBC 细胞质中的 PVM。PTEX 的核心由三种蛋白质组成:EXP2、PTEX150 和 HSP101 ATP 酶;在这三种蛋白质中,只有 EXP2 是一种膜蛋白。在研究依赖 PTEX 的外显子组成员的运输时,我们发现,诸如环感染红细胞表面抗原 (RESA) 等输出蛋白在条件性破坏寄生虫的绒毛蛋白 RON3 的寄生虫中无法运输。RON3 缺陷型寄生虫也无法发育到环后期,葡萄糖摄取量显著下降。这些发现提供了证据表明 RON3 影响两种转运功能,即通过 PTEX 转运寄生虫外显子组和从 RBC 细胞质转运葡萄糖到寄生质空泡 (PV) 空间,葡萄糖可通过寄生虫质膜中的己糖转运蛋白 (HT) 进入寄生虫。红细胞内的疟原虫被两层膜包围。寄生虫质膜中的输出蛋白转位体 (PTEX) 至关重要地将蛋白质从寄生虫转运到红细胞细胞质和质膜,为毒力创造重要的蛋白质基础设施。PTEX 的成分储存在致密颗粒中,致密颗粒在寄生虫入侵期间从寄生虫中分泌出来。我们现在描述一种来自另一个入侵细胞器——绒毛的蛋白质 RON3,它也在入侵期间被分泌。我们发现 RON3 是 PTEX 的蛋白质转运功能和从 RBC 细胞质到寄生虫的葡萄糖转运所必需的,这一功能被认为是由 PTEX 成分 EXP2 介导的。

https://cdn.ncbi.nlm.nih.gov/pmc/blobs/c9bc/6747712/ec9a265e79fb/mBio.01460-19-f0001.jpg

文献AI研究员

20分钟写一篇综述,助力文献阅读效率提升50倍。

立即体验

用中文搜PubMed

大模型驱动的PubMed中文搜索引擎

马上搜索

文档翻译

学术文献翻译模型,支持多种主流文档格式。

立即体验