Suppr超能文献

t(17;19) - 急性淋巴细胞白血病细胞系对诱导治疗中多种药物的耐药性。

Resistance of t(17;19)-acute lymphoblastic leukemia cell lines to multiagents in induction therapy.

机构信息

Department of Pediatrics, School of Medicine, University of Yamanashi, Chuo, Japan.

Department of Pediatrics and Developmental Biology, Graduate School of Medicine, Tokyo Medical and Dental University, Tokyo, Japan.

出版信息

Cancer Med. 2019 Sep;8(11):5274-5288. doi: 10.1002/cam4.2356. Epub 2019 Jul 15.

Abstract

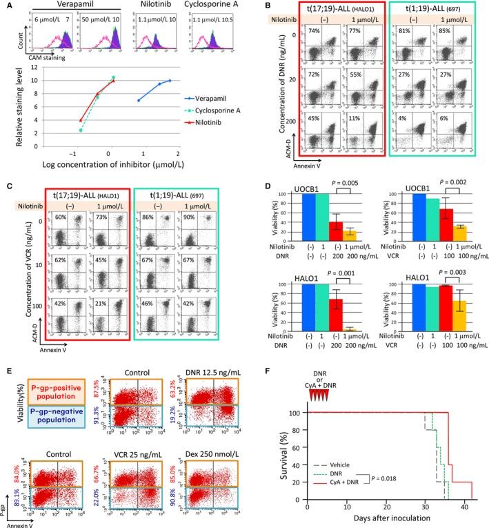
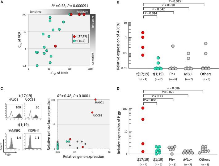
t(17;19)(q21-q22;p13), responsible for TCF3-HLF fusion, is a rare translocation in childhood B-cell precursor acute lymphoblastic leukemia(BCP-ALL). t(1;19)(q23;p13), producing TCF3-PBX1 fusion, is a common translocation in childhood BCP-ALL. Prognosis of t(17;19)-ALL is extremely poor, while that of t(1;19)-ALL has recently improved dramatically in intensified chemotherapy. In this study, TCF3-HLF mRNA was detectable at a high level during induction therapy in a newly diagnosed t(17;19)-ALL case, while TCF3-PBX1 mRNA was undetectable at the end of induction therapy in most newly diagnosed t(1;19)-ALL cases. Using 4 t(17;19)-ALL and 16 t(1;19)-ALL cell lines, drug response profiling was analyzed. t(17;19)-ALL cell lines were found to be significantly more resistant to vincristine (VCR), daunorubicin (DNR), and prednisolone (Pred) than t(1;19)-ALL cell lines. Sensitivities to three (Pred, VCR, and l-asparaginase [l-Asp]), four (Pred, VCR, l-Asp, and DNR) and five (Pred, VCR, l-Asp, DNR, and cyclophosphamide) agents, widely used in induction therapy, were significantly poorer for t(17;19)-ALL cell lines than for t(1;19)-ALL cell lines. Consistent with poor responses to VCR and DNR, gene and protein expression levels of P-glycoprotein (P-gp) were higher in t(17;19)-ALL cell lines than in t(1;19)-ALL cell lines. Inhibitors for P-gp sensitized P-gp-positive t(17;19)-ALL cell lines to VCR and DNR. Knockout of P-gp by CRISPRCas9 overcame resistance to VCR and DNR in the P-gp-positive t(17;19)-ALL cell line. A combination of cyclosporine A with DNR prolonged survival of NSG mice inoculated with P-gp-positive t(17;19)-ALL cell line. These findings indicate involvement of P-gp in resistance to VCR and DNR in Pgp positive t(17;19)-ALL cell lines. In all four t(17;19)-ALL cell lines, RAS pathway mutation was detected. Furthermore, among 16 t(1;19)-ALL cell lines, multiagent resistance was usually observed in the cell lines with RAS pathway mutation in comparison to those without it, suggesting at least a partial involvement of RAS pathway mutation in multiagent resistance of t(17;19)-ALL.

摘要

t(17;19)(q21-q22;p13),导致 TCF3-HLF 融合,是儿童 B 细胞前体急性淋巴细胞白血病(BCP-ALL)中罕见的易位。t(1;19)(q23;p13),产生 TCF3-PBX1 融合,是儿童 BCP-ALL 中常见的易位。t(17;19)-ALL 的预后极差,而 t(1;19)-ALL 在强化化疗中的预后最近显著改善。在这项研究中,在新诊断的 t(17;19)-ALL 病例中诱导治疗期间可检测到高水平的 TCF3-HLF mRNA,而在大多数新诊断的 t(1;19)-ALL 病例中诱导治疗结束时可检测到 TCF3-PBX1 mRNA。使用 4 种 t(17;19)-ALL 和 16 种 t(1;19)-ALL 细胞系,分析了药物反应谱。发现 t(17;19)-ALL 细胞系对长春新碱(VCR)、柔红霉素(DNR)和泼尼松龙(Pred)的耐药性明显高于 t(1;19)-ALL 细胞系。对诱导治疗中广泛使用的三种(Pred、VCR 和 l-天冬酰胺酶[l-Asp])、四种(Pred、VCR、l-Asp 和 DNR)和五种(Pred、VCR、l-Asp、DNR 和环磷酰胺)药物的敏感性,t(17;19)-ALL 细胞系明显低于 t(1;19)-ALL 细胞系。与对 VCR 和 DNR 的反应不良一致,t(17;19)-ALL 细胞系中 P-糖蛋白(P-gp)的基因和蛋白表达水平高于 t(1;19)-ALL 细胞系。P-gp 的抑制剂使 P-gp 阳性 t(17;19)-ALL 细胞系对 VCR 和 DNR 敏感。CRISPRCas9 敲除 P-gp 克服了 P-gp 阳性 t(17;19)-ALL 细胞系对 VCR 和 DNR 的耐药性。环孢素 A 与 DNR 的联合使用延长了接种 P-gp 阳性 t(17;19)-ALL 细胞系的 NSG 小鼠的存活时间。这些发现表明 P-gp 参与了 P-gp 阳性 t(17;19)-ALL 细胞系对 VCR 和 DNR 的耐药性。在所有 4 种 t(17;19)-ALL 细胞系中均检测到 RAS 通路突变。此外,在 16 种 t(1;19)-ALL 细胞系中,与没有突变的细胞系相比,具有 RAS 通路突变的细胞系通常表现出多药耐药性,表明 RAS 通路突变至少部分参与了 t(17;19)-ALL 的多药耐药性。

https://cdn.ncbi.nlm.nih.gov/pmc/blobs/ed18/6718581/1e761e1c089c/CAM4-8-5274-g001.jpg

文献AI研究员

20分钟写一篇综述,助力文献阅读效率提升50倍。

立即体验

用中文搜PubMed

大模型驱动的PubMed中文搜索引擎

马上搜索

文档翻译

学术文献翻译模型,支持多种主流文档格式。

立即体验