Suppr超能文献

周期素依赖性激酶 5 作为透明细胞肾细胞癌的一种有前途的生物标志物。

Cyclin-dependent kinase 5 acts as a promising biomarker in clear cell Renal Cell Carcinoma.

机构信息

Department of Urology, Zhongshan Hospital, Fudan University, 180 Fenglin Road, Shanghai, China.

Department of Obstetrics and Gynecology, International Peace Maternity and Child Health Hospital, School of Medicine, Shanghai Jiao Tong University, Shanghai, China.

出版信息

BMC Cancer. 2019 Jul 16;19(1):698. doi: 10.1186/s12885-019-5905-9.

Abstract

BACKGROUND

This research provides the first evidence of CDK5 in ccRCC prognosis and correlation with different p21 expression in overall survival (OS) analysis.

METHODS

The data from both of The Cancer Genome Atlas (TCGA) and Gene Expression of Normal and Tumor Tissue (GENT) were analyzed for determining the expression of CDK5 in kidney cancer. Tissue microarray that made by using 150 ccRCC samples was used in immunohistochemistry (IHC) analysis. A validation of OS cohort was extracted from Oncomine database.

RESULTS

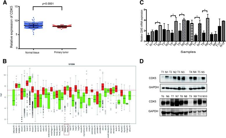
The CDK5 expression was significantly lower in cancer tissue compared with normal in TCGA (p < 0.0001), GENT database also showed a relative low expression in kidney cancer. Among 150 ccRCC patients, low CDK5 was detected in 83 cases (55.3%), low p21 in 97 cases (64.7%). CDK5 was associated with the advanced TNM stage (p = 0.042), and Fuhrman grade (p = 0.035). Patients with lower CDK5 might be more likely to be aggressive status. According to the combination analysis of CDK5 and p21, patients in CDK5 low/p21 low group showed poorer survival rate, and no significant survival difference was observed in other groups. In the Cox multivariate analysis, the co-expression of CDK5 low/p21 low was identified as an independent prognostic factor in ccRCC patients.

CONCLUSIONS

Together, our findings provided the first evidence that CDK5 was acting as a promising biomarker in ccRCC patients, and co-expression of CDK5 and p21 is an independent prognostic for overall survival. IHC analysis of CDK5 and p21 on cancer tissues after surgery may help to evaluate and predict the outcome of ccRCC patients.

摘要

背景

本研究首次提供了 CDK5 在 ccRCC 预后中的证据,并在总体生存(OS)分析中与不同 p21 表达相关。

方法

分析了来自癌症基因组图谱(TCGA)和正常及肿瘤组织基因表达(GENT)的数据,以确定 CDK5 在肾癌中的表达。使用 150 例 ccRCC 样本制作组织微阵列,进行免疫组织化学(IHC)分析。从 Oncomine 数据库中提取 OS 队列进行验证。

结果

TCGA 中癌症组织中 CDK5 的表达明显低于正常组织(p<0.0001),GENT 数据库也显示肾癌中相对低表达。在 150 例 ccRCC 患者中,83 例(55.3%)检测到低 CDK5,97 例(64.7%)检测到低 p21。CDK5 与晚期 TNM 分期(p=0.042)和 Fuhrman 分级(p=0.035)相关。CDK5 较低的患者可能更具侵袭性。根据 CDK5 和 p21 的联合分析,CDK5 低/p21 低组的患者生存率较差,而其他组之间无显著生存差异。在 Cox 多变量分析中,CDK5 低/p21 低的共表达被确定为 ccRCC 患者的独立预后因素。

结论

总之,我们的研究结果首次提供了证据,表明 CDK5 可作为 ccRCC 患者有前途的生物标志物,CDK5 和 p21 的共表达是总体生存的独立预后因素。手术后对癌组织进行 CDK5 和 p21 的 IHC 分析可能有助于评估和预测 ccRCC 患者的结局。

https://cdn.ncbi.nlm.nih.gov/pmc/blobs/ccbc/6636025/ee768e4cc771/12885_2019_5905_Fig1_HTML.jpg

文献AI研究员

20分钟写一篇综述,助力文献阅读效率提升50倍。

立即体验

用中文搜PubMed

大模型驱动的PubMed中文搜索引擎

马上搜索

文档翻译

学术文献翻译模型,支持多种主流文档格式。

立即体验