Suppr超能文献

癌相关成纤维细胞衍生的白细胞介素-1β激活头颈部癌中促肿瘤 C-C 基序趋化因子配体 22 信号。

Cancer-associated fibroblast-derived interleukin-1β activates protumor C-C motif chemokine ligand 22 signaling in head and neck cancer.

机构信息

Institute of Molecular Medicine, College of Medicine, National Cheng Kung University, Tainan, Taiwan.

Department of Otolaryngology, College of Medicine, National Cheng Kung University, Tainan, Taiwan.

出版信息

Cancer Sci. 2019 Sep;110(9):2783-2793. doi: 10.1111/cas.14135. Epub 2019 Aug 2.

Abstract

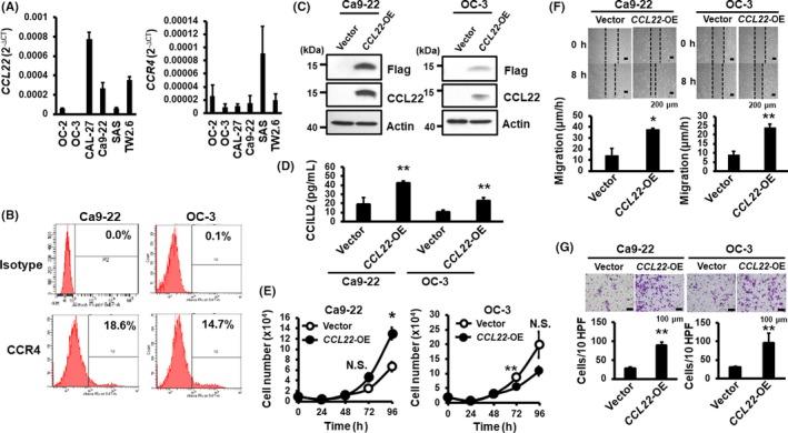
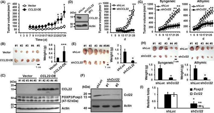
Oral cancer, a subtype of head and neck cancer, is characterized by increased infiltrating regulatory T cells (Treg); however, the pathological significance of the increase in Tregs in disease prognosis and progression and their underlying mechanism remain unestablished. C-C motif chemokine ligand 22 (CCL22) has been implicated in the recruitment of Tregs. We used RT-qPCR to determine CCL22 mRNA expression in clinical specimens and cultured cells. Loss-of-function and gain-of-function studies were carried out to analyze the effects of CCL22 modulations on cell proliferation, migration, invasion, and tumorigenesis and the mechanism involved in the deregulation of CCL22. In oral cancer specimens, CCL22 mRNA was upregulated. The increase was not only associated with reduced disease-free survival but also strongly correlated with an increase in FOXP3 mRNA, a master regulator of Treg development and functions. Silencing CCL22 expression reduced cell proliferation, migration, and invasion, whereas ectopic overexpression showed opposite effects. Manipulation of CCL22 expression in cancer cells altered tumorigenesis in both immune-compromised and -competent mice, supporting both autonomous and non-autonomous actions of CCL22. Release of interleukin 1β (IL-1β) from cancer-associated fibroblasts (CAF) induces CCL22 mRNA expression in oral cancer cells by activating transcription factor nuclear factor kappa B (NF-κB). Our data support a model in which CAF-derived IL-1β, CCL22, and its receptor CCR4 foster a protumor environment by promoting cell transformation and Treg infiltration. Intervention of the IL-1β-CCL22-CCR4 signaling axis may offer a novel therapeutic strategy for oral cancer treatment.

摘要

口腔癌是头颈部癌症的一种亚型,其特征是浸润调节性 T 细胞(Treg)增加;然而,Treg 增加在疾病预后和进展中的病理意义及其潜在机制尚不清楚。C 型趋化因子配体 22(CCL22)已被牵涉到 Treg 的募集中。我们使用 RT-qPCR 来确定临床标本和培养细胞中的 CCL22 mRNA 表达。进行了功能丧失和功能获得研究,以分析 CCL22 调节对细胞增殖、迁移、侵袭和肿瘤发生的影响以及 CCL22 失调所涉及的机制。在口腔癌标本中,CCL22 mRNA 上调。这种增加不仅与疾病无进展生存率降低有关,而且与 FOXP3 mRNA 的增加强烈相关,FOXP3 mRNA 是 Treg 发育和功能的主要调节因子。沉默 CCL22 表达降低了细胞增殖、迁移和侵袭,而异位过表达则表现出相反的效果。在免疫功能正常和免疫功能低下的小鼠中,操纵癌细胞中 CCL22 的表达改变了肿瘤发生,这支持了 CCL22 的自主和非自主作用。癌症相关成纤维细胞(CAF)释放的白细胞介素 1β(IL-1β)通过激活转录因子核因子 kappa B(NF-κB)诱导口腔癌细胞中 CCL22 mRNA 的表达。我们的数据支持这样一种模型,即 CAF 衍生的 IL-1β、CCL22 及其受体 CCR4 通过促进细胞转化和 Treg 浸润促进了肿瘤微环境。干预 IL-1β-CCL22-CCR4 信号轴可能为口腔癌治疗提供一种新的治疗策略。

https://cdn.ncbi.nlm.nih.gov/pmc/blobs/d095/6726685/e194f2af27f6/CAS-110-2783-g001.jpg

文献AI研究员

20分钟写一篇综述,助力文献阅读效率提升50倍。

立即体验

用中文搜PubMed

大模型驱动的PubMed中文搜索引擎

马上搜索

文档翻译

学术文献翻译模型,支持多种主流文档格式。

立即体验