Suppr超能文献

4-1BB 描绘了肝癌中耗尽的肿瘤浸润 CD8 T 细胞的不同激活状态。

4-1BB Delineates Distinct Activation Status of Exhausted Tumor-Infiltrating CD8 T Cells in Hepatocellular Carcinoma.

机构信息

Graduate School of Medical Science and Engineering, Korea Advanced Institute of Science and Technology, Daejeon, Republic of Korea.

Biomedical Science and Engineering Interdisciplinary Program, Korea Advanced Institute of Science and Technology, Daejeon, Republic of Korea.

出版信息

Hepatology. 2020 Mar;71(3):955-971. doi: 10.1002/hep.30881. Epub 2019 Oct 18.

Abstract

BACKGROUND AND AIMS

Targeting costimulatory receptors with agonistic antibodies is a promising cancer immunotherapy option. We aimed to investigate costimulatory receptor expression, particularly 4-1BB (CD137 or tumor necrosis factor receptor superfamily member 9), on tumor-infiltrating CD8 T cells (CD8 tumor-infiltrating lymphocytes [TILs]) and its association with distinct T-cell activation features among exhausted CD8 TILs in hepatocellular carcinoma (HCC).

APPROACH AND RESULTS

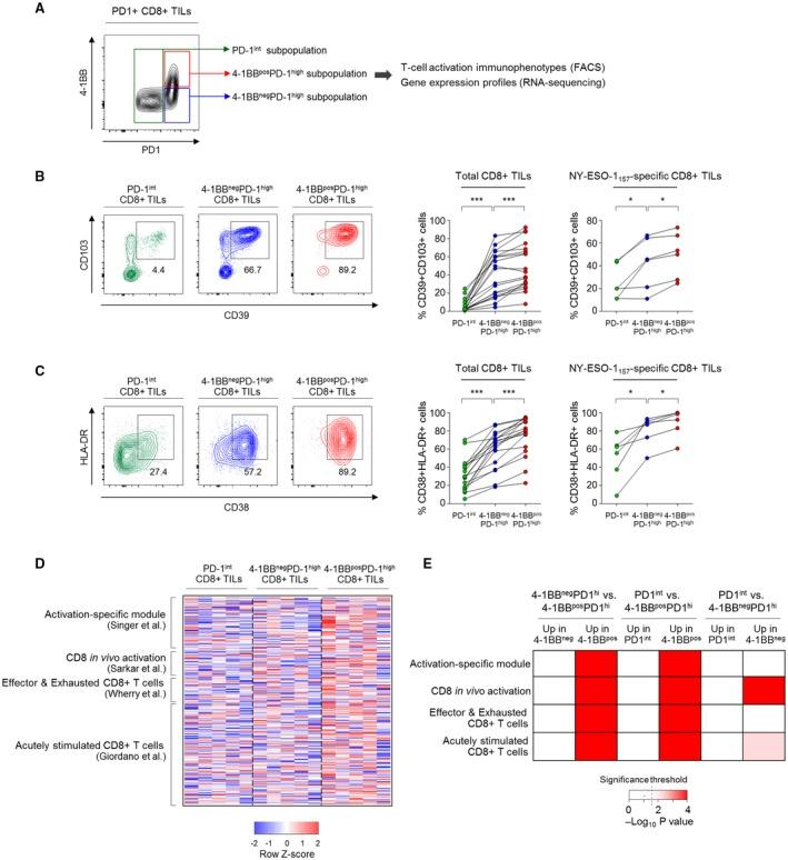
Tumor tissues, adjacent nontumor tissues, and peripheral blood were collected from HCC patients undergoing surgical resection (n = 79). Lymphocytes were isolated and used for multicolor flow cytometry, RNA-sequencing, and in vitro functional restoration assays. Among the examined costimulatory receptors, 4-1BB was most prominently expressed on CD8 TILs. 4-1BB expression was almost exclusively detected on CD8 T cells in the tumor-especially on programmed death 1 (PD-1) cells and not PD-1 and PD-1 cells. Compared to PD-1 and 4-1BB PD-1 CD8 TILs, 4-1BB PD-1 CD8 TILs exhibited higher levels of tumor reactivity and T-cell activation markers and significant enrichment for T-cell activation gene signatures. Per-patient analysis revealed positive correlations between percentages of 4-1BB cells among CD8 TILs and levels of parameters of tumor reactivity and T-cell activation. Among highly exhausted PD-1 CD8 TILs, 4-1BB cells harbored higher proportions of cells with proliferative and reinvigoration potential. Our 4-1BB-related gene signature predicted survival outcomes of HCC patients in the The Cancer Genome Atlas cohort. 4-1BB agonistic antibodies enhanced the function of CD8 TILs and further enhanced the anti-PD-1-mediated reinvigoration of CD8 TILs, especially in cases showing high levels of T-cell activation.

CONCLUSION

4-1BB expression on CD8 TILs represents a distinct activation state among highly exhausted CD8 T cells in HCC. 4-1BB costimulation with agonistic antibodies may be a promising strategy for treating HCCs exhibiting prominent T-cell activation.

摘要

背景和目的

靶向共刺激受体的激动性抗体是一种很有前途的癌症免疫治疗选择。我们旨在研究肿瘤浸润性 CD8 T 细胞(CD8 肿瘤浸润淋巴细胞[TIL])上共刺激受体的表达,特别是 4-1BB(CD137 或肿瘤坏死因子受体超家族成员 9),及其与肝癌(HCC)中耗竭的 CD8 TIL 中不同的 T 细胞激活特征的关联。

方法和结果

从接受手术切除的 HCC 患者中收集肿瘤组织、相邻非肿瘤组织和外周血(n=79)。分离淋巴细胞,用于多色流式细胞术、RNA 测序和体外功能恢复测定。在检查的共刺激受体中,4-1BB 在 CD8 TIL 上表达最为明显。4-1BB 表达几乎仅在肿瘤中的 CD8 T 细胞上检测到-特别是在程序性死亡 1(PD-1)细胞上,而不在 PD-1 和 PD-1 细胞上。与 PD-1 和 4-1BB PD-1 CD8 TIL 相比,4-1BB PD-1 CD8 TIL 表现出更高水平的肿瘤反应性和 T 细胞激活标志物,并显著富集 T 细胞激活基因特征。每个患者的分析显示,CD8 TIL 中 4-1BB 细胞的百分比与肿瘤反应性和 T 细胞激活参数的水平之间存在正相关。在高度耗竭的 PD-1 CD8 TIL 中,4-1BB 细胞具有更高比例具有增殖和再激活潜力的细胞。我们的 4-1BB 相关基因特征预测了癌症基因组图谱队列中 HCC 患者的生存结果。4-1BB 激动性抗体增强了 CD8 TIL 的功能,并进一步增强了抗 PD-1 介导的 CD8 TIL 的再激活,尤其是在表现出高 T 细胞激活水平的情况下。

结论

CD8 TIL 上的 4-1BB 表达代表 HCC 中高度耗竭的 CD8 T 细胞中的一个独特激活状态。用激动性抗体进行 4-1BB 共刺激可能是治疗表现出明显 T 细胞激活的 HCC 的一种很有前途的策略。

https://cdn.ncbi.nlm.nih.gov/pmc/blobs/cab2/7154753/960afc42c6f4/HEP-71-955-g001.jpg

文献AI研究员

20分钟写一篇综述,助力文献阅读效率提升50倍。

立即体验

用中文搜PubMed

大模型驱动的PubMed中文搜索引擎

马上搜索

文档翻译

学术文献翻译模型,支持多种主流文档格式。

立即体验