Suppr超能文献

TLR7 蛋白在轻度和重度狼疮倾向模型中的表达受白细胞、遗传和 IRAK4 依赖性调节。

TLR7 Protein Expression in Mild and Severe Lupus-Prone Models Is Regulated in a Leukocyte, Genetic, and IRAK4 Dependent Manner.

机构信息

Singapore Immunology Network, ASTAR, Singapore, Singapore.

Merck & Co., Inc., Boston, MA, United States.

出版信息

Front Immunol. 2019 Jul 10;10:1546. doi: 10.3389/fimmu.2019.01546. eCollection 2019.

Abstract

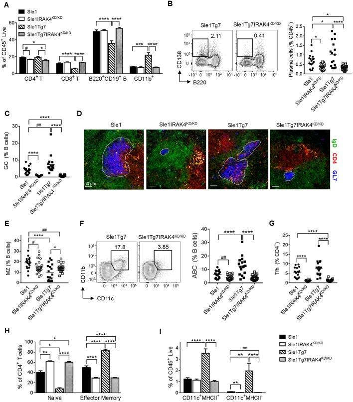
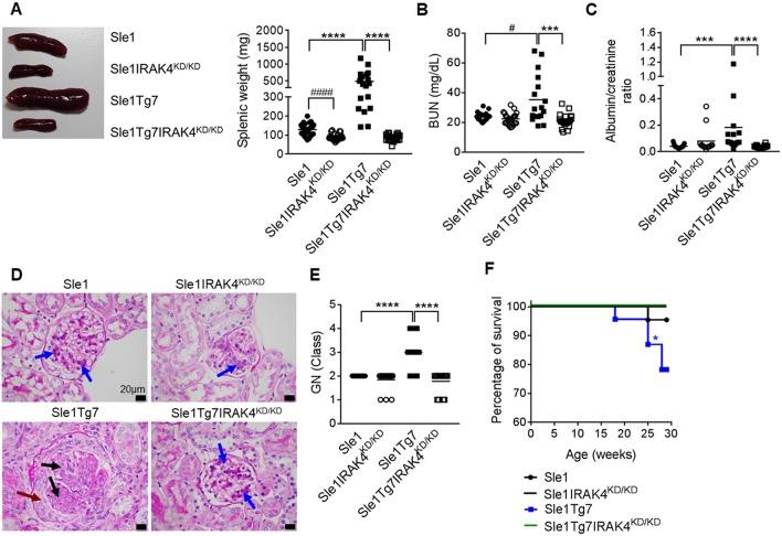
The global increase in autoimmunity, together with the emerging autoimmune-related side effects of cancer immunotherapy, have furthered a need for understanding of immune tolerance and activation. Systemic lupus erythematosus (SLE) is the archetypical autoimmune disease, affecting multiple organs, and tissues. Studying SLE creates knowledge relevant not just for autoimmunity, but the immune system in general. Murine models and patient studies have provided increasing evidence for the innate immune toll like receptor-7 (TLR7) in disease initiation and progression. Here, we demonstrated that the kinase activity of the TLR7-downstream signaling molecule, interleukin-1 receptor associated kinase 4 (IRAK4), is essential for mild and severe autoimmune traits of the and transgenic (Tg7) murine models, respectively. Elimination of IRAK4 signaling prevented all pathological traits associated with murine lupus, including splenomegaly with leukocyte expansion, detectable circulating antinuclear antibodies and glomerulonephritis, in both and Tg7 mice. The expansion of germinal center B cells and increased effector memory T cell phenotypes that are typical of lupus-prone strains, were also prevented with IRAK4 kinase elimination. Analysis of renal leukocyte infiltrates confirmed our earlier findings of an expanded conventional dendritic cell (cDC) within the kidneys of nephritic mice, and this was prevented with IRAK4 kinase elimination. Analysis of TLR7 at the protein level revealed that the expression in immune cells is dependent on the TLR7-transgene itself and/or autoimmune disease factors in a cell-specific manner. Increased TLR7 protein expression in renal macrophages and cDCs correlated with disease parameters such as blood urea nitrogen (BUN) levels and the frequency of leukocytes infiltrating the kidney. These findings suggest that controlling the level of TLR7 or downstream signaling within myeloid populations may prevent chronic inflammation and severe nephritis.

摘要

自身免疫性疾病的全球发病率不断上升,加上癌症免疫治疗出现新的自身免疫相关副作用,这进一步促使人们需要深入了解免疫耐受和激活机制。系统性红斑狼疮(SLE)是一种典型的自身免疫性疾病,可影响多个器官和组织。研究 SLE 不仅为自身免疫性疾病,也为整个免疫系统提供了相关知识。鼠模型和患者研究为疾病的起始和进展中先天免疫 Toll 样受体 7(TLR7)提供了越来越多的证据。在这里,我们证明了 TLR7 下游信号分子白细胞介素 1 受体相关激酶 4(IRAK4)的激酶活性对于 和 转基因(Tg7)鼠模型的轻度和重度自身免疫特征分别是必需的。消除 IRAK4 信号可预防与狼疮相关的所有病理特征,包括脾肿大伴白细胞增多、可检测到的循环抗核抗体和肾小球肾炎,在 和 Tg7 小鼠中均如此。生发中心 B 细胞的扩增和效应记忆 T 细胞表型的增加,这些都是狼疮倾向品系的典型特征,也随着 IRAK4 激酶的消除而被阻止。对肾脏白细胞浸润的分析证实了我们之前的发现,即肾炎小鼠肾脏中存在扩张的常规树突状细胞(cDC),而 IRAK4 激酶的消除则阻止了这一现象。对 TLR7 蛋白水平的分析表明,免疫细胞中 TLR7 的表达依赖于 TLR7 转基因本身和/或以细胞特异性方式的自身免疫性疾病因素。肾脏巨噬细胞和 cDC 中 TLR7 蛋白表达的增加与疾病参数相关,如血尿素氮(BUN)水平和浸润肾脏的白细胞频率。这些发现表明,控制髓样细胞中 TLR7 或下游信号的水平可能预防慢性炎症和严重肾炎。

https://cdn.ncbi.nlm.nih.gov/pmc/blobs/31de/6636428/953b30a7e20d/fimmu-10-01546-g0001.jpg

文献AI研究员

20分钟写一篇综述,助力文献阅读效率提升50倍。

立即体验

用中文搜PubMed

大模型驱动的PubMed中文搜索引擎

马上搜索

文档翻译

学术文献翻译模型,支持多种主流文档格式。

立即体验