Suppr超能文献

白细胞介素-11 受体由 ADAM9、ADAM10、ADAM17、Meprin α、Meprin β 和 MT1-MMP 蛋白酶切割而脱落的差异。

Differences in Shedding of the Interleukin-11 Receptor by the Proteases ADAM9, ADAM10, ADAM17, Meprin α, Meprin β and MT1-MMP.

机构信息

Institute of Biochemistry, University of Kiel, Otto-Hahn-Platz 9, 24118 Kiel, Germany.

Institute of Pathology, Otto-von-Guericke University Magdeburg, Leipziger Str. 44, 39120 Magdeburg, Germany.

出版信息

Int J Mol Sci. 2019 Jul 26;20(15):3677. doi: 10.3390/ijms20153677.

Abstract

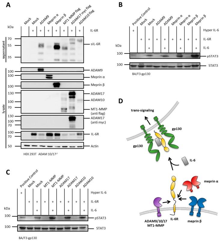
Interleukin-11 (IL-11) has been associated with inflammatory conditions, bone homeostasis, hematopoiesis, and fertility. So far, these functions have been linked to classical IL-11 signaling via the membrane bound receptor (IL-11R). However, a signaling cascade via the soluble IL-11R (sIL-11R), generated by proteolytic cleavage, can also be induced. This process is called IL-11 trans-signaling. A disintegrin and metalloprotease 10 (ADAM10) and neutrophil elastase were described as ectodomain sheddases of the IL-11R, thereby inducing trans-signaling. Furthermore, previous studies employing approaches for the stimulation and inhibition of endogenous ADAM-proteases indicated that ADAM10, but not ADAM17, can cleave the IL-11R. Herein, we show that several metalloproteases, namely ADAM9, ADAM10, ADAM17, meprin β, and membrane-type 1 matrix metalloprotease/matrix metalloprotease-14 (MT1-MMP/MMP-14) when overexpressed are able to shed the IL-11R. All sIL-11R ectodomains were biologically active and capable of inducing signal transducer and activator of transcription 3 (STAT3) phosphorylation in target cells. The difference observed for ADAM10/17 specificity compared to previous studies can be explained by the different approaches used, such as stimulation of protease activity or making use of cells with genetically deleted enzymes.

摘要

白细胞介素-11(IL-11)与炎症状态、骨稳态、造血和生育能力有关。到目前为止,这些功能已经通过膜结合受体(IL-11R)与经典的 IL-11 信号相关联。然而,通过蛋白水解切割产生的可溶性 IL-11R(sIL-11R)也可以诱导信号级联。这个过程被称为 IL-11 转信号。解整合素金属蛋白酶 10(ADAM10)和中性粒细胞弹性蛋白酶被描述为 IL-11R 的外域脱落酶,从而诱导转信号。此外,先前使用刺激和抑制内源性 ADAM 蛋白酶的方法进行的研究表明,ADAM10 而非 ADAM17 可以切割 IL-11R。在此,我们表明几种金属蛋白酶,即 ADAM9、ADAM10、ADAM17、meprins β 和膜型 1 基质金属蛋白酶/基质金属蛋白酶-14(MT1-MMP/MMP-14),在过表达时能够脱落 IL-11R。所有 sIL-11R 外域都具有生物活性,能够诱导靶细胞中信号转导和转录激活因子 3(STAT3)磷酸化。与先前的研究相比,观察到 ADAM10/17 特异性的差异可以通过使用的不同方法来解释,例如刺激蛋白酶活性或利用基因缺失酶的细胞。

https://cdn.ncbi.nlm.nih.gov/pmc/blobs/3173/6696353/caff8948ecb1/ijms-20-03677-g001.jpg

文献AI研究员

20分钟写一篇综述,助力文献阅读效率提升50倍。

立即体验

用中文搜PubMed

大模型驱动的PubMed中文搜索引擎

马上搜索

文档翻译

学术文献翻译模型,支持多种主流文档格式。

立即体验