Suppr超能文献

长链非编码 RNA LINC02418 通过作为 ceRNA 调节 MELK 的表达,可作为结直肠癌的诊断标志物。

Long noncoding RNA LINC02418 regulates MELK expression by acting as a ceRNA and may serve as a diagnostic marker for colorectal cancer.

机构信息

Department of Clinical Laboratory, The Second Hospital of Shandong University, 247 Beiyuan Street, Jinan, 250033, Shandong, China.

Tumor Marker Detection Engineering Technology Research Center of Shandong Province, Jinan, Shandong, China.

出版信息

Cell Death Dis. 2019 Jul 29;10(8):568. doi: 10.1038/s41419-019-1804-x.

Abstract

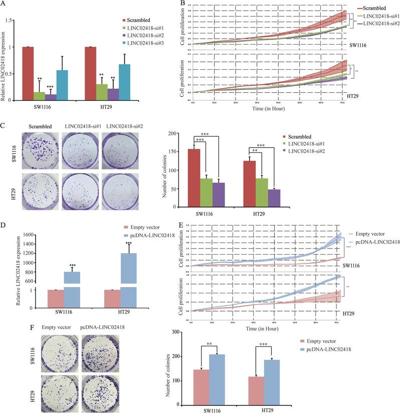
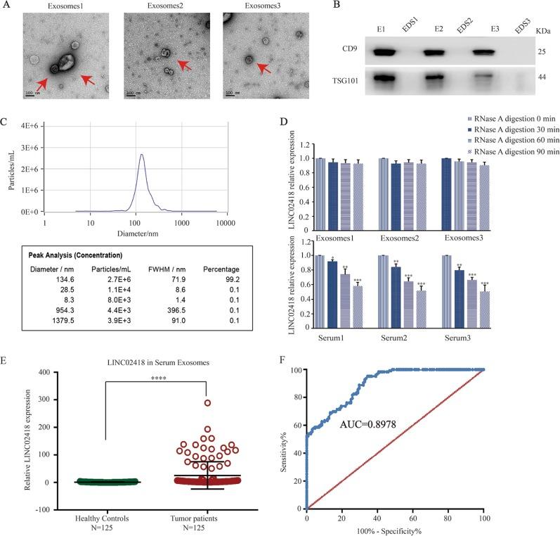
Some types of long noncoding RNAs (lncRNAs) are aberrantly expressed in human diseases, including cancer. However, the overall biological roles and clinical significances of most lncRNAs in colorectal cancer (CRC) are not fully understood. First, The Cancer Genome Atlas (TCGA) was analyzed to identify differentially expressed lncRNAs between CRC tissues and noncancerous tissues. We identified that LINC02418 was highly expressed in CRC tissues and cell lines. Next, we evaluated the effect of LINC02418 on CRC tumorigenesis and its regulatory functions of absorbing microRNA and indirectly stimulating protein expression by acting as a ceRNA. Mechanistically, LINC02418 acted as a ceRNA to upregulate MELK expression by absorbing miR-1273g-3p. In addition, the diagnostic performance of cell-free LINC02418 and exosomal LINC02418 were both evaluated by the receiver operating characteristic curve and the area under the curve (AUC). Exosomal LINC02418 could distinguish the patients with CRC from the healthy controls (AUC = 0.8978, 95% confidence interval = 0.8644-0.9351) better than cell-free LINC02418 (AUC = 0.6784, 95% confidence interval = 0.6116-0.7452). Collectively, we determined that LINC02418 was significantly overexpressed in CRC and that the LINC02418-miR-1273g-3p-MELK axis played a critical role in CRC tumorigenesis. Finally, exosomal LINC02418 is a promising, novel biomarker that can be used for the clinical diagnosis of CRC.

摘要

一些类型的长非编码 RNA(lncRNA)在人类疾病中异常表达,包括癌症。然而,大多数 lncRNA 在结直肠癌(CRC)中的整体生物学作用和临床意义尚未完全了解。首先,分析了癌症基因组图谱(TCGA)以鉴定 CRC 组织与非癌组织之间差异表达的 lncRNA。我们发现 LINC02418 在 CRC 组织和细胞系中高表达。接下来,我们评估了 LINC02418 对 CRC 肿瘤发生的影响及其通过作为 ceRNA 吸收 miRNA 并间接刺激蛋白表达的调节功能。机制上,LINC02418 通过吸收 miR-1273g-3p 作为 ceRNA 上调 MELK 表达。此外,还通过接受者操作特征曲线和曲线下面积(AUC)评估了细胞游离 LINC02418 和外泌体 LINC02418 的诊断性能。外泌体 LINC02418 能够更好地区分 CRC 患者与健康对照者(AUC=0.8978,95%置信区间=0.8644-0.9351),优于细胞游离 LINC02418(AUC=0.6784,95%置信区间=0.6116-0.7452)。总的来说,我们确定 LINC02418 在 CRC 中显著过表达,并且 LINC02418-miR-1273g-3p-MELK 轴在 CRC 肿瘤发生中起关键作用。最后,外泌体 LINC02418 是一种很有前途的新型生物标志物,可用于 CRC 的临床诊断。

https://cdn.ncbi.nlm.nih.gov/pmc/blobs/245d/6662768/a385a72df597/41419_2019_1804_Fig1_HTML.jpg

文献AI研究员

20分钟写一篇综述,助力文献阅读效率提升50倍。

立即体验

用中文搜PubMed

大模型驱动的PubMed中文搜索引擎

马上搜索

文档翻译

学术文献翻译模型,支持多种主流文档格式。

立即体验