Suppr超能文献

长链非编码 RNA SLC16A1-AS1 作为非小细胞肺癌的一种新型预后生物标志物。

lncRNA SLC16A1-AS1 as a novel prognostic biomarker in non-small cell lung cancer.

机构信息

Department of Pharmacy, Fudan University Shanghai Cancer Center, Shanghai, China.

Department of Oncology, Shanghai Medical College, Fudan University, Shanghai, China.

出版信息

J Investig Med. 2020 Jan;68(1):52-59. doi: 10.1136/jim-2019-001080. Epub 2019 Jul 31.

Abstract

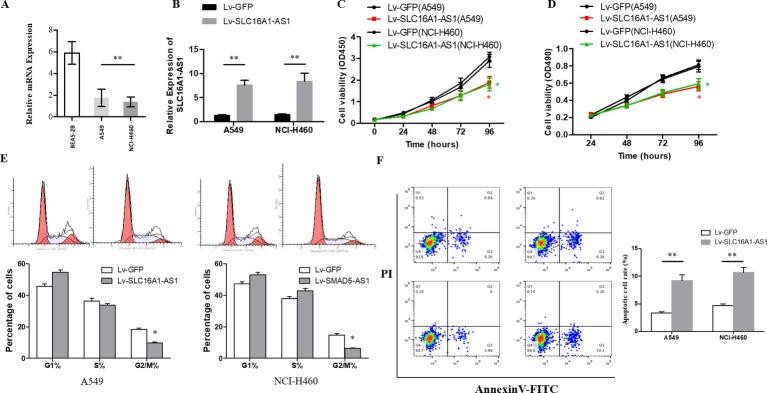
Long non-coding RNAs (lncRNAs) have proved to act as crucial biomarkers in tumors. Novel biomarkers in non-small cell lung cancer (NSCLC) need to be investigated badly. To identify the differentially expressed lncRNAs between NSCLC tissue and adjacent tissue, microarray analysis was performed. lncRNA SLC16A1-AS1 was significantly less expressed in NSCLC tissue than that in adjacent tissue. Gain-of-function experiments was performed to determine the biological functions of SLC16A1-AS. In situhybridization and survival analysis were applied in lung cancer tissue samples to determine the prognostic role of SLC16A1-AS1. It was showed that SLC16A1-AS1 was remarkably downregulated in NSCLC tissues and cell lines. Functionally, SLC16A1-AS1 overexpression could inhibit the viability and proliferation of lung cancer cell, block the cell cycle and promote cell apoptosis in vitro which may result from reduced phosphorylation of rat sarcoma (RAS)/ proto-oncogene serine/threonine-protein kinase (RAF)/ mitogen-activated protein kinase kinase (MEK)/ extracellular regulated protein kinases (ERK) pathway caused by elevated expression of SLC16A1-AS1. Clinical sample analysis showed that SLC16A1-AS1 had a favorable impact on the overall survival and progression-free survival of patients with NSCLC. Our results suggested that SLC16A1-AS1 may act as a potential biomarker for patients with NSCLC.

摘要

长链非编码 RNA(lncRNAs)已被证明在肿瘤中起着至关重要的生物标志物作用。需要迫切研究非小细胞肺癌(NSCLC)中的新型生物标志物。为了鉴定 NSCLC 组织与相邻组织之间差异表达的 lncRNA,进行了微阵列分析。lncRNA SLC16A1-AS1 在 NSCLC 组织中的表达明显低于相邻组织。进行了功能获得实验以确定 SLC16A1-AS 的生物学功能。应用原位杂交和生存分析来确定 SLC16A1-AS1 在肺癌组织样本中的预后作用。结果表明,SLC16A1-AS1 在 NSCLC 组织和细胞系中明显下调。功能上,SLC16A1-AS1 的过表达可抑制肺癌细胞的活力和增殖,阻断细胞周期并促进细胞凋亡,这可能是由于 SLC16A1-AS1 表达增加导致大鼠肉瘤(RAS)/原癌基因丝氨酸/苏氨酸蛋白激酶(RAF)/丝裂原活化蛋白激酶激酶(MEK)/细胞外调节蛋白激酶(ERK)通路磷酸化减少所致。临床样本分析表明,SLC16A1-AS1 对 NSCLC 患者的总生存率和无进展生存率有良好影响。我们的结果表明,SLC16A1-AS1 可能作为 NSCLC 患者的潜在生物标志物。

https://cdn.ncbi.nlm.nih.gov/pmc/blobs/0280/6996107/67ba6a881336/jim-2019-001080f01.jpg

文献AI研究员

20分钟写一篇综述,助力文献阅读效率提升50倍。

立即体验

用中文搜PubMed

大模型驱动的PubMed中文搜索引擎

马上搜索

文档翻译

学术文献翻译模型,支持多种主流文档格式。

立即体验