Suppr超能文献

LncRNA-SLC16A1-AS1 通过作为 E2F1 的靶标和共激活子在膀胱癌进展过程中诱导代谢重编程。

LncRNA-SLC16A1-AS1 induces metabolic reprogramming during Bladder Cancer progression as target and co-activator of E2F1.

机构信息

Institute of Experimental Gene Therapy and Cancer Research, Rostock University Medical Center, 18057 Rostock, Germany.

Department of Systems Biology and Bioinformatics, University of Rostock, 18057 Rostock, Germany.

出版信息

Theranostics. 2020 Jul 29;10(21):9620-9643. doi: 10.7150/thno.44176. eCollection 2020.

Abstract

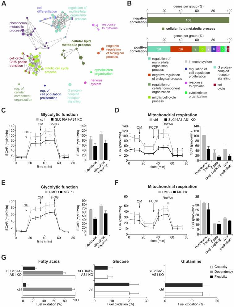
Long non-coding RNAs (lncRNAs) have emerged as integral components of E2F1-regulated gene regulatory networks (GRNs), but their implication in advanced or treatment-refractory malignancy is unknown. We combined high-throughput transcriptomic approaches with bioinformatics and structure modeling to search for lncRNAs that participate in E2F1-activated prometastatic GRNs and their phenotypic targets in the highly-relevant case of E2F1-driven aggressive bladder cancer (BC). RNA immunoprecipitation was performed to verify RNA-protein interactions. Functional analyses including qRT-PCR, immunoblotting, luciferase assays and measurement of extracellular fluxes were conducted to validate expression and target gene regulation. We identified E2F1-responsive lncRNA-SLC16A1-AS1 and its associated neighboring protein-coding gene, SLC16A1/MCT1, which both promote cancer invasiveness. Mechanistically, upon E2F1-mediated co-transactivation of the gene pair, SLC16A1-AS1 associates with E2F1 in a structure-dependent manner and forms an RNA-protein complex that enhances SLC16A1/MCT1 expression through binding to a composite SLC16A1-AS1:E2F1-responsive promoter element. Moreover, SLC16A1-AS1 increases aerobic glycolysis and mitochondrial respiration and fuels ATP production by fatty acid β-oxidation. These metabolic changes are accompanied by alterations in the expression of the SLC16A1-AS1:E2F1-responsive gene PPARA, a key mediator of fatty acid β-oxidation. Our results unveil a new gene regulatory program by which E2F1-induced lncRNA-SLC16A1-AS1 forms a complex with its transcription factor that promotes cancer metabolic reprogramming towards the acquisition of a hybrid oxidative phosphorylation/glycolysis cell phenotype favoring BC invasiveness.

摘要

长链非编码 RNA(lncRNA)已成为 E2F1 调控基因调控网络(GRN)的组成部分,但它们在晚期或治疗耐药性恶性肿瘤中的作用尚不清楚。我们结合高通量转录组学方法、生物信息学和结构建模,寻找参与 E2F1 激活的促转移 GRN 的 lncRNA,以及在 E2F1 驱动的侵袭性膀胱癌(BC)这一高度相关病例中其表型靶标。进行 RNA 免疫沉淀以验证 RNA-蛋白相互作用。进行功能分析,包括 qRT-PCR、免疫印迹、荧光素酶测定和细胞外通量测量,以验证表达和靶基因调控。我们鉴定了 E2F1 反应性 lncRNA-SLC16A1-AS1 及其相关的邻近蛋白编码基因 SLC16A1/MCT1,它们都促进癌症侵袭性。从机制上讲,在基因对的 E2F1 介导的共激活后,SLC16A1-AS1 以结构依赖的方式与 E2F1 结合,并形成 RNA-蛋白复合物,通过与 SLC16A1-AS1:E2F1 反应性启动子元件结合来增强 SLC16A1/MCT1 的表达。此外,SLC16A1-AS1 增加有氧糖酵解和线粒体呼吸,并通过脂肪酸β-氧化为 ATP 产生提供燃料。这些代谢变化伴随着 SLC16A1-AS1:E2F1 反应性基因 PPARA 的表达改变,PPARA 是脂肪酸β-氧化的关键介质。我们的结果揭示了一个新的基因调控程序,即 E2F1 诱导的 lncRNA-SLC16A1-AS1 与其转录因子形成复合物,促进癌症代谢重编程,获得有利于 BC 侵袭性的混合氧化磷酸化/糖酵解细胞表型。

https://cdn.ncbi.nlm.nih.gov/pmc/blobs/9457/7449907/b82ba29f416a/thnov10p9620g001.jpg

文献AI研究员

20分钟写一篇综述,助力文献阅读效率提升50倍。

立即体验

用中文搜PubMed

大模型驱动的PubMed中文搜索引擎

马上搜索

文档翻译

学术文献翻译模型,支持多种主流文档格式。

立即体验