Suppr超能文献

M2肿瘤相关巨噬细胞(TAM)衍生的长链非编码RNA HISLA促进膀胱癌的上皮-间质转化潜能

M2 Tumor Associate Macrophage- (TAM-) Derived lncRNA HISLA Promotes EMT Potential in Bladder Cancer.

作者信息

Guo Yuanyuan, Li Zhong, Sun Wei, Gao Wuyue, Liang Yujie, Mei Zhijie, Liu Beibei, Wang Rui

机构信息

Department of Urology, The First Affiliated Hospital of Bengbu Medical College, Bengbu City, Anhui Province 233004, China.

Department of Oncology, The First Affiliated Hospital of Bengbu Medical College, Bengbu City, Anhui Province 233004, China.

出版信息

J Oncol. 2022 May 6;2022:8268719. doi: 10.1155/2022/8268719. eCollection 2022.

Abstract

BACKGROUND

Tumor-associated macrophages (TAMs) are M2-like phenotype macrophages which contribute to the tumor progression in tumor microenvironment. The precise mechanisms of TAMs were intricated, and recently, it has been illustrated that TAM-derived exosomal lncRNAs played pivotal roles in the tumor development. In the present study, we investigated the role of TAM-derived exosomal lncRNA HISLA in bladder cancer.

MATERIALS AND METHODS

Effects of TAM exosomes and exosomal lncRNA HISLA on migration and invasion in bladder cells were detected by wound healing assay, transwell assay, and western blot assay. Differential expression of lncRNA HISLA in exosomes derived from M0 or TAMs was examined by qRT-PCR. Western blot assay was used to classify the precise molecular mechanisms.

RESULTS

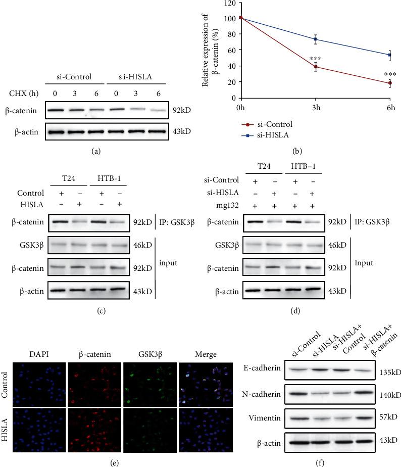
We found that TAM-derived exosomes significantly promote the migration and invasion abilities of bladder cells. Expression of epithelial-mesenchymal transition (EMT) markers was obviously affected by TAM exosome administration. Furthermore, we found that the expression of lncRNA HISLA was specifically elevated in TAM exosomes and TAM exosome-treated bladder cells. Silencing of lncRNA HISLA was found to suppress the processes of migration, invasion, and EMT in bladder cells. In addition, we found that -catenin levels were downregulated, and Ser33 phosphorylated -catenin levels were increased by HISLA siRNA treatment. At last, we found that HISLA stabilized -catenin expression through preventing interaction between GSK3 and -catenin.

CONCLUSION

In conclusion, our results investigated the prometastatic role of exosomal lncRNA HISLA derived from TAMs in bladder cancer and suggested TAM-derived HISLA as a promising therapeutic target of bladder cancer.

摘要

背景

肿瘤相关巨噬细胞(TAM)是具有M2样表型的巨噬细胞,在肿瘤微环境中促进肿瘤进展。TAM的精确机制错综复杂,最近有研究表明,TAM衍生的外泌体长链非编码RNA(lncRNA)在肿瘤发展中起关键作用。在本研究中,我们探讨了TAM衍生的外泌体lncRNA HISLA在膀胱癌中的作用。

材料与方法

通过伤口愈合试验、Transwell试验和蛋白质免疫印迹试验检测TAM外泌体和外泌体lncRNA HISLA对膀胱癌细胞迁移和侵袭的影响。采用qRT-PCR检测M0或TAM来源的外泌体中lncRNA HISLA的差异表达。蛋白质免疫印迹试验用于明确具体的分子机制。

结果

我们发现TAM衍生的外泌体显著促进膀胱癌细胞的迁移和侵袭能力。上皮-间质转化(EMT)标志物的表达明显受到TAM外泌体的影响。此外,我们发现lncRNA HISLA在TAM外泌体和TAM外泌体处理的膀胱癌细胞中特异性升高。发现沉默lncRNA HISLA可抑制膀胱癌细胞的迁移、侵袭和EMT过程。此外,我们发现HISLA siRNA处理可下调β-连环蛋白水平,并增加Ser33磷酸化的β-连环蛋白水平。最后,我们发现HISLA通过阻止GSK3与β-连环蛋白之间的相互作用来稳定β-连环蛋白的表达。

结论

总之,我们的研究结果探讨了TAM衍生的外泌体lncRNA HISLA在膀胱癌中的促转移作用,并表明TAM衍生的HISLA是一种有前景的膀胱癌治疗靶点。

https://cdn.ncbi.nlm.nih.gov/pmc/blobs/077c/11401692/98b9c43cfbaf/JO2022-8268719.001.jpg

文献AI研究员

20分钟写一篇综述,助力文献阅读效率提升50倍。

立即体验

用中文搜PubMed

大模型驱动的PubMed中文搜索引擎

马上搜索

文档翻译

学术文献翻译模型,支持多种主流文档格式。

立即体验