Suppr超能文献

低氧外泌体通过转移长链非编码 RNA-UCA1 促进膀胱肿瘤的生长和发展。

Hypoxic exosomes facilitate bladder tumor growth and development through transferring long non-coding RNA-UCA1.

机构信息

Center for Translational Medicine, The First Affiliated Hospital of Xi'an Jiaotong University, Xi'an, People's Republic of China.

Key Laboratory for Tumor Precision Medicine of Shaanxi Province, The First Affiliated Hospital of Xi'an Jiaotong University, Xi'an, People's Republic of China.

出版信息

Mol Cancer. 2017 Aug 25;16(1):143. doi: 10.1186/s12943-017-0714-8.

Abstract

BACKGROUND

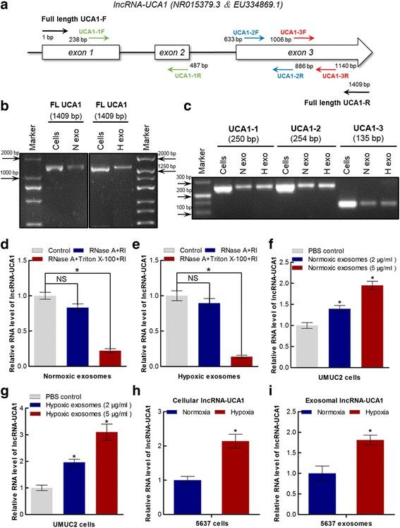
To overcome the hostile hypoxic microenvironment of solid tumors, tumor cells secrete a large number of non-coding RNA-containing exosomes that facilitate tumor development and metastasis. However, the precise mechanisms of tumor cell-derived exosomes during hypoxia are unknown. Here, we aim to clarify whether hypoxia affects tumor growth and progression by transferring long non-coding RNA-urothelial cancer-associated 1 (lncRNA-UCA1) enriched exosomes secreted from bladder cancer cells.

METHODS

We used bladder cancer 5637 cells with high expression of lncRNA-UCA1 as exosome-generating cells and bladder cancer UMUC2 cells with low expression of lncRNA-UCA1 as recipient cells. Exosomes derived from 5637 cells cultured under normoxic or hypoxic conditions were isolated and identified by transmission electron microscopy, nanoparticle tracking analysis and western blotting analysis. These exosomes were co-cultured with UMUC2 cells to evaluate cell proliferation, migration and invasion. We further investigated the roles of exosomal lncRNA-UCA1 derived from hypoxic 5637 cells by xenograft models. The availability of lncRNA-UCA1 in serum-derived exosomes as a biomarker for bladder cancer was also assessed.

RESULTS

We found that hypoxic exosomes derived from 5637 cells promoted cell proliferation, migration and invasion, and hypoxic exosomal RNAs could be internalized by three bladder cancer cell lines. Importantly, lncRNA-UCA1 was secreted in hypoxic 5637 cell-derived exosomes. Compared with normoxic exosomes, hypoxic exosomes derived from 5637 cells showed the higher expression levels of lncRNA-UCA1. Moreover, Hypoxic exosomal lncRNA-UCA1 could promote tumor growth and progression though epithelial-mesenchymal transition, in vitro and in vivo. In addition, the expression levels of lncRNA-UCA1 in the human serum-derived exosomes of bladder cancer patients were higher than that in the healthy controls.

CONCLUSION

Together, our results demonstrate that hypoxic bladder cancer cells remodel tumor microenvironment to facilitate tumor growth and development though secreting the oncogenic lncRNA-UCA1-enriched exosomes and exosomal lncRNA-UCA1 in human serum has the possibility as a diagnostic biomarker for bladder cancer.

摘要

背景

为了克服实体瘤的缺氧微环境,肿瘤细胞会大量分泌含有非编码 RNA 的外泌体,从而促进肿瘤的发展和转移。然而,肿瘤细胞来源的外泌体在缺氧条件下的确切机制尚不清楚。在这里,我们旨在阐明缺氧是否通过转移富含膀胱癌细胞来源的长非编码 RNA-尿路上皮癌相关 1(lncRNA-UCA1)的外泌体来影响肿瘤的生长和进展。

方法

我们使用膀胱癌 5637 细胞作为外泌体生成细胞,该细胞高表达 lncRNA-UCA1,使用膀胱癌 UMUC2 细胞作为低表达 lncRNA-UCA1 的受体细胞。分离并鉴定在常氧或缺氧条件下培养的 5637 细胞衍生的外泌体,采用透射电子显微镜、纳米颗粒跟踪分析和 Western blot 分析。将这些外泌体与 UMUC2 细胞共培养,以评估细胞增殖、迁移和侵袭。我们进一步通过异种移植模型研究了来自缺氧 5637 细胞的外泌体源性 lncRNA-UCA1 的作用。还评估了血清来源的外泌体中的 lncRNA-UCA1 是否可作为膀胱癌的生物标志物。

结果

我们发现,来自 5637 细胞的缺氧外泌体促进了细胞增殖、迁移和侵袭,并且三种膀胱癌细胞系都可以摄取缺氧外泌体 RNA。重要的是,lncRNA-UCA1 分泌在缺氧 5637 细胞衍生的外泌体中。与常氧外泌体相比,来自 5637 细胞的缺氧外泌体显示出更高水平的 lncRNA-UCA1。此外,来自缺氧 5637 细胞的外泌体 lncRNA-UCA1 可以通过上皮间质转化促进肿瘤的生长和进展,无论是在体外还是体内。此外,膀胱癌患者人血清来源的外泌体中的 lncRNA-UCA1 表达水平高于健康对照组。

结论

综上所述,我们的研究结果表明,缺氧膀胱癌细胞通过分泌致癌性富含 lncRNA-UCA1 的外泌体重塑肿瘤微环境,促进肿瘤的生长和发展,并且人血清中外泌体 lncRNA-UCA1 有可能作为膀胱癌的诊断生物标志物。

https://cdn.ncbi.nlm.nih.gov/pmc/blobs/50c9/5574139/321903ad60ff/12943_2017_714_Fig1_HTML.jpg

文献AI研究员

20分钟写一篇综述,助力文献阅读效率提升50倍。

立即体验

用中文搜PubMed

大模型驱动的PubMed中文搜索引擎

马上搜索

文档翻译

学术文献翻译模型,支持多种主流文档格式。

立即体验