Suppr超能文献

TGF-β1/p53/PAI-1 信号轴在血管衰老中的作用:窖蛋白-1的角色。

The TGF-β1/p53/PAI-1 Signaling Axis in Vascular Senescence: Role of Caveolin-1.

机构信息

Department of Regenerative & Cancer Cell Biology, Albany Medical College, Albany, NY 12208, USA.

出版信息

Biomolecules. 2019 Aug 3;9(8):341. doi: 10.3390/biom9080341.

Abstract

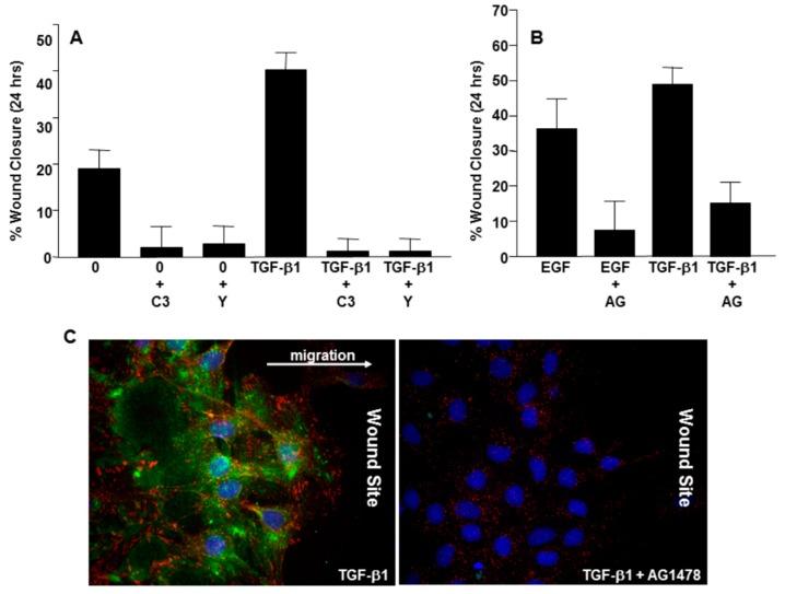
Stress-induced premature cellular senescence is a significant factor in the onset of age-dependent disease in the cardiovascular system. Plasminogen activator inhibitor-1 (PAI-1), a major TGF-β1/p53 target gene and negative regulator of the plasmin-based pericellular proteolytic cascade, is elevated in arterial plaques, vessel fibrosis, arteriosclerosis, and thrombosis, correlating with increased tissue TGF-β1 levels. Additionally, PAI-1 is necessary and sufficient for the induction of p53-dependent replicative senescence. The mechanism of PAI-1 transcription in senescent cells appears to be dependent on caveolin-1 signaling. kinases are upstream effectors of both FAK and caveolin-1 activation as FAK and caveolin-1 phosphorylation are not detected in TGF-β1-stimulated family kinase (pp60, Yes, Fyn) triple-deficient (SYF) cells. However, restoration of pp60 expression in SYF-null cells rescued both caveolin-1 phosphorylation and PAI-1 induction in response to TGF-β1. Furthermore, TGF-β1-initiated phosphorylation of caveolin-1 is critical in Rho-ROCK-mediated suppression of the SMAD phosphatase PPM1A maintaining and, accordingly, SMAD2/3-dependent transcription of the PAI-1 gene. Importantly, TGF-β1 failed to induce PAI-1 expression in caveolin-1-null cells, correlating with reductions in both Rho-GTP loading and SMAD2/3 phosphorylation. These findings implicate caveolin-1 in expression controls on specific TGF-β1/p53 responsive growth arrest genes. Indeed, up-regulation of caveolin-1 appears to stall cells in G/G via activation of the p53/p21 cell cycle arrest pathway and restoration of caveolin-1 in caveolin-1-deficient cells rescues TGF-β1 inducibility of the PAI-1 gene. Although the mechanism is unclear, caveolin-1 inhibits p53/MDM2 complex formation resulting in p53 stabilization, induction of p53-target cell cycle arrest genes (including PAI-1), and entrance into premature senescence while stimulating the ATM→p53→p21 pathway. Identification of molecular events underlying senescence-associated PAI-1 expression in response to TGF-β1/ kinase/p53 signaling may provide novel targets for the therapy of cardiovascular disease.

摘要

应激诱导的过早细胞衰老(Premature cellular senescence)是心血管系统中与年龄相关疾病发生的一个重要因素。纤溶酶原激活物抑制剂-1(Plasminogen activator inhibitor-1,PAI-1)是 TGF-β1/p53 的主要靶基因之一,也是细胞周基质蛋白降解级联反应中纤溶酶的负调节剂,其在动脉斑块、血管纤维化、动脉硬化和血栓形成中升高,与组织中 TGF-β1 水平升高相关。此外,PAI-1 对于诱导 p53 依赖性复制性衰老也是必需和充分的。在衰老细胞中 PAI-1 转录的机制似乎依赖于窖蛋白-1(Caveolin-1)信号。在 FAK 和窖蛋白-1 的激活中,蛋白激酶 CK2 是上游效应物,因为在 TGF-β1 刺激的黏着斑激酶(FAK)和窖蛋白-1 缺失(SYF)细胞中未检测到蛋白激酶 CK2 家族激酶(pp60、Yes、Fyn)的磷酸化。然而,在 SYF 缺失细胞中恢复 pp60 的表达,可挽救 TGF-β1 刺激时对窖蛋白-1磷酸化和 PAI-1 诱导的作用。此外,TGF-β1 起始的窖蛋白-1磷酸化对于 Rho-ROCK 介导的 SMAD 磷酸酶 PPM1A 抑制是关键的,从而维持并相应地,SMAD2/3 依赖性 PAI-1 基因的转录。重要的是,TGF-β1 未能在窖蛋白-1 缺失细胞中诱导 PAI-1 的表达,这与 Rho-GTP 加载和 SMAD2/3 磷酸化的减少相关。这些发现表明窖蛋白-1 参与特定 TGF-β1/p53 反应性生长抑制基因的表达调控。事实上,窖蛋白-1 的上调似乎通过激活 p53/p21 细胞周期阻滞途径使细胞停滞在 G1/G0 期,并在窖蛋白-1 缺失细胞中恢复窖蛋白-1,可挽救 TGF-β1 诱导 PAI-1 基因的能力。尽管机制尚不清楚,但窖蛋白-1 抑制 p53/MDM2 复合物的形成,导致 p53 稳定,诱导 p53 靶细胞周期阻滞基因(包括 PAI-1),并进入过早衰老,同时刺激 ATM→p53→p21 途径。鉴定 TGF-β1/蛋白激酶 CK2/ p53 信号转导中与衰老相关的 PAI-1 表达相关的分子事件,可能为心血管疾病的治疗提供新的靶点。

https://cdn.ncbi.nlm.nih.gov/pmc/blobs/fdda/6723262/c2436db978dd/biomolecules-09-00341-g001.jpg

文献AI研究员

20分钟写一篇综述,助力文献阅读效率提升50倍。

立即体验

用中文搜PubMed

大模型驱动的PubMed中文搜索引擎

马上搜索

文档翻译

学术文献翻译模型,支持多种主流文档格式。

立即体验