Suppr超能文献

衰老相关组织微环境通过分泌因子GDF15促进结肠癌形成。

Senescence-associated tissue microenvironment promotes colon cancer formation through the secretory factor GDF15.

作者信息

Guo Yuna, Ayers Jessica L, Carter Kelly T, Wang Ting, Maden Sean K, Edmond Darwin, Newcomb P Polly, Li Christopher, Ulrich Cornelia, Yu Ming, Grady William M

机构信息

Clinical Research Division, Fred Hutchinson Cancer Research Center, Seattle, Washington.

University of Washington, Seattle, Washington.

出版信息

Aging Cell. 2019 Dec;18(6):e13013. doi: 10.1111/acel.13013. Epub 2019 Aug 6.

Abstract

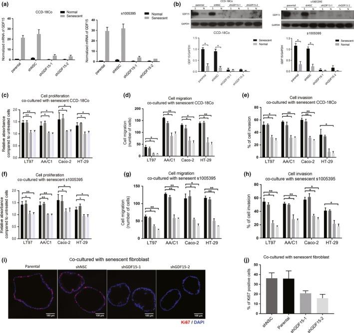
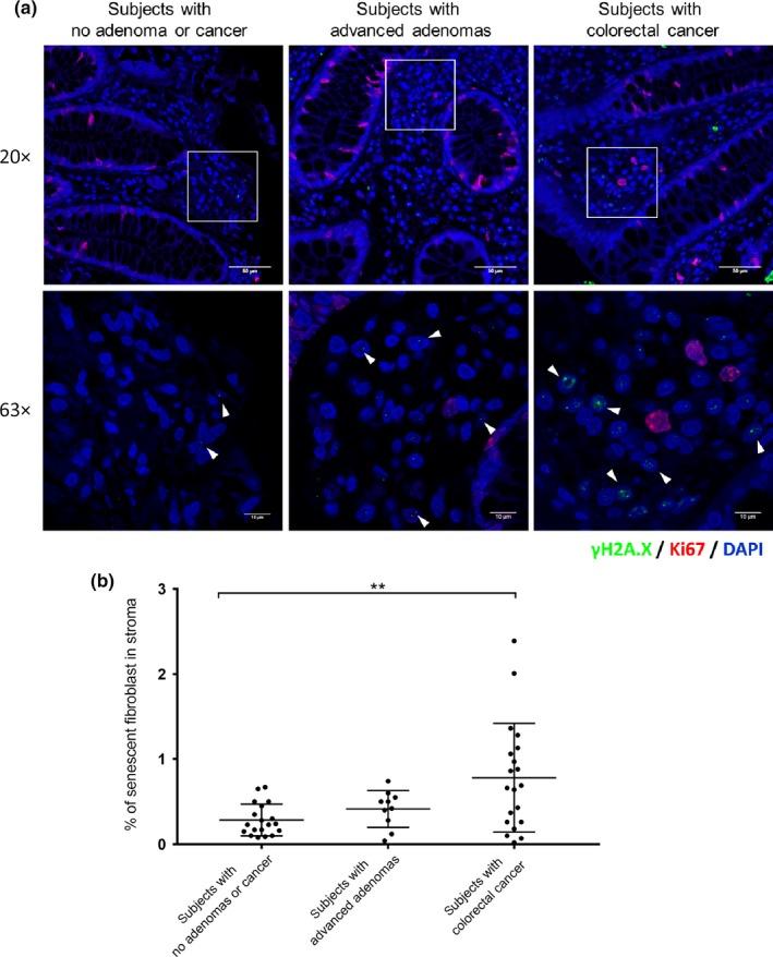
The risk of colorectal cancer (CRC) varies between people, and the cellular mechanisms mediating the differences in risk are largely unknown. Senescence has been implicated as a causative cellular mechanism for many diseases, including cancer, and may affect the risk for CRC. Senescent fibroblasts that accumulate in tissues secondary to aging and oxidative stress have been shown to promote cancer formation via a senescence-associated secretory phenotype (SASP). In this study, we assessed the role of senescence and the SASP in CRC formation. Using primary human colon tissue, we found an accumulation of senescent fibroblasts in normal tissues from individuals with advanced adenomas or carcinomas in comparison with individuals with no polyps or CRC. In in vitro and ex vivo model systems, we induced senescence using oxidative stress in colon fibroblasts and demonstrated that the senescent fibroblasts secrete GDF15 as an essential SASP factor that promotes cell proliferation, migration, and invasion in colon adenoma and CRC cell lines as well as primary colon organoids via the MAPK and PI3K signaling pathways. In addition, we observed increased mRNA expression of GDF15 in primary normal colon tissue from people at increased risk for CRC in comparison with average risk individuals. These findings implicate the importance of a senescence-associated tissue microenvironment and the secretory factor GDF15 in promoting CRC formation.

摘要

结直肠癌(CRC)的风险在个体之间存在差异,而介导这些风险差异的细胞机制在很大程度上尚不清楚。衰老被认为是包括癌症在内的许多疾病的一种致病细胞机制,并且可能影响结直肠癌的风险。已证明,因衰老和氧化应激而在组织中积累的衰老成纤维细胞会通过衰老相关分泌表型(SASP)促进癌症形成。在本研究中,我们评估了衰老和SASP在结直肠癌形成中的作用。使用原代人结肠组织,我们发现与无息肉或结直肠癌的个体相比,患有晚期腺瘤或癌的个体的正常组织中衰老成纤维细胞有所积累。在体外和离体模型系统中,我们利用氧化应激诱导结肠成纤维细胞衰老,并证明衰老的成纤维细胞分泌生长生长生长关键SASP因子GDF15,其通过MAPK和PI3K信号通路促进结肠腺瘤和结直肠癌细胞系以及原代结肠类器官的细胞增殖、迁移和侵袭。此外,我们观察到,与平均风险个体相比,结直肠癌风险增加人群的原代正常结肠组织中GDF15的mRNA表达增加。这些发现表明衰老相关组织微环境和分泌因子GDF15在促进结直肠癌形成中的重要性。

https://cdn.ncbi.nlm.nih.gov/pmc/blobs/f29e/6826139/85fe3e2b3fb5/ACEL-18-e13013-g001.jpg

文献AI研究员

20分钟写一篇综述,助力文献阅读效率提升50倍。

立即体验

用中文搜PubMed

大模型驱动的PubMed中文搜索引擎

马上搜索

文档翻译

学术文献翻译模型,支持多种主流文档格式。

立即体验