Suppr超能文献

暂停起始限制限制了人类细胞中的转录激活。

The pause-initiation limit restricts transcription activation in human cells.

机构信息

Department of Molecular Biology, Max-Planck-Institute for Biophysical Chemistry, Am Faßberg 11, 37077, Göttingen, Germany.

出版信息

Nat Commun. 2019 Aug 9;10(1):3603. doi: 10.1038/s41467-019-11536-8.

Abstract

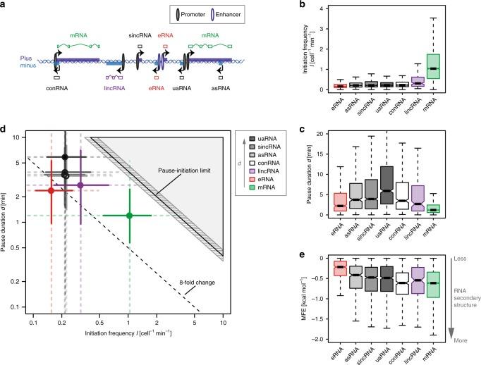
Eukaryotic gene transcription is often controlled at the level of RNA polymerase II (Pol II) pausing in the promoter-proximal region. Pausing Pol II limits the frequency of transcription initiation ('pause-initiation limit'), predicting that the pause duration must be decreased for transcriptional activation. To test this prediction, we conduct a genome-wide kinetic analysis of the heat shock response in human cells. We show that the pause-initiation limit restricts transcriptional activation at most genes. Gene activation generally requires the activity of the P-TEFb kinase CDK9, which decreases the duration of Pol II pausing and thereby enables an increase in the productive initiation frequency. The transcription of enhancer elements is generally not pause limited and can be activated without CDK9 activity. Our results define the kinetics of Pol II transcriptional regulation in human cells at all gene classes during a natural transcription response.

摘要

真核生物基因转录通常在 RNA 聚合酶 II(Pol II)在启动子近端区域暂停的水平上受到控制。暂停的 Pol II 限制了转录起始的频率(“暂停起始限制”),这表明为了实现转录激活,暂停时间必须缩短。为了验证这一预测,我们在人类细胞中进行了一项针对热休克反应的全基因组动力学分析。我们表明,暂停起始限制限制了大多数基因的转录激活。基因激活通常需要 P-TEFb 激酶 CDK9 的活性,该激酶会缩短 Pol II 暂停的持续时间,从而增加有效起始频率。增强子元件的转录通常不受暂停限制,并且可以在没有 CDK9 活性的情况下被激活。我们的结果定义了人类细胞中所有基因类别在自然转录反应期间 Pol II 转录调控的动力学。

https://cdn.ncbi.nlm.nih.gov/pmc/blobs/c131/6689055/7c450f8e8bd4/41467_2019_11536_Fig1_HTML.jpg

文献AI研究员

20分钟写一篇综述,助力文献阅读效率提升50倍。

立即体验

用中文搜PubMed

大模型驱动的PubMed中文搜索引擎

马上搜索

文档翻译

学术文献翻译模型,支持多种主流文档格式。

立即体验