Suppr超能文献

维生素 D 受体激活调节自发性高血压大鼠和血管紧张素 II 暴露的小胶质细胞中的小胶质细胞极化和氧化应激:肾素-血管紧张素系统的作用。

Vitamin D receptor activation regulates microglia polarization and oxidative stress in spontaneously hypertensive rats and angiotensin II-exposed microglial cells: Role of renin-angiotensin system.

机构信息

Affiliated Hospital of Jining Medical University, Jining Medical University, Jining, China.

Jining First People's Hospital, Jining Medical University, Jining, China.

出版信息

Redox Biol. 2019 Sep;26:101295. doi: 10.1016/j.redox.2019.101295. Epub 2019 Aug 8.

Abstract

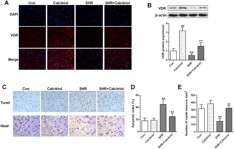
Hypertension is one of the major predisposing factors for neurodegenerative disease characterized with activated renin-angiotensin system (RAS) in both periphery and brain. Vitamin D (VitD) is recently recognized as a pleiotropic hormone with strong neuroprotective properties. While multiple lines of evidence suggest that VitD can act on RAS, the evidence concerning the crosstalk between VitD and RAS in the brain is limited. Therefore, this study aims to evaluate whether VitD can modulate brain RAS to trigger neuroprotective actions in the brain of spontaneously hypertensive rats (SHR). Our data showed that calcitriol treatment induced VDR expression and inhibited neural death in the prefrontal cortex of SHR. Sustained calcitriol administration also inhibited microglia M1 polarization, but enhanced M2 polarization, accompanied with decreased expression of proinflammatory cytokines. We then further explored the potential mechanisms and showed that SHR exhibited overactivated classical RAS with increased expression of angiotensin II (Ang II) receptor type 1 (AT1), angiotensin converting enzyme (ACE) and Ang II production, whereas the counteracting arm of traditional RAS, ACE2/Ang(1-7)/MasR, was impaired in the SHR brain. Calcitriol nonsignificantly suppressed AT1 and ACE but markedly reduced Ang II formation. Intriguingly, calcitriol exerted pronouncedly impact on ACE2/Ang(1-7)/MasR axis with enhanced expression of ACE2, MasR and Ang(1-7) generation. Meanwhile, calcitriol ameliorated the overactivation of NADPH-oxidase (Nox), the downstream of RAS, in SHR, and also mitigated oxidative stress. In microglial (BV2) cells, we further found that calcitriol induced ACE2 and MasR with no significant impact on ACE and AT1. In accordance, calcitriol also attenuated Ang II-induced Nox activation and ROS production, and shifted the microglia polarization from M1 to M2 phenotype. However, co-treatment with A779, a specific MasR antagonist, abrogated the antioxidant and neuroimmune modulating actions of VitD. These findings strongly indicate the involvement of ACE2/Ang(1-7)/MasR pathway in the neuroprotective mechanisms of VitD in the hypertensive brain.

摘要

高血压是周围和大脑中激活肾素-血管紧张素系统(RAS)的神经退行性疾病的主要诱发因素之一。维生素 D(VitD)最近被认为是一种具有强大神经保护特性的多效激素。虽然有多项证据表明 VitD 可以作用于 RAS,但关于 VitD 和大脑中 RAS 之间相互作用的证据有限。因此,本研究旨在评估 VitD 是否可以调节大脑 RAS 以触发自发性高血压大鼠(SHR)大脑中的神经保护作用。我们的数据表明,骨化三醇治疗诱导了 VDR 的表达并抑制了 SHR 前额叶皮层的神经死亡。持续的骨化三醇给药还抑制了小胶质细胞 M1 极化,但增强了 M2 极化,同时降低了促炎细胞因子的表达。然后,我们进一步探索了潜在的机制,并表明 SHR 表现出过度激活的经典 RAS,其血管紧张素 II(Ang II)受体 1(AT1)、血管紧张素转换酶(ACE)和 Ang II 产生增加,而传统 RAS 的拮抗臂,ACE2/Ang(1-7)/MasR,在 SHR 大脑中受损。骨化三醇对 AT1 和 ACE 的抑制作用不明显,但明显减少了 Ang II 的形成。有趣的是,骨化三醇对 ACE2/Ang(1-7)/MasR 轴产生了显著影响,增强了 ACE2、MasR 和 Ang(1-7)的产生。同时,骨化三醇改善了 SHR 中 RAS 下游 NADPH 氧化酶(Nox)的过度激活,减轻了氧化应激。在小胶质细胞(BV2)细胞中,我们进一步发现骨化三醇诱导了 ACE2 和 MasR,而对 ACE 和 AT1 没有明显影响。相应地,骨化三醇还减弱了 Ang II 诱导的 Nox 激活和 ROS 产生,并将小胶质细胞从 M1 表型向 M2 表型极化。然而,用 A779(一种特异性 MasR 拮抗剂)共同处理消除了 VitD 的抗氧化和神经免疫调节作用。这些发现强烈表明 ACE2/Ang(1-7)/MasR 途径参与了 VitD 在高血压大脑中的神经保护机制。

https://cdn.ncbi.nlm.nih.gov/pmc/blobs/420e/6831892/01b37ad6e4c1/fx1.jpg

文献AI研究员

20分钟写一篇综述,助力文献阅读效率提升50倍。

立即体验

用中文搜PubMed

大模型驱动的PubMed中文搜索引擎

马上搜索

文档翻译

学术文献翻译模型,支持多种主流文档格式。

立即体验