Suppr超能文献

化学遗传学诱导的线粒体损伤导致端粒功能迅速障碍。

Chemoptogenetic damage to mitochondria causes rapid telomere dysfunction.

机构信息

Department of Pharmacology and Chemical Biology, University of Pittsburgh School of Medicine, Pittsburgh, PA 15213.

University of Pittsburgh Medical Center (UPMC) Hillman Cancer Center, University of Pittsburgh School of Medicine, Pittsburgh, PA 15213.

出版信息

Proc Natl Acad Sci U S A. 2019 Sep 10;116(37):18435-18444. doi: 10.1073/pnas.1910574116. Epub 2019 Aug 26.

Abstract

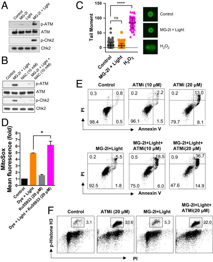
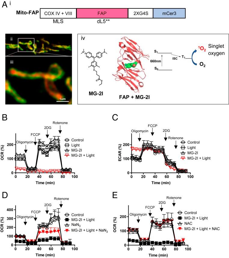
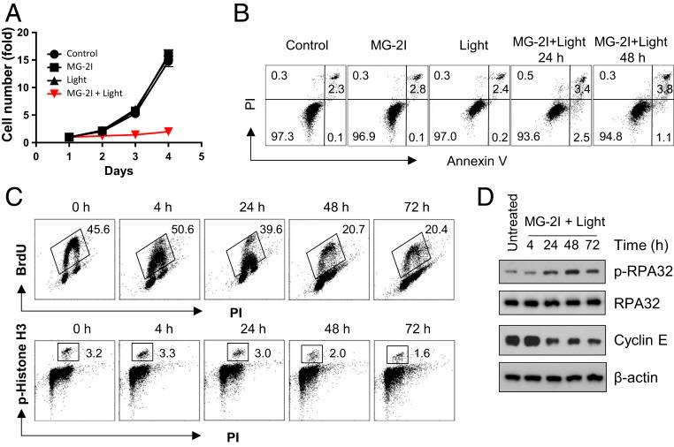
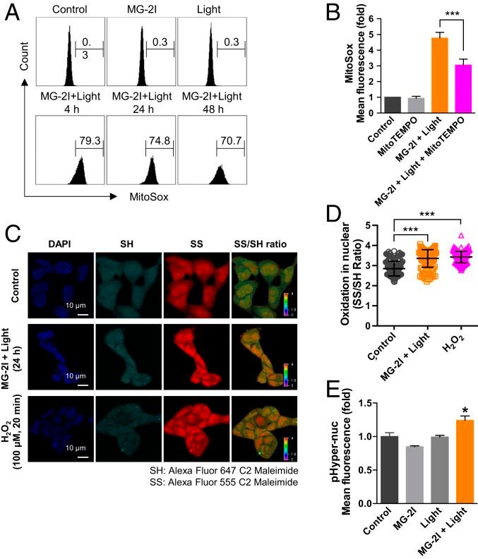
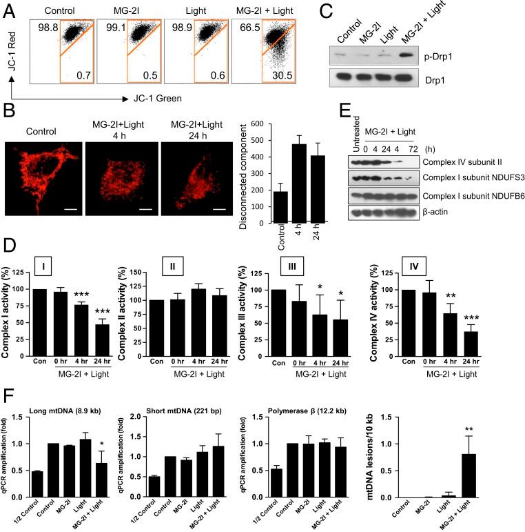
Reactive oxygen species (ROS) play important roles in aging, inflammation, and cancer. Mitochondria are an important source of ROS; however, the spatiotemporal ROS events underlying oxidative cellular damage from dysfunctional mitochondria remain unresolved. To this end, we have developed and validated a chemoptogenetic approach that uses a mitochondrially targeted fluorogen-activating peptide (Mito-FAP) to deliver a photosensitizer MG-2I dye exclusively to this organelle. Light-mediated activation (660 nm) of the Mito-FAP-MG-2I complex led to a rapid loss of mitochondrial respiration, decreased electron transport chain complex activity, and mitochondrial fragmentation. Importantly, one round of singlet oxygen produced a persistent secondary wave of mitochondrial superoxide and hydrogen peroxide lasting for over 48 h after the initial insult. By following ROS intermediates, we were able to detect hydrogen peroxide in the nucleus through ratiometric analysis of the oxidation of nuclear cysteine residues. Despite mitochondrial DNA (mtDNA) damage and nuclear oxidative stress induced by dysfunctional mitochondria, there was a lack of gross nuclear DNA strand breaks and apoptosis. Targeted telomere analysis revealed fragile telomeres and telomere loss as well as 53BP1-positive telomere dysfunction-induced foci (TIFs), indicating that DNA double-strand breaks occurred exclusively in telomeres as a direct consequence of mitochondrial dysfunction. These telomere defects activated ataxia-telangiectasia mutated (ATM)-mediated DNA damage repair signaling. Furthermore, ATM inhibition exacerbated the Mito-FAP-induced mitochondrial dysfunction and sensitized cells to apoptotic cell death. This profound sensitivity of telomeres through hydrogen peroxide induced by dysregulated mitochondria reveals a crucial mechanism of telomere-mitochondria communication underlying the pathophysiological role of mitochondrial ROS in human diseases.

摘要

活性氧 (ROS) 在衰老、炎症和癌症中发挥重要作用。线粒体是 ROS 的重要来源;然而,功能失调的线粒体导致氧化细胞损伤的 ROS 时空事件仍未得到解决。为此,我们开发并验证了一种化学遗传学方法,该方法使用靶向线粒体的荧光素激活肽 (Mito-FAP) 将光敏剂 MG-2I 染料专门递送到该细胞器。Mito-FAP-MG-2I 复合物的光介导激活 (660nm) 导致线粒体呼吸迅速丧失、电子传递链复合物活性降低和线粒体碎片化。重要的是,单线态氧产生一轮即可导致线粒体超氧化物和过氧化氢的持续二次波,初始损伤后持续超过 48 小时。通过跟踪 ROS 中间体,我们能够通过核半胱氨酸残基氧化的比率分析在核中检测到过氧化氢。尽管功能失调的线粒体引起线粒体 DNA (mtDNA) 损伤和核氧化应激,但没有明显的核 DNA 链断裂和细胞凋亡。靶向端粒分析显示脆弱的端粒和端粒丢失以及 53BP1 阳性端粒功能障碍诱导焦点 (TIFs),表明 DNA 双链断裂仅发生在端粒中,这是线粒体功能障碍的直接后果。这些端粒缺陷激活了共济失调毛细血管扩张突变 (ATM) 介导的 DNA 损伤修复信号。此外,ATM 抑制加剧了 Mito-FAP 诱导的线粒体功能障碍并使细胞对凋亡细胞死亡敏感。这种由失调的线粒体通过过氧化氢诱导的端粒的深刻敏感性揭示了端粒-线粒体通讯的关键机制,该机制是线粒体 ROS 在人类疾病中的病理生理作用的基础。

https://cdn.ncbi.nlm.nih.gov/pmc/blobs/9031/6744920/b23bbd44a54f/pnas.1910574116fig01.jpg

文献AI研究员

20分钟写一篇综述,助力文献阅读效率提升50倍。

立即体验

用中文搜PubMed

大模型驱动的PubMed中文搜索引擎

马上搜索

文档翻译

学术文献翻译模型,支持多种主流文档格式。

立即体验