Suppr超能文献

结合下一代测序和单分子测序技术探索褐飞虱对不同粳稻基因型的反应。

Combining next-generation sequencing and single-molecule sequencing to explore brown plant hopper responses to contrasting genotypes of japonica rice.

机构信息

State Key Laboratory of Hybrid Rice, College of Life Sciences, Wuhan University, Wuhan, China.

出版信息

BMC Genomics. 2019 Aug 29;20(1):682. doi: 10.1186/s12864-019-6049-7.

Abstract

BACKGROUND

The brown plant hopper (BPH), Nilaparvata lugens, is one of the major pest of rice (Oryza sativa). Plant defenses against insect herbivores have been extensively studied, but our understanding of insect responses to host plants' resistance mechanisms is still limited. The purpose of this study is to characterize transcripts of BPH and reveal the responses of BPH insects to resistant rice at transcription level by using the advanced molecular techniques, the next-generation sequencing (NGS) and the single-molecule, real-time (SMRT) sequencing.

RESULTS

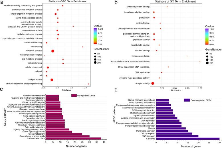
The current study obtained 24,891 collapsed isoforms of full-length transcripts, and 20,662 were mapped to known annotated genes, including 17,175 novel transcripts. The current study also identified 915 fusion genes, 1794 novel genes, 2435 long non-coding RNAs (lncRNAs), and 20,356 alternative splicing events. Moreover, analysis of differentially expressed genes (DEGs) revealed that genes involved in metabolic and cell proliferation processes were significantly enriched in up-regulated and down-regulated sets, respectively, in BPH fed on resistant rice relative to BPH fed on susceptible wild type rice. Furthermore, the FoxO signaling pathway was involved and genes related to BPH starvation response (Nlbmm), apoptosis and autophagy (caspase 8, ATG13, BNIP3 and IAP), active oxygen elimination (catalase, MSR, ferritin) and detoxification (GST, CarE) were up-regulated in BPH responses to resistant rice.

CONCLUSIONS

The current study provides the first demonstrations of the full diversity and complexity of the BPH transcriptome, and indicates that BPH responses to rice resistance, might be related to starvation stress responses, nutrient transformation, oxidative decomposition, and detoxification. The current result findings will facilitate further exploration of molecular mechanisms of interaction between BPH insects and host rice.

摘要

背景

褐飞虱(Nilaparvata lugens)是水稻(Oryza sativa)的主要害虫之一。植物对昆虫食草动物的防御已被广泛研究,但我们对昆虫对宿主植物抗性机制的反应的理解仍然有限。本研究的目的是通过使用先进的分子技术,下一代测序(NGS)和单分子实时(SMRT)测序,对褐飞虱的转录本进行特征描述,并揭示褐飞虱昆虫在转录水平上对抗性水稻的反应。

结果

本研究获得了 24891 个全长转录本的折叠异构体,其中 20662 个被映射到已知注释基因,包括 17175 个新转录本。本研究还鉴定了 915 个融合基因、1794 个新基因、2435 个长非编码 RNA(lncRNA)和 20356 个选择性剪接事件。此外,差异表达基因(DEGs)分析显示,在抗性水稻上取食的褐飞虱中,参与代谢和细胞增殖过程的基因分别在上调和下调基因集中显著富集。此外,FoxO 信号通路参与其中,与褐飞虱饥饿反应(Nlbmm)、细胞凋亡和自噬(caspase 8、ATG13、BNIP3 和 IAP)、活性氧消除(过氧化氢酶、MSR、铁蛋白)和解毒(GST、CarE)相关的基因在褐飞虱对抗性水稻的反应中上调。

结论

本研究首次展示了褐飞虱转录组的多样性和复杂性,表明褐飞虱对水稻抗性的反应可能与饥饿应激反应、营养转化、氧化分解和解毒有关。本研究结果将有助于进一步探索褐飞虱昆虫与宿主水稻相互作用的分子机制。

https://cdn.ncbi.nlm.nih.gov/pmc/blobs/d272/6716848/9e64f93d9148/12864_2019_6049_Fig1_HTML.jpg

文献AI研究员

20分钟写一篇综述,助力文献阅读效率提升50倍。

立即体验

用中文搜PubMed

大模型驱动的PubMed中文搜索引擎

马上搜索

文档翻译

学术文献翻译模型,支持多种主流文档格式。

立即体验