Suppr超能文献

肠道血清素和氟西汀暴露会调节肠道中的细菌定植。

Intestinal serotonin and fluoxetine exposure modulate bacterial colonization in the gut.

机构信息

Department of Integrative Biology and Physiology, University of California Los Angeles, Los Angeles, CA, USA.

Computational Structural Biology Unit, National Institute of Neurological Disorders and Stroke, National Institutes of Health, Bethesda, MD, USA.

出版信息

Nat Microbiol. 2019 Dec;4(12):2064-2073. doi: 10.1038/s41564-019-0540-4. Epub 2019 Sep 2.

Abstract

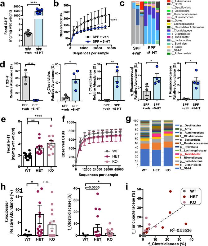
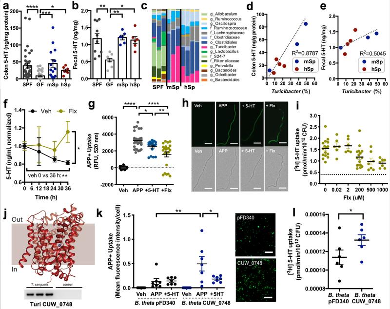
The gut microbiota regulates levels of serotonin (5-hydroxytryptamine (5-HT)) in the intestinal epithelium and lumen. However, whether 5-HT plays a functional role in bacteria from the gut microbiota remains unknown. We demonstrate that elevating levels of intestinal lumenal 5-HT by oral supplementation or genetic deficiency in the host 5-HT transporter (SERT) increases the relative abundance of spore-forming members of the gut microbiota, which were previously reported to promote host 5-HT biosynthesis. Within this microbial community, we identify Turicibacter sanguinis as a gut bacterium that expresses a neurotransmitter sodium symporter-related protein with sequence and structural homology to mammalian SERT. T. sanguinis imports 5-HT through a mechanism that is inhibited by the selective 5-HT reuptake inhibitor fluoxetine. 5-HT reduces the expression of sporulation factors and membrane transporters in T. sanguinis, which is reversed by fluoxetine exposure. Treating T. sanguinis with 5-HT or fluoxetine modulates its competitive colonization in the gastrointestinal tract of antibiotic-treated mice. In addition, fluoxetine reduces the membership of T. sanguinis in the gut microbiota of conventionally colonized mice. Host association with T. sanguinis alters intestinal expression of multiple gene pathways, including those important for lipid and steroid metabolism, with corresponding reductions in host systemic triglyceride levels and inguinal adipocyte size. Together, these findings support the notion that select bacteria indigenous to the gut microbiota signal bidirectionally with the host serotonergic system to promote their fitness in the intestine.

摘要

肠道微生物群调节肠上皮和腔中的血清素(5-羟色胺(5-HT))水平。然而,肠道微生物群中的 5-HT 是否在细菌中发挥功能作用尚不清楚。我们证明,通过口服补充或宿主 5-HT 转运体(SERT)的遗传缺陷升高肠腔 5-HT 水平会增加先前报道的促进宿主 5-HT 生物合成的肠道微生物群中孢子形成成员的相对丰度。在这个微生物群落中,我们鉴定出 Turicibacter sanguinis 是一种肠道细菌,它表达一种与哺乳动物 SERT 具有序列和结构同源性的神经递质钠协同转运蛋白相关蛋白。T. sanguinis 通过一种被选择性 5-HT 再摄取抑制剂氟西汀抑制的机制摄取 5-HT。5-HT 降低了 T. sanguinis 中孢子形成因子和膜转运蛋白的表达,而氟西汀暴露则逆转了这种表达。用 5-HT 或氟西汀处理 T. sanguinis 可调节其在抗生素处理小鼠胃肠道中的竞争定植。此外,氟西汀减少了常规定植小鼠肠道微生物群中 T. sanguinis 的成员。宿主与 T. sanguinis 的关联改变了多个基因途径在肠道中的表达,包括对脂质和类固醇代谢很重要的基因途径,同时宿主系统中的甘油三酯水平和腹股沟脂肪细胞大小相应降低。总之,这些发现支持了这样一种观点,即肠道微生物群中特有的某些细菌与宿主的 5-羟色胺能系统双向信号传递,以促进其在肠道中的适应性。

https://cdn.ncbi.nlm.nih.gov/pmc/blobs/e9ba/6879823/33401f2314bb/nihms-1534730-f0001.jpg

文献AI研究员

20分钟写一篇综述,助力文献阅读效率提升50倍。

立即体验

用中文搜PubMed

大模型驱动的PubMed中文搜索引擎

马上搜索

文档翻译

学术文献翻译模型,支持多种主流文档格式。

立即体验