Suppr超能文献

卡鲁尼迪布是一种有前景的肝细胞癌抗癌疗法。

Karonudib is a promising anticancer therapy in hepatocellular carcinoma.

作者信息

Hua Xiangwei, Sanjiv Kumar, Gad Helge, Pham Therese, Gokturk Camilla, Rasti Azita, Zhao Zhenjun, He Kang, Feng Mingxuan, Zang Yunjin, Zhang Jianjun, Xia Qiang, Helleday Thomas, Warpman Berglund Ulrika

机构信息

Science for Life Laboratory, Department of Oncology and Pathology, Karolinska Institutet, Stockholm, Sweden.

Department of Liver Surgery and Liver Transplantation Center, Ren Ji Hospital, School of Medicine, Shanghai Jiao Tong University, Shanghai, China.

出版信息

Ther Adv Med Oncol. 2019 Aug 23;11:1758835919866960. doi: 10.1177/1758835919866960. eCollection 2019.

Abstract

BACKGROUND

Hepatocellular carcinoma (HCC) is the most common form of liver cancer and is generally caused by viral infections or consumption of mutagens, such as alcohol. While liver transplantation and hepatectomy is curative for some patients, many relapse into disease with few treatment options such as tyrosine kinase inhibitors, for example, sorafenib or lenvatinib. The need for novel systemic treatment approaches is urgent.

METHODS

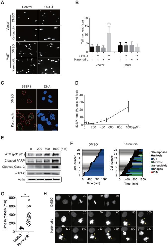
MTH1 expression profile was first analyzed in a HCC database and MTH1 mRNA/protein level was determined in resected HCC and paired paracancerous tissues with polymerase chain reaction (PCR) and immunohistochemistry. HCC cancer cell lines were exposed to MTH1 inhibitors or depleted of MTH1 by siRNA. 8-oxoG was measured by the modified comet assay. The effect of MTH1 inhibition on tumor growth was explored in HCC xenograft models.

RESULTS

MTH1 protein level is elevated in HCC tissue compared with paracancerous liver tissue and indicates poor prognosis. The MTH1 inhibitor Karonudib (TH1579) and siRNA effectively introduce toxic oxidized nucleotides into DNA, 8-oxoG, and kill HCC cell lines . Furthermore, we demonstrate that HCC growth in a xenograft mouse model is efficiently suppressed by Karonudib.

CONCLUSION

Altogether, these data suggest HCC relies on MTH1 for survival, which can be targeted and may open up a novel treatment option for HCC in the future.

摘要

背景

肝细胞癌(HCC)是最常见的肝癌形式,通常由病毒感染或诱变剂(如酒精)的摄入引起。虽然肝移植和肝切除术对一些患者具有治愈性,但许多患者会复发,且治疗选择很少,如酪氨酸激酶抑制剂,例如索拉非尼或仑伐替尼。迫切需要新的全身治疗方法。

方法

首先在一个HCC数据库中分析MTH1表达谱,并通过聚合酶链反应(PCR)和免疫组织化学在切除的HCC和配对的癌旁组织中测定MTH1 mRNA/蛋白水平。将HCC癌细胞系暴露于MTH1抑制剂或通过siRNA使MTH1缺失。通过改良彗星试验测量8-氧代鸟嘌呤(8-oxoG)。在HCC异种移植模型中探索MTH1抑制对肿瘤生长的影响。

结果

与癌旁肝组织相比,HCC组织中MTH1蛋白水平升高,提示预后不良。MTH1抑制剂卡鲁努迪布(TH1579)和siRNA有效地将有毒的氧化核苷酸引入DNA(8-oxoG)并杀死HCC细胞系。此外,我们证明卡鲁努迪布可有效抑制异种移植小鼠模型中的HCC生长。

结论

总之,这些数据表明HCC依赖MTH1生存,MTH1可成为靶点,可能为未来的HCC开辟一种新的治疗选择。

https://cdn.ncbi.nlm.nih.gov/pmc/blobs/8ffd/6710815/eeb0c456c2b8/10.1177_1758835919866960-fig1.jpg

文献AI研究员

20分钟写一篇综述,助力文献阅读效率提升50倍。

立即体验

用中文搜PubMed

大模型驱动的PubMed中文搜索引擎

马上搜索

文档翻译

学术文献翻译模型,支持多种主流文档格式。

立即体验