Suppr超能文献

mTORC1 的激活需要通过促进溶酶体氨基酸外排来实现 DRAM-1。

mTORC1 Activation Requires DRAM-1 by Facilitating Lysosomal Amino Acid Efflux.

机构信息

Cancer Research UK Beatson Institute, Garscube Estate, Switchback Road, Glasgow G61 1BD, UK.

Cancer Research UK Beatson Institute, Garscube Estate, Switchback Road, Glasgow G61 1BD, UK; Institute of Cancer Sciences, University of Glasgow, Garscube Estate, Switchback Road, Glasgow G61 1BD, UK.

出版信息

Mol Cell. 2019 Oct 3;76(1):163-176.e8. doi: 10.1016/j.molcel.2019.07.021. Epub 2019 Sep 3.

Abstract

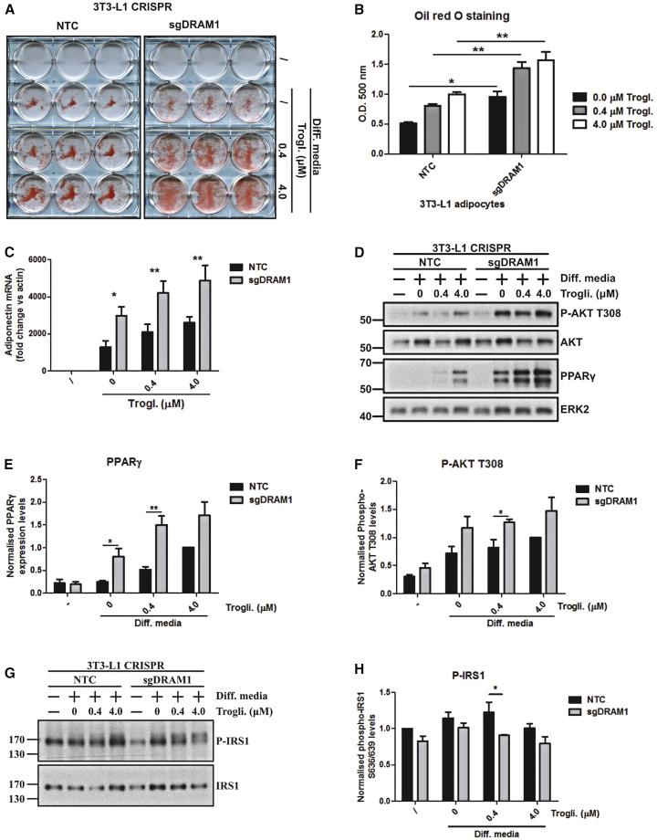
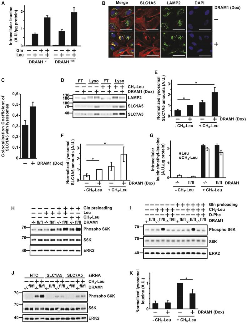
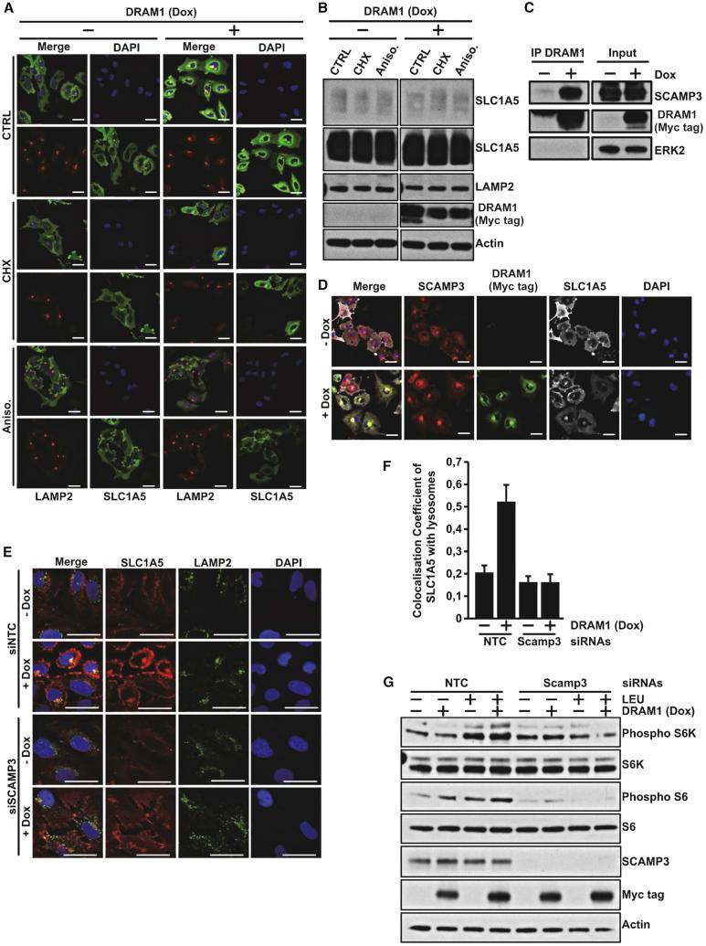
Sensing nutrient availability is essential for appropriate cellular growth, and mTORC1 is a major regulator of this process. Mechanisms causing mTORC1 activation are, however, complex and diverse. We report here an additional important step in the activation of mTORC1, which regulates the efflux of amino acids from lysosomes into the cytoplasm. This process requires DRAM-1, which binds the membrane carrier protein SCAMP3 and the amino acid transporters SLC1A5 and LAT1, directing them to lysosomes and permitting efficient mTORC1 activation. Consequently, we show that loss of DRAM-1 also impacts pathways regulated by mTORC1, including insulin signaling, glycemic balance, and adipocyte differentiation. Interestingly, although DRAM-1 can promote autophagy, this effect on mTORC1 is autophagy independent, and autophagy only becomes important for mTORC1 activation when DRAM-1 is deleted. These findings provide important insights into mTORC1 activation and highlight the importance of DRAM-1 in growth control, metabolic homeostasis, and differentiation.

摘要

感知营养物质的可用性对于细胞的适当生长至关重要,而 mTORC1 是这一过程的主要调节剂。然而,导致 mTORC1 激活的机制是复杂多样的。我们在这里报告了 mTORC1 激活的另一个重要步骤,该步骤调节氨基酸从溶酶体向细胞质的外排。这个过程需要 DRAM-1,它结合膜载体蛋白 SCAMP3 和氨基酸转运体 SLC1A5 和 LAT1,将它们引导到溶酶体,并允许有效的 mTORC1 激活。因此,我们表明 DRAM-1 的缺失也会影响 mTORC1 调节的途径,包括胰岛素信号、血糖平衡和脂肪细胞分化。有趣的是,尽管 DRAM-1 可以促进自噬,但它对 mTORC1 的这种影响是自噬独立的,只有当 DRAM-1 缺失时,自噬才对 mTORC1 的激活变得重要。这些发现为 mTORC1 的激活提供了重要的见解,并强调了 DRAM-1 在生长控制、代谢平衡和分化中的重要性。

https://cdn.ncbi.nlm.nih.gov/pmc/blobs/a2a8/6892261/e27de8065250/fx1.jpg

文献AI研究员

20分钟写一篇综述,助力文献阅读效率提升50倍。

立即体验

用中文搜PubMed

大模型驱动的PubMed中文搜索引擎

马上搜索

文档翻译

学术文献翻译模型,支持多种主流文档格式。

立即体验