Suppr超能文献

硫酸镁通过人脐静脉内皮细胞 P2X7 受体抑制炎症。

Magnesium sulfate inhibits inflammation through P2X7 receptors in human umbilical vein endothelial cells.

机构信息

Integrated Research Center for Fetal Medicine, Department of Gynecology and Obstetrics, Johns Hopkins University School of Medicine, Baltimore, MD, 21205, USA.

Department of Pediatrics, Neonatal-Perinatal Medicine, Johns Hopkins University School of Medicine, Baltimore, MD, 21205, USA.

出版信息

Pediatr Res. 2020 Feb;87(3):463-471. doi: 10.1038/s41390-019-0557-7. Epub 2019 Sep 7.

Abstract

BACKGROUND

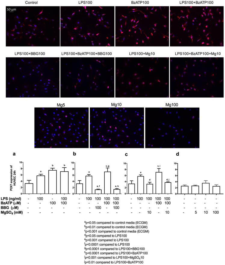
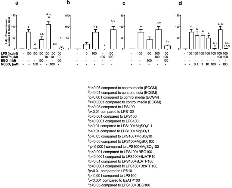
Magnesium sulfate (MgSO) is utilized for fetal neuroprotection in preterm birth but its mechanism of action is still poorly understood. P2X7 receptor (P2X7R) is required for secretion of IL-1β, and can be blocked by divalent cations such as magnesium (Mg) and its own antagonist, Brilliant Blue G (BBG). We sought to determine whether during inflammation MgSO can block endothelial IL-1β secretion, using an in-vitro model.

METHODS

Human umbilical vein endothelial cell (HUVEC) cultures were treated with varying doses of LPS, 2'(3)-Ο-(4-Benzoylbenzoyl) adenosine-5'-triphosphate (BzATP), BBG and MgSO for 3- or 24 h. We determined cell cytotoxicity, apoptosis, IL-1β mRNA expression, IL-1β production and secretion and P2X7R expression on HUVECs.

RESULTS

We demonstrated that MgSO is efficacious in blocking IL-1β-mediated-inflammation in HUVECs, at both the initiation and propagation phases of inflammation. MgSO exerts these anti-inflammatory effects via downregulation of P2X7Rs on HUVECs.

CONCLUSION

LPS-exposure increases IL-1β production and secretion in HUVECs, which is further intensified by P2X7R agonist, BzATP while MgSO inhibits IL-1β in both presence and absence of BzATP. This effect is similar to the results of P2X7R antagonist, BBG, suggesting that the anti-inflammatory effects of MgSO is through P2X7R.

摘要

背景

硫酸镁(MgSO)用于治疗早产中的胎儿神经保护,但作用机制仍不清楚。P2X7 受体(P2X7R)是 IL-1β分泌所必需的,并且可以被二价阳离子(如镁(Mg)及其自身拮抗剂亮蓝 G(BBG))阻断。我们试图在体外模型中确定在炎症期间 MgSO 是否可以阻断内皮细胞的 IL-1β 分泌。

方法

用人脐静脉内皮细胞(HUVEC)培养物用不同剂量的 LPS、2'(3)-O-(4-苯甲酰基苯甲酰基)腺苷-5'-三磷酸(BzATP)、BBG 和 MgSO 处理 3 或 24 小时。我们测定了 HUVEC 细胞的细胞毒性、凋亡、IL-1β mRNA 表达、IL-1β 产生和分泌以及 P2X7R 表达。

结果

我们证明 MgSO 可有效阻断 HUVECs 中 IL-1β 介导的炎症,在炎症的起始和传播阶段均有效。MgSO 通过下调 HUVECs 上的 P2X7R 发挥这些抗炎作用。

结论

LPS 暴露增加了 HUVEC 中 IL-1β 的产生和分泌,而 P2X7R 激动剂 BzATP 进一步加剧了这种作用,而 MgSO 在存在和不存在 BzATP 的情况下均可抑制 IL-1β。这种作用与 P2X7R 拮抗剂 BBG 的结果相似,表明 MgSO 的抗炎作用是通过 P2X7R 发挥的。

https://cdn.ncbi.nlm.nih.gov/pmc/blobs/96a3/7035964/35698abac101/nihms-1538751-f0001.jpg

文献AI研究员

20分钟写一篇综述,助力文献阅读效率提升50倍。

立即体验

用中文搜PubMed

大模型驱动的PubMed中文搜索引擎

马上搜索

文档翻译

学术文献翻译模型,支持多种主流文档格式。

立即体验