Suppr超能文献

慢性压力超负荷导致线粒体膜转运蛋白 ABCB7 缺失,进而导致铁过载、线粒体功能障碍、代谢重编程,使心脏功能恶化。

Chronic Pressure Overload Results in Deficiency of Mitochondrial Membrane Transporter ABCB7 Which Contributes to Iron Overload, Mitochondrial Dysfunction, Metabolic Shift and Worsens Cardiac Function.

机构信息

Cardiovascular Diseases and Diabetes Biology, Rajiv Gandhi Centre for Biotechnology (RGCB), Trivandrum, Kerala, India.

Graduate studies, Manipal Academy of Higher Education (MAHE), Manipal, Karnataka, India.

出版信息

Sci Rep. 2019 Sep 11;9(1):13170. doi: 10.1038/s41598-019-49666-0.

Abstract

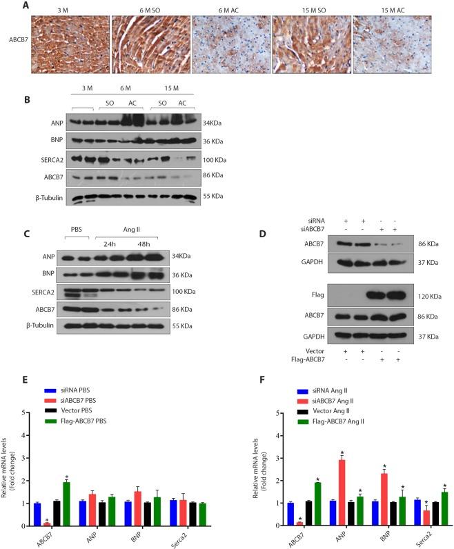
We examined the hitherto unexplored role of mitochondrial transporters and iron metabolism in advancing metabolic and mitochondrial dysfunction in the heart during long term pressure overload. We also investigated the link between mitochondrial dysfunction and fluctuation in mitochondrial transporters associated with pressure overload cardiac hypertrophy. Left ventricular hypertrophy (LVH) was induced in 3-month-old male Wistar rats by constriction of the aorta using titanium clips. After sacrifice at the end of 6 and 15 months after constriction, tissues from the left ventricle (LV) from all animals were collected for histology, biochemical studies, proteomic and metabolic profiling, and gene and protein expression studies. LV tissues from rats with LVH had a significant decrease in the expression of ABCB7 and mitochondrial oxidative phosphorylation (mt-OXPHOS) enzymes, an increased level of lipid metabolites, decrease in the level of intermediate metabolites of pentose phosphate pathway and elevated levels of cytoplasmic and mitochondrial iron, reactive oxygen species (ROS) and autophagy-related proteins. Knockdown of ABCB7 in H9C2 cells and stimulation with angiotensin II resulted in increased ROS levels, ferritin, and transferrin receptor expression and iron overload in both mitochondria and cytoplasm. A decrease in mRNA and protein levels of mt-OXPHOS specific enzymes, mt-dynamics and autophagy clearance and activation of IGF-1 signaling were also seen in these cells. ABCB7 overexpression rescued all these changes. ABCB7 was found to interact with mitochondrial complexes IV and V. We conclude that in chronic pressure overload, ABCB7 deficiency results in iron overload and mitochondrial dysfunction, contributing to heart failure.

摘要

我们研究了线粒体转运蛋白和铁代谢在长期压力超负荷下促进心脏代谢和线粒体功能障碍方面的先前未被探索的作用。我们还研究了线粒体功能障碍与与压力超负荷性心肌肥厚相关的线粒体转运蛋白波动之间的联系。通过使用钛夹缩窄主动脉在 3 个月大的雄性 Wistar 大鼠中诱导左心室肥厚(LVH)。在缩窄后 6 个月和 15 个月结束时处死动物后,从所有动物的左心室(LV)采集组织进行组织学、生化研究、蛋白质组学和代谢组学以及基因和蛋白质表达研究。LVH 大鼠的 LV 组织中 ABCB7 和线粒体氧化磷酸化(mt-OXPHOS)酶的表达显著降低,脂质代谢物水平升高,戊糖磷酸途径中间代谢物水平降低,细胞质和线粒体铁、活性氧(ROS)和自噬相关蛋白水平升高。在 H9C2 细胞中敲低 ABCB7 并用血管紧张素 II 刺激会导致 ROS 水平、铁蛋白和转铁蛋白受体表达增加以及线粒体和细胞质中铁过载。这些细胞中还观察到 mt-OXPHOS 特异性酶、mt 动力学和自噬清除的 mRNA 和蛋白水平降低以及 IGF-1 信号的激活。ABCB7 的过表达挽救了所有这些变化。发现 ABCB7 与线粒体复合物 IV 和 V 相互作用。我们得出结论,在慢性压力超负荷下,ABCB7 缺乏会导致铁过载和线粒体功能障碍,导致心力衰竭。

https://cdn.ncbi.nlm.nih.gov/pmc/blobs/a9c1/6739357/dd2cb1620217/41598_2019_49666_Fig1_HTML.jpg

文献AI研究员

20分钟写一篇综述,助力文献阅读效率提升50倍。

立即体验

用中文搜PubMed

大模型驱动的PubMed中文搜索引擎

马上搜索

文档翻译

学术文献翻译模型,支持多种主流文档格式。

立即体验