Suppr超能文献

通过代谢组学和全基因组关联研究揭示孤儿溶质载体 SLC22A24 在类固醇缀合物转运中的功能作用。

Unraveling the functional role of the orphan solute carrier, SLC22A24 in the transport of steroid conjugates through metabolomic and genome-wide association studies.

机构信息

Department of Bioengineering and Therapeutic Sciences, University of California San Francisco, California, United States of America.

Human Genetics Center, University of Texas Health Science Center at Houston, Houston, Texas, United States of America.

出版信息

PLoS Genet. 2019 Sep 25;15(9):e1008208. doi: 10.1371/journal.pgen.1008208. eCollection 2019 Sep.

Abstract

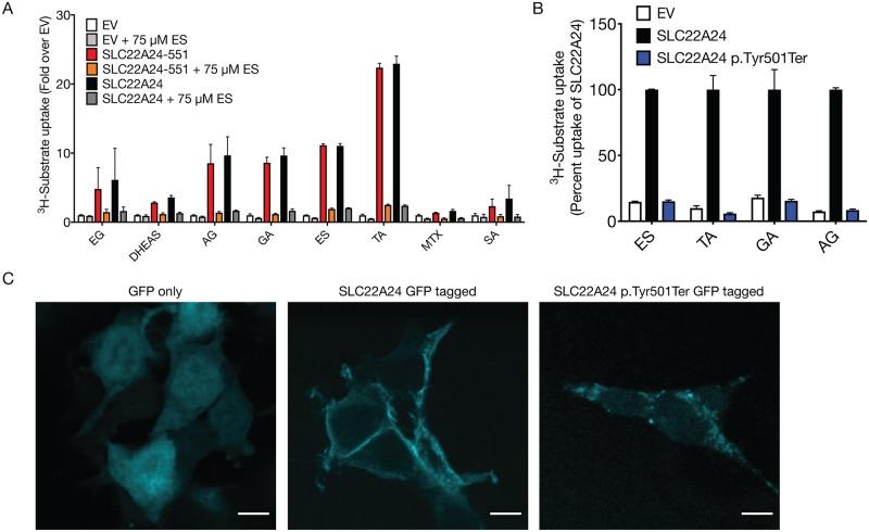
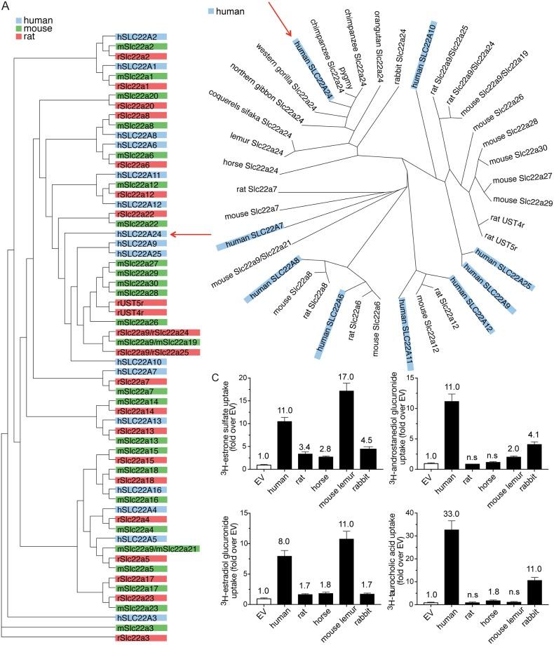
Variation in steroid hormone levels has wide implications for health and disease. The genes encoding the proteins involved in steroid disposition represent key determinants of interindividual variation in steroid levels and ultimately, their effects. Beginning with metabolomic data from genome-wide association studies (GWAS), we observed that genetic variants in the orphan transporter, SLC22A24 were significantly associated with levels of androsterone glucuronide and etiocholanolone glucuronide (sentinel SNPs p-value <1x10-30). In cells over-expressing human or various mammalian orthologs of SLC22A24, we showed that steroid conjugates and bile acids were substrates of the transporter. Phylogenetic, genomic, and transcriptomic analyses suggested that SLC22A24 has a specialized role in the kidney and appears to function in the reabsorption of organic anions, and in particular, anionic steroids. Phenome-wide analysis showed that functional variants of SLC22A24 are associated with human disease such as cardiovascular diseases and acne, which have been linked to dysregulated steroid metabolism. Collectively, these functional genomic studies reveal a previously uncharacterized protein involved in steroid homeostasis, opening up new possibilities for SLC22A24 as a pharmacological target for regulating steroid levels.

摘要

甾体激素水平的变化对健康和疾病有广泛的影响。编码参与甾体代谢的蛋白质的基因是个体甾体水平差异及其最终影响的关键决定因素。我们从全基因组关联研究(GWAS)的代谢组学数据开始,观察到孤儿转运蛋白 SLC22A24 中的遗传变异与雄酮葡萄糖醛酸苷和表雄酮葡萄糖醛酸苷水平显著相关(哨兵 SNP p 值 <1x10-30)。在过表达人或各种哺乳动物 SLC22A24 同源物的细胞中,我们表明甾体结合物和胆汁酸是转运体的底物。系统发生、基因组和转录组分析表明,SLC22A24 在肾脏中具有特殊作用,似乎在有机阴离子,特别是阴离子甾体的重吸收中发挥作用。全表型分析表明,SLC22A24 的功能变体与人类疾病如心血管疾病和痤疮有关,这些疾病与甾体代谢失调有关。总的来说,这些功能基因组研究揭示了一种以前未被描述的参与甾体稳态的蛋白质,为 SLC22A24 作为调节甾体水平的药理学靶点开辟了新的可能性。

https://cdn.ncbi.nlm.nih.gov/pmc/blobs/14bb/6760779/adfb8197cc43/pgen.1008208.g001.jpg

文献AI研究员

20分钟写一篇综述,助力文献阅读效率提升50倍。

立即体验

用中文搜PubMed

大模型驱动的PubMed中文搜索引擎

马上搜索

文档翻译

学术文献翻译模型,支持多种主流文档格式。

立即体验