Suppr超能文献

特定的巨噬细胞群体促进成年斑马鱼心脏瘢痕的沉积和随后的修复。

Specific macrophage populations promote both cardiac scar deposition and subsequent resolution in adult zebrafish.

机构信息

School of Physiology, Pharmacology and Neuroscience, University of Bristol, Biomedical Sciences Building, University Walk, Bristol BS8 1TD, UK.

Comparative and Medical Genomics Laboratory, Institute of Molecular and Cell Biology, A*STAR, 61 Biopolis Drive, Singapore 138673, Singapore.

出版信息

Cardiovasc Res. 2020 Jun 1;116(7):1357-1371. doi: 10.1093/cvr/cvz221.

Abstract

AIMS

A robust inflammatory response to tissue injury is a necessary part of the repair process but the deposition of scar tissue is a direct downstream consequence of this response in many tissues including the heart. Adult zebrafish not only possess the capacity to regenerate lost cardiomyocytes but also to remodel and resolve an extracellular scar within tissues such as the heart, but this scar resolution process remains poorly understood. This study aims to characterize the scarring and inflammatory responses to cardiac damage in adult zebrafish in full and investigate the role of different inflammatory subsets specifically in scarring and scar removal.

METHODS AND RESULTS

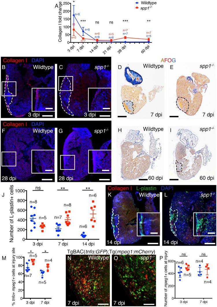
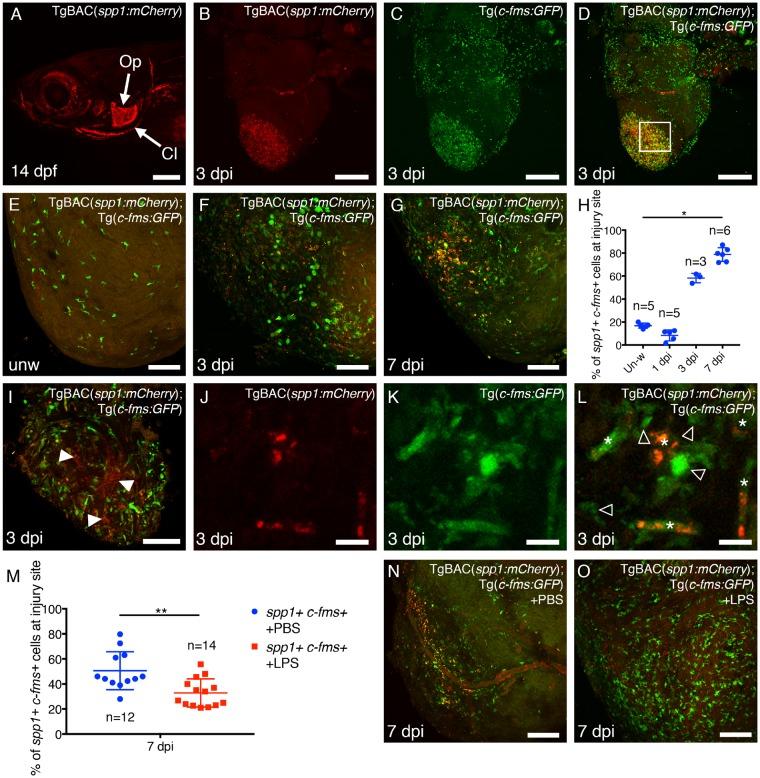
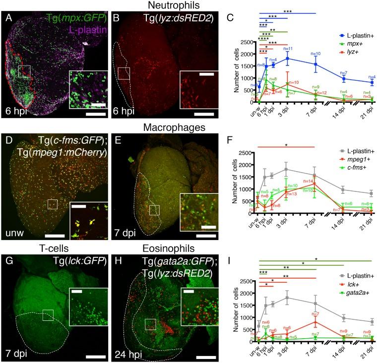
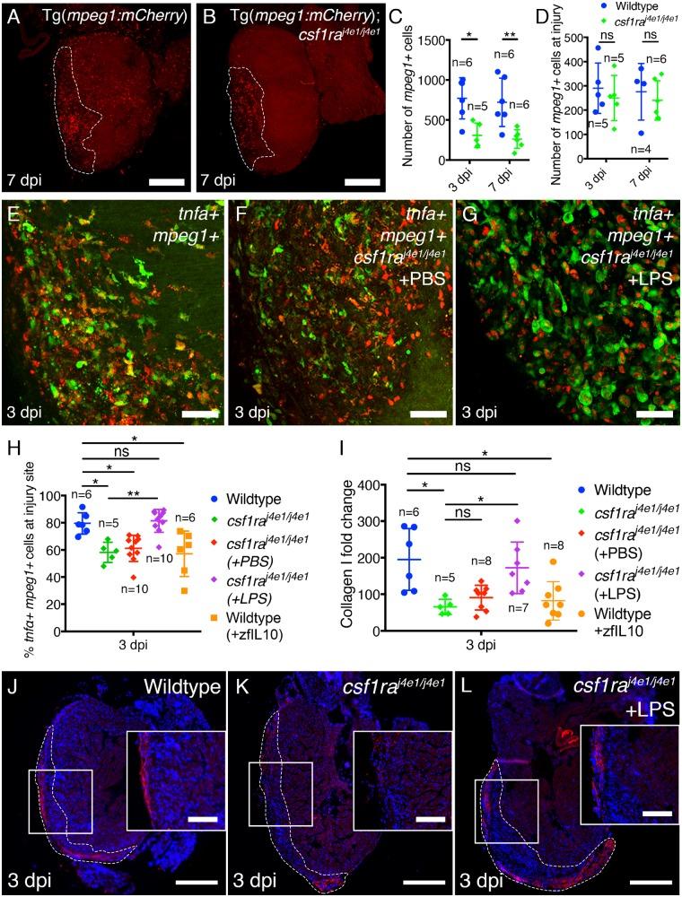
Using stable transgenic lines, whole organ imaging and genetic and pharmacological interventions, we demonstrate that multiple inflammatory cell lineages respond to cardiac injury in adult zebrafish. In particular, macrophage subsets (tnfα+ and tnfα-) play prominent roles with manipulation of different phenotypes suggesting that pro-inflammatory (tnfα+) macrophages promote scar deposition following cardiac injury whereas tnfα- macrophages facilitate scar removal during regeneration. Detailed analysis of these specific macrophage subsets reveals crucial roles for Csf1ra in promoting pro-inflammatory macrophage-mediated scar deposition. Additionally, the multifunctional cytokine Osteopontin (Opn) (spp1) is important for initial scar deposition but also for resolution of the inflammatory response and in late-stage ventricular collagen remodelling.

CONCLUSIONS

This study demonstrates the importance of a correctly balanced inflammatory response to facilitate scar deposition during repair but also to allow subsequent scar resolution, and full cardiac regeneration, to occur. We have identified Opn as having both pro-fibrotic but also potentially pro-regenerative roles in the adult zebrafish heart, driving Collagen deposition but also controlling inflammatory cell resolution.

摘要

目的

组织损伤后的强烈炎症反应是修复过程的必要组成部分,但在许多组织中,包括心脏,疤痕组织的沉积是这种反应的直接下游后果。成年斑马鱼不仅具有再生丢失的心肌细胞的能力,而且还具有重塑和解决心脏等组织中的细胞外疤痕的能力,但这种疤痕消退过程仍知之甚少。本研究旨在描述成年斑马鱼心脏损伤后的疤痕形成和炎症反应,并研究特定炎症亚群在疤痕形成和疤痕去除中的作用。

方法和结果

使用稳定的转基因系、整体器官成像以及遗传和药理学干预,我们证明了多种炎症细胞谱系对成年斑马鱼的心脏损伤有反应。特别是,巨噬细胞亚群(tnfα+和 tnfα-)起着突出的作用,对不同表型的操纵表明,促炎(tnfα+)巨噬细胞促进心脏损伤后的疤痕形成,而 tnfα-巨噬细胞在再生过程中促进疤痕去除。对这些特定巨噬细胞亚群的详细分析表明,Csf1ra 在促进促炎巨噬细胞介导的疤痕形成中起着至关重要的作用。此外,多功能细胞因子骨桥蛋白(Opn)(spp1)对于初始疤痕形成很重要,但对于炎症反应的解决和晚期心室胶原重塑也很重要。

结论

本研究表明,正确平衡的炎症反应对于促进修复过程中的疤痕形成以及随后的疤痕消退和完全的心脏再生至关重要。我们已经确定 Opn 在成年斑马鱼心脏中具有促纤维化但也可能具有促再生的作用,驱动胶原蛋白沉积,但也控制炎症细胞的消退。

https://cdn.ncbi.nlm.nih.gov/pmc/blobs/1cde/7243279/d470991c6615/cvz221f8.jpg

文献AI研究员

20分钟写一篇综述,助力文献阅读效率提升50倍。

立即体验

用中文搜PubMed

大模型驱动的PubMed中文搜索引擎

马上搜索

文档翻译

学术文献翻译模型,支持多种主流文档格式。

立即体验