Suppr超能文献

微小RNA-139-5p通过靶向转录因子4(TCF4)并抑制Wnt/β-连环蛋白信号传导,在宫颈癌中发挥肿瘤抑制作用。

miR-139-5p functions as a tumor suppressor in cervical cancer by targeting TCF4 and inhibiting Wnt/β-catenin signaling.

作者信息

Ji Xia, Guo Hairong, Yin Shanyu, Du Haiyan

机构信息

Department of Obstetrics and Gynecology, Inner Mongolia Baogang Hospital, Baotou, Inner Mongolia 014010, People's Republic of China.

Department of Ultrasonography, The First Affiliated Hospital of Zhejiang University, Hangzhou 310003, People's Republic of China.

出版信息

Onco Targets Ther. 2019 Sep 20;12:7739-7748. doi: 10.2147/OTT.S215796. eCollection 2019.

Abstract

OBJECTIVES

Dysregulation of microRNAs (miRNAs) has been recognized as a crucial biological event in the development of cervical cancer (CC). miR-139-5p was identified as a significant tumor suppressor in multiple human cancers, leaving its roles and mechanisms in CC absolutely unclear. We aimed to investigate the implication of miR-139-5p in CC progression.

METHODS

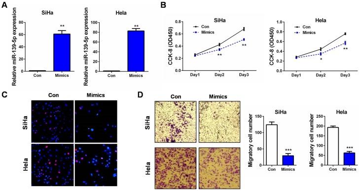
miR-139-5p expression in 40 paired CC tissues and several cell lines was determined by qRT-PCR firstly. The implications of miR-139-5p in CC cell proliferation and migration were revealed by CCK-8, EdU and transwell assays, respectively. The mechanism underlying the tumor-suppressing roles of miR-139-5p in CC was investigated sequentially by dual luciferase, qRT-PCR, and Western blot analysis. The expression of transcription factor 4 (TCF4), the validated target of miR-139-5p from our experiments, was finally detected by qRT-PCR and immunohistochemistry in CC tissues, and its expression correlates with miR-139-5p was explored.

RESULTS

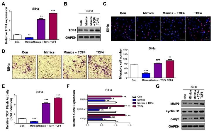
We found that miR-139-5p expression was frequently decreased in CC tissues and cell lines, and its lower level was associated with positive lymph node metastasis. Cellular assays proved the significant tumor-suppressing roles of miR-139-5p by inhibiting CC cell proliferation and migration, and markedly blocking Wnt/β-catenin signaling. Since bioinformatics analysis indicated TCF4 as a novel target of miR-139-5p, our mechanistic studies validated this, and confirmed that TCF4 restoration could attenuate the tumor inhibitory activities of miR-139-5p in CC progression, and recover the normal Wnt/β-catenin signaling.

CONCLUSION

Our data collectively demonstrated that miR-139-5p was a vital tumor suppressor in CC pathogenesis via targeting TCF4 thereby inhibiting Wnt/β-catenin signaling. The miR-139-5p/TCF4 axis may serve as a promising target for CC therapy.

摘要

目的

微小RNA(miRNA)失调已被认为是宫颈癌(CC)发生发展中的关键生物学事件。miR-139-5p被确定为多种人类癌症中的重要肿瘤抑制因子,但其在CC中的作用和机制尚不清楚。我们旨在研究miR-139-5p在CC进展中的意义。

方法

首先通过qRT-PCR检测40对CC组织和几种细胞系中miR-139-5p的表达。分别通过CCK-8、EdU和transwell实验揭示miR-139-5p对CC细胞增殖和迁移的影响。通过双荧光素酶、qRT-PCR和蛋白质印迹分析依次研究miR-139-5p在CC中发挥肿瘤抑制作用的机制。最后通过qRT-PCR和免疫组织化学检测CC组织中转录因子4(TCF4)的表达,我们的实验已证实TCF4是miR-139-5p的靶标,并探讨其表达与miR-139-5p的相关性。

结果

我们发现miR-139-5p在CC组织和细胞系中的表达经常降低,其低水平与阳性淋巴结转移相关。细胞实验证明miR-139-5p通过抑制CC细胞增殖和迁移以及显著阻断Wnt/β-连环蛋白信号传导发挥重要的肿瘤抑制作用。由于生物信息学分析表明TCF4是miR-139-5p的新靶标,我们的机制研究证实了这一点,并确认TCF4的恢复可减弱miR-139-5p在CC进展中的肿瘤抑制活性,并恢复正常的Wnt/β-连环蛋白信号传导。

结论

我们的数据共同表明,miR-139-5p通过靶向TCF4从而抑制Wnt/β-连环蛋白信号传导,在CC发病机制中是一种重要的肿瘤抑制因子。miR-139-5p/TCF4轴可能成为CC治疗的有希望的靶点。

https://cdn.ncbi.nlm.nih.gov/pmc/blobs/0707/6759285/9d1b3b43d1fa/OTT-12-7739-g0001.jpg

文献AI研究员

20分钟写一篇综述,助力文献阅读效率提升50倍。

立即体验

用中文搜PubMed

大模型驱动的PubMed中文搜索引擎

马上搜索

文档翻译

学术文献翻译模型,支持多种主流文档格式。

立即体验