Suppr超能文献

微小RNA‑506通过靶向沉默调节蛋白1调控视网膜母细胞瘤细胞的凋亡。

MicroRNA‑506 regulates apoptosis in retinoblastoma cells by targeting sirtuin 1.

作者信息

Song Zhidu, Wang Hailiang, Zong Fangwei, Zhu Chao, Tao Ying

机构信息

Department of Ophthalmology, The Second Hospital of Jilin University, Changchun, Jilin 130022, People's Republic of China.

Department of Neurosurgery, The Second Hospital of Jilin University, Changchun, Jilin 130031, People's Republic of China.

出版信息

Cancer Manag Res. 2019 Sep 16;11:8419-8429. doi: 10.2147/CMAR.S211122. eCollection 2019.

Abstract

BACKGROUND

MicroRNAs have been reported to participate in the initiation and progression of retinoblastoma (RB), most common malignancy in children. The refractory mechanisms of chemoresistance and the toxicity of chemotherapies hindered the treatment especially on young children. Novel RB therapies are urgently required. MiR-506 is probed to be associated with the tumorigenesis of various cancers whilst the role of this miR in RB remains unclear.

METHODS

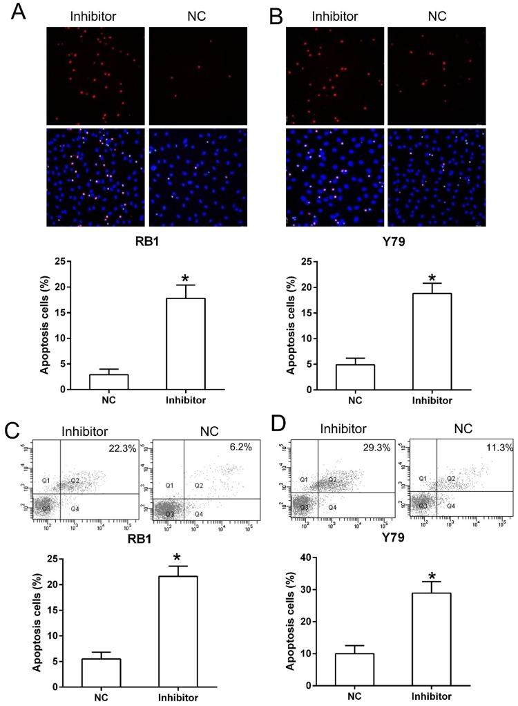
Here, the impact of miR-506 on RB cell survival in vitro and tumorigenesis in vivo was examined. MiR-506 expression was examined in human RB samples and cell lines as compared with healthy tissues and non-RB cells. EdU staining and colony formation assay were performed to determine the effect of miR-506 on RB cell growth. TdT-mediated dUTP nick end labeling (TUNEL) staining and flow cytometry analysis were applied to detect the apoptotic cell number after miR-506 was downregulated in RB cells. Furthermore, dual-luciferase reporter assay was utilized to confirm the direct interaction between miR-506 and SIRT1 gene.

RESULTS

MiR-506 expression was upregulated in 20 human RB samples from patients as well as in human RB cell lines, WERI-Rb1 and Y79, as compared to that in healthy tissues and non-RB cells. In contrast, the expression of sirtuin 1 (SIRT1), known as NAD-dependent deacetylase, was downregulated in RB samples and cell lines. Aberrant reduced miR-506 expression impaired survival and proliferation of WERI-Rb1 and Y79 cells. The depletion of miR-506 expression promoted apoptosis of the two RB cell lines. The results of bioinformatics analysis and dual-luciferase assay exhibited that miR-506 targeted the 3'-untranslated region of SIRT1 on silencing purpose. The SIRT1 silencing lessened the miR-506 inhibition on RB cell proliferation and undermined apoptosis.

CONCLUSION

The results provided an insight into the role of miR-506 during RB development and offered potential pharmaceutical strategy for RB diagnosis.

摘要

背景

据报道,微小RNA参与视网膜母细胞瘤(RB)的发生和发展,RB是儿童最常见的恶性肿瘤。化疗耐药的难治机制和化疗的毒性阻碍了治疗,尤其是对幼儿的治疗。迫切需要新的RB治疗方法。已探究miR-506与多种癌症的肿瘤发生有关,而该miR在RB中的作用仍不清楚。

方法

在此,研究了miR-506对RB细胞体外存活和体内肿瘤发生的影响。与健康组织和非RB细胞相比,检测了人RB样本和细胞系中miR-506的表达。进行EdU染色和集落形成试验以确定miR-506对RB细胞生长的影响。在RB细胞中下调miR-506后,应用TdT介导的dUTP缺口末端标记(TUNEL)染色和流式细胞术分析来检测凋亡细胞数量。此外,利用双荧光素酶报告基因试验来确认miR-506与SIRT1基因之间的直接相互作用。

结果

与健康组织和非RB细胞相比,来自患者的20个人RB样本以及人RB细胞系WERI-Rb1和Y79中miR-506的表达上调。相反,作为NAD依赖性脱乙酰酶的沉默调节蛋白1(SIRT1)的表达在RB样本和细胞系中下调。异常降低的miR-506表达损害了WERI-Rb1和Y79细胞的存活和增殖。miR-506表达的缺失促进了两种RB细胞系的凋亡。生物信息学分析和双荧光素酶试验的结果表明,miR-506靶向SIRT1的3'-非翻译区以进行沉默。SIRT1沉默减轻了miR-506对RB细胞增殖的抑制并削弱了凋亡。

结论

这些结果为miR-506在RB发展过程中的作用提供了见解,并为RB诊断提供了潜在的药物策略。

https://cdn.ncbi.nlm.nih.gov/pmc/blobs/c30e/6754339/424e9219f30c/CMAR-11-8419-g0001.jpg

文献AI研究员

20分钟写一篇综述,助力文献阅读效率提升50倍。

立即体验

用中文搜PubMed

大模型驱动的PubMed中文搜索引擎

马上搜索

文档翻译

学术文献翻译模型,支持多种主流文档格式。

立即体验