Suppr超能文献

LINC00963通过调控miR-506/BCAT1轴赋予胶质瘤致癌特性。

LINC00963 Confers Oncogenic Properties in Glioma by Regulating the miR-506/BCAT1 Axis.

作者信息

Ye Feng, Xu Ronghua, Ge Yuanhong, Zheng Yi, Liu Xiaowei, Deng Pingfu, Xu Xuejun

机构信息

Department of Neurosurgery, The Second People's Hospital of Chengdu, Chengdu, Sichuan 610021, People's Republic of China.

出版信息

Cancer Manag Res. 2020 Mar 27;12:2339-2351. doi: 10.2147/CMAR.S246332. eCollection 2020.

Abstract

BACKGROUND

Glioma is a prevalent disease of the central nervous system with a high incidence and mortality rate. Many long noncoding RNAs (lncRNAs) have been determined to be critical regulators of glioma oncogenesis. However, the function and mechanism of LINC00963 in glioma have not been fully elucidated.

METHODS

The expression level of RNA was determined by qRT-PCR, and the protein level was determined by Western blot analysis. A luciferase activity assay was conducted to verify the interaction between miRNA and lncRNA or the target gene. The proliferation, cell cycle distribution, invasion, and migration were evaluated by MTT, EdU, flow cytometry, wound-healing and Transwell invasion assays, respectively. In vivo tumor growth was evaluated in a xenograft nude mouse model.

RESULTS

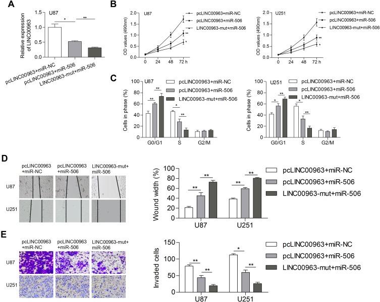
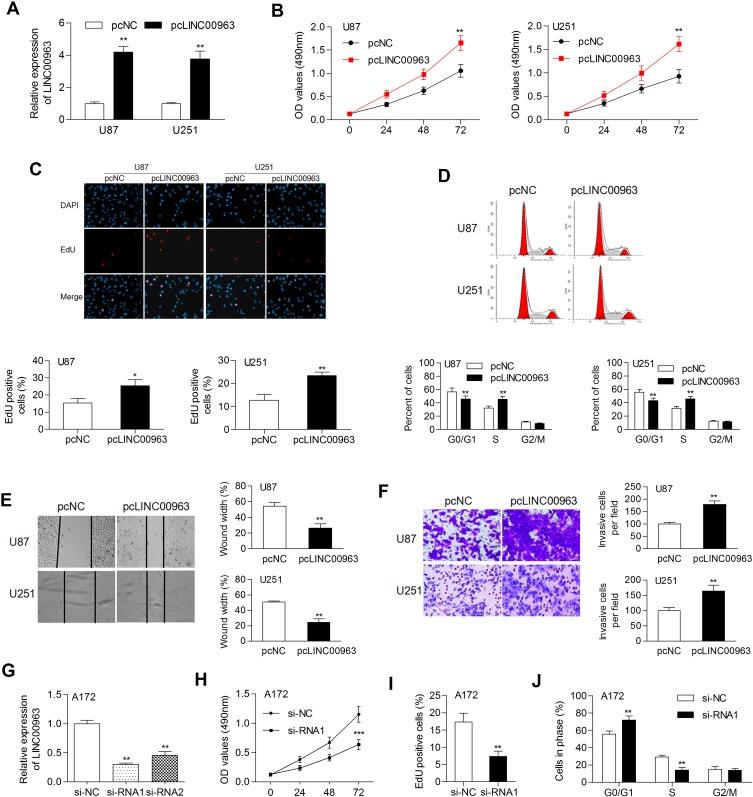
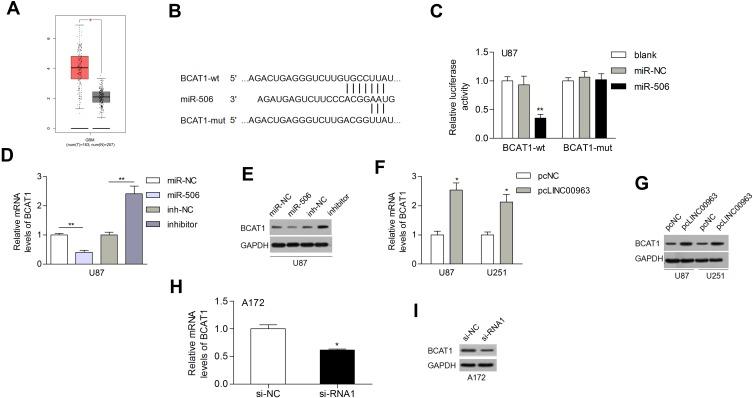
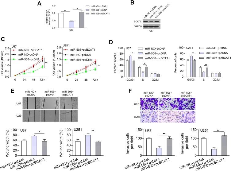
We found that LINC00963 was upregulated in glioma cells and tissues and associated with the poor prognosis of patients with glioma. Ectopic expression of LINC00963 promoted cell proliferation, cell cycle progression, migration, and invasion in vitro and tumorigenesis in vivo. Mechanistically, the results of luciferase activity and RNA pulldown assays validated that LINC00963 could act as a molecular sponge of miR-506. Reciprocal repression was found between LINC00963 and miR-506. In addition, BCAT1 was identified as a target of miR-506, and both the mRNA and protein levels of BCAT1 were reduced by miR-506. In tumor tissues, the expression of BCAT1 was negatively and positively correlated with miR-506 and LINC00963 expression, respectively. The reintroduction of BCAT1 in glioma cells abolished the tumor suppressive function of miR-506 by promoting cell viability and motility. The upregulated LINC00963 and BCAT1 were associated with the aggressive phenotypes of tumors.

CONCLUSION

Our data revealed that LINC00963 confers oncogenic function in the progression of glioma and that the LINC00963/miR-506/BCAT1 axis may be a novel mechanism and therapeutic strategy for this disease.

摘要

背景

胶质瘤是中枢神经系统的一种常见疾病,发病率和死亡率都很高。许多长链非编码RNA(lncRNA)已被确定为胶质瘤发生的关键调节因子。然而,LINC00963在胶质瘤中的功能和机制尚未完全阐明。

方法

通过qRT-PCR检测RNA表达水平,通过蛋白质印迹分析检测蛋白质水平。进行荧光素酶活性测定以验证miRNA与lncRNA或靶基因之间的相互作用。分别通过MTT、EdU、流式细胞术、伤口愈合和Transwell侵袭试验评估细胞增殖、细胞周期分布、侵袭和迁移。在异种移植裸鼠模型中评估体内肿瘤生长。

结果

我们发现LINC00963在胶质瘤细胞和组织中上调,并且与胶质瘤患者的不良预后相关。LINC00963的异位表达促进体外细胞增殖、细胞周期进程、迁移和侵袭以及体内肿瘤发生。从机制上讲,荧光素酶活性和RNA下拉试验的结果证实LINC00963可以作为miR-506的分子海绵。在LINC00963和miR-506之间发现了相互抑制作用。此外,BCAT1被鉴定为miR-506的靶标,miR-506降低了BCAT1的mRNA和蛋白质水平。在肿瘤组织中,BCAT1的表达分别与miR-506和LINC00963的表达呈负相关和正相关。在胶质瘤细胞中重新引入BCAT1通过促进细胞活力和运动性消除了miR-506的肿瘤抑制功能。上调的LINC00963和BCAT1与肿瘤的侵袭性表型相关。

结论

我们的数据表明LINC00963在胶质瘤进展中赋予致癌功能,并且LINC00963/miR-506/BCAT1轴可能是这种疾病的一种新机制和治疗策略。

https://cdn.ncbi.nlm.nih.gov/pmc/blobs/8ac7/7108718/7952fb4d50be/CMAR-12-2339-g0001.jpg

文献AI研究员

20分钟写一篇综述,助力文献阅读效率提升50倍。

立即体验

用中文搜PubMed

大模型驱动的PubMed中文搜索引擎

马上搜索

文档翻译

学术文献翻译模型,支持多种主流文档格式。

立即体验