Suppr超能文献

插入序列的增殖会影响基因组可塑性吗?对序列类型78的比较分析,一种在意大利医院中持续存在的克隆株。

Can Insertion Sequences Proliferation Influence Genomic Plasticity? Comparative Analysis of Sequence Type 78, a Persistent Clone in Italian Hospitals.

作者信息

Gaiarsa Stefano, Bitar Ibrahim, Comandatore Francesco, Corbella Marta, Piazza Aurora, Scaltriti Erika, Villa Laura, Postiglione Umberto, Marone Piero, Nucleo Elisabetta, Pongolini Stefano, Migliavacca Roberta, Sassera Davide

机构信息

UOC Microbiologia e Virologia, Fondazione IRCCS Policlinico San Matteo, Pavia, Italy.

Dipartimento di Scienze Clinico-Chirurgiche, Diagnostiche e Pediatriche, Università degli Studi di Pavia, Pavia, Italy.

出版信息

Front Microbiol. 2019 Sep 12;10:2080. doi: 10.3389/fmicb.2019.02080. eCollection 2019.

Abstract

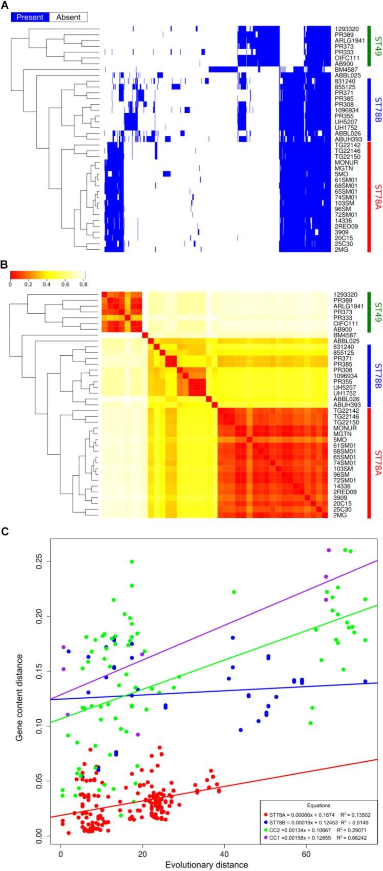
is a known opportunistic pathogen, dangerous for public health mostly due to its ability to rapidly acquire antibiotic-resistance traits. Its genome was described as characterized by remarkable plasticity, with a high frequency of homologous recombinations and proliferation of Insertion Sequences (IS). The SMAL pulsotype is an strain currently isolated only in Italy, characterized by a low incidence and a high persistence over the years. In this present work, we have conducted a comparative genomic analysis on this clone. The genome of 15 SMAL isolates was obtained and characterized in comparison with 24 other assemblies of evolutionary related isolates. The phylogeny highlighted the presence of a monophyletic clade (named ST78A), which includes the SMAL isolates. ST78A isolates have a low rate of homologous recombination and low gene content variability when compared to two related clades (ST78B and ST49) and to the most common variants worldwide (International Clones I and II). Remarkably, genomes in the ST78A clade present a high number of IS, including classes mostly absent in the other related genomes. Among these IS, one copy of IS66 was found to interrupt the gene , involved in the acquisition of exogenous DNA. The genomic characterization of SMAL isolates shed light on the surprisingly low genomic plasticity and the high IS proliferation present in this strain. The interruption of the gene / by an IS in the SMAL genomes brought us to formulate an evolutionary hypothesis according to which the proliferation of IS is slowing the acquisition of exogenous DNA, thus limiting genome plasticity. Such genomic architecture could explain the epidemiological behavior of high persistence and low incidence of the clone and provides an interesting framework to compare ST78 with the highly epidemic International Clones, characterized by high genomic plasticity.

摘要

是一种已知的机会性病原体,对公众健康构成危险,主要是因为它能够迅速获得抗生素抗性特征。其基因组具有显著的可塑性,同源重组频率高,插入序列(IS)增殖频繁。SMAL脉冲型是一种目前仅在意大利分离出的菌株,其特点是发病率低且多年来持续存在。在本研究中,我们对该克隆进行了比较基因组分析。获得了15株SMAL分离株的基因组,并与其他24个进化相关分离株的基因组进行了比较和特征分析。系统发育分析突出显示了一个单系分支(命名为ST78A)的存在,其中包括SMAL分离株。与两个相关分支(ST78B和ST49)以及全球最常见的变体(国际克隆I和II)相比,ST78A分离株的同源重组率低,基因含量变异性小。值得注意的是,ST78A分支中的基因组存在大量的IS,包括其他相关基因组中大多不存在的类别。在这些IS中,发现一个IS66拷贝中断了参与外源DNA获取的基因 。SMAL分离株的基因组特征揭示了该菌株惊人的低基因组可塑性和高IS增殖现象。SMAL基因组中一个IS对基因 / 的中断使我们提出了一个进化假说,即IS的增殖正在减缓外源DNA的获取,从而限制了基因组可塑性。这种基因组结构可以解释该克隆高持续性和低发病率的流行病学行为,并为比较ST78与具有高基因组可塑性的高度流行的国际克隆提供了一个有趣的框架。

https://cdn.ncbi.nlm.nih.gov/pmc/blobs/e6e3/6751323/f8b08b7cf70e/fmicb-10-02080-g001.jpg

文献AI研究员

20分钟写一篇综述,助力文献阅读效率提升50倍。

立即体验

用中文搜PubMed

大模型驱动的PubMed中文搜索引擎

马上搜索

文档翻译

学术文献翻译模型,支持多种主流文档格式。

立即体验