Suppr超能文献

XAF1 的矛盾性表观遗传调控介导了 MGMT 甲基化胶质母细胞瘤向适应性耐药进化的可塑性。

Paradoxical epigenetic regulation of XAF1 mediates plasticity towards adaptive resistance evolution in MGMT-methylated glioblastoma.

机构信息

Departments of Neuro-Oncology, H. Lee Moffitt Cancer Center and Research Institute, 12902 Magnolia Drive, Tampa, FL, 33612, USA.

Departments of Biostatistics and Bioinformatics, H. Lee Moffitt Cancer Center and Research Institute, 12902 Magnolia Drive, Tampa, FL, 33612, USA.

出版信息

Sci Rep. 2019 Oct 1;9(1):14072. doi: 10.1038/s41598-019-50489-2.

Abstract

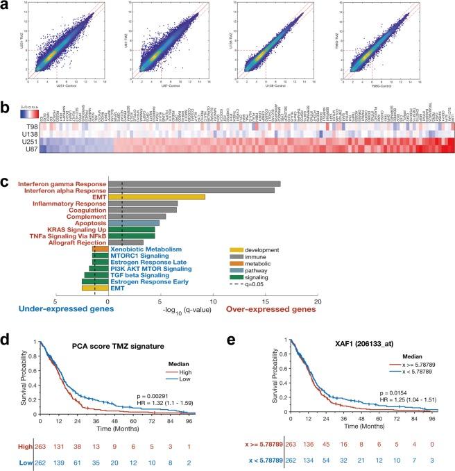
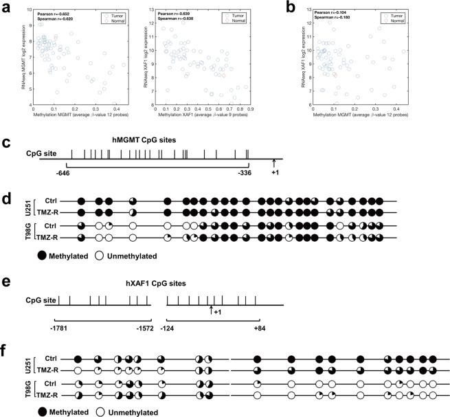
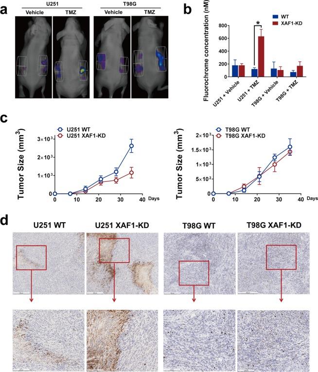
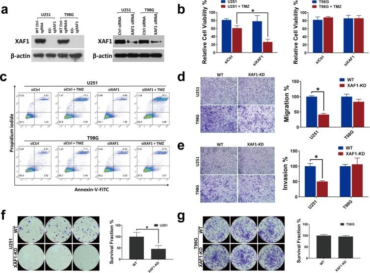
Epigenetic regulation of O-alkylguanine DNA alkyltransferase (MGMT) is surrogate of intrinsic resistance to temozolomide (TMZ). However, mechanisms associated with adaptive resistance evolution of glioblastoma (GBM) relative to MGMT methylation remain unclear. We hereby report a paradoxical yet translational epigenetic regulation of plasticity towards adaptive resistance in GBM. Based on an adaptive resistance model of GBM cells with differential MGMT methylation profiles, MGMT-hypermethylation enhanced genetic and phenotypic plasticity towards adaptive resistance to TMZ while MGMT hypomethylation limited plasticity. The resulting model-associated adaptive resistance gene signature negatively correlated with GBM patient survival. XAF1, a tumor suppressor protein, paradoxically emerged as a mediator of differential plasticities towards adaptive resistance to TMZ through epigenetic regulation. XAF1 promoted resistance both in-vitro and in-vivo. Furthermore, XAF1 expression negatively correlated with XAF1 promoter methylation status, and negatively correlate with GBM patient survival. Collectively, XAF1 appears to have a pradoxical yet translational role in GBM.

摘要

表观遗传调控 O-烷基鸟嘌呤 DNA 烷基转移酶 (MGMT) 是替莫唑胺 (TMZ) 固有耐药性的替代标志物。然而,胶质母细胞瘤 (GBM) 相对于 MGMT 甲基化的适应性耐药演变相关的机制仍不清楚。我们在此报告了 GBM 中一种矛盾但具有转化意义的适应性耐药的表观遗传调控可塑性。基于具有不同 MGMT 甲基化谱的 GBM 细胞的适应性耐药模型,MGMT 高甲基化增强了对 TMZ 适应性耐药的遗传和表型可塑性,而 MGMT 低甲基化则限制了可塑性。由此产生的与模型相关的适应性耐药基因特征与 GBM 患者的生存呈负相关。XAF1 是一种肿瘤抑制蛋白,它通过表观遗传调控,矛盾地成为 TMZ 适应性耐药差异可塑性的介质。XAF1 既在体外又在体内促进了耐药性。此外,XAF1 的表达与 XAF1 启动子甲基化状态呈负相关,与 GBM 患者的生存呈负相关。总之,XAF1 在 GBM 中似乎具有矛盾但具有转化意义的作用。

https://cdn.ncbi.nlm.nih.gov/pmc/blobs/c40c/6773736/6bfd59fd4f16/41598_2019_50489_Fig1_HTML.jpg

文献AI研究员

20分钟写一篇综述,助力文献阅读效率提升50倍。

立即体验

用中文搜PubMed

大模型驱动的PubMed中文搜索引擎

马上搜索

文档翻译

学术文献翻译模型,支持多种主流文档格式。

立即体验