Suppr超能文献

PhaSepDB:液液相分离相关蛋白数据库。

PhaSepDB: a database of liquid-liquid phase separation related proteins.

机构信息

Department of Biomedical Informatics, Peking University Health Science Center, Beijing 100191, China.

European Molecular Biology Laboratory, European Bioinformatics Institute (EMBL-EBI), Wellcome Genome Campus, Hinxton, Cambridgeshire CB10 1SD, UK.

出版信息

Nucleic Acids Res. 2020 Jan 8;48(D1):D354-D359. doi: 10.1093/nar/gkz847.

Abstract

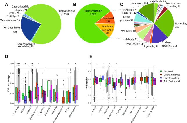
It's widely appreciated that liquid-liquid phase separation (LLPS) underlies the formation of membraneless organelles, which function to concentrate proteins and nucleic acids. In the past few decades, major efforts have been devoted to identify the phase separation associated proteins and elucidate their functions. To better utilize the knowledge dispersed in published literature, we developed PhaSepDB (http://db.phasep.pro/), a manually curated database of phase separation associated proteins. Currently, PhaSepDB includes 2914 non-redundant proteins localized in different organelles curated from published literature and database. PhaSepDB provides protein summary, publication reference and sequence features of phase separation associated proteins. The sequence features which reflect the LLPS behavior are also available for other human protein candidates. The online database provides a convenient interface for the research community to easily browse, search and download phase separation associated proteins. As a centralized resource, we believe PhaSepDB will facilitate the future study of phase separation.

摘要

人们普遍认为液-液相分离(LLPS)是无膜细胞器形成的基础,这些细胞器的功能是浓缩蛋白质和核酸。在过去的几十年中,人们已经投入了大量的精力来识别与相分离相关的蛋白质,并阐明它们的功能。为了更好地利用已发表文献中分散的知识,我们开发了 PhaSepDB(http://db.phasep.pro/),这是一个人工 curated 的与相分离相关的蛋白质数据库。目前,PhaSepDB 包含了 2914 个非冗余蛋白质,这些蛋白质来源于已发表的文献和数据库,定位于不同的细胞器中。PhaSepDB 提供了相分离相关蛋白质的蛋白质摘要、出版物参考和序列特征。反映 LLPS 行为的序列特征也可用于其他人类蛋白质候选物。在线数据库为研究人员提供了一个方便的界面,可方便地浏览、搜索和下载相分离相关蛋白质。作为一个集中的资源,我们相信 PhaSepDB 将有助于未来的相分离研究。

https://cdn.ncbi.nlm.nih.gov/pmc/blobs/097c/6943039/f7b4f0696808/gkz847fig1.jpg

文献AI研究员

20分钟写一篇综述,助力文献阅读效率提升50倍。

立即体验

用中文搜PubMed

大模型驱动的PubMed中文搜索引擎

马上搜索

文档翻译

学术文献翻译模型,支持多种主流文档格式。

立即体验