Suppr超能文献

突变 IDH1 产生的致癌代谢物 2-羟戊二酸使细胞对铁死亡敏感。

The oncometabolite 2-hydroxyglutarate produced by mutant IDH1 sensitizes cells to ferroptosis.

机构信息

The Fifth People's Hospital of Shanghai and the Molecular and Cell Biology Research Lab of the Institutes of Biomedical Sciences, Fudan University, Shanghai, China.

Department of Biochemistry and Biophysics, Lineberger Comprehensive Cancer Center, University of North Carolina at Chapel Hill, Chapel Hill, North Carolina, USA.

出版信息

Cell Death Dis. 2019 Oct 7;10(10):755. doi: 10.1038/s41419-019-1984-4.

Abstract

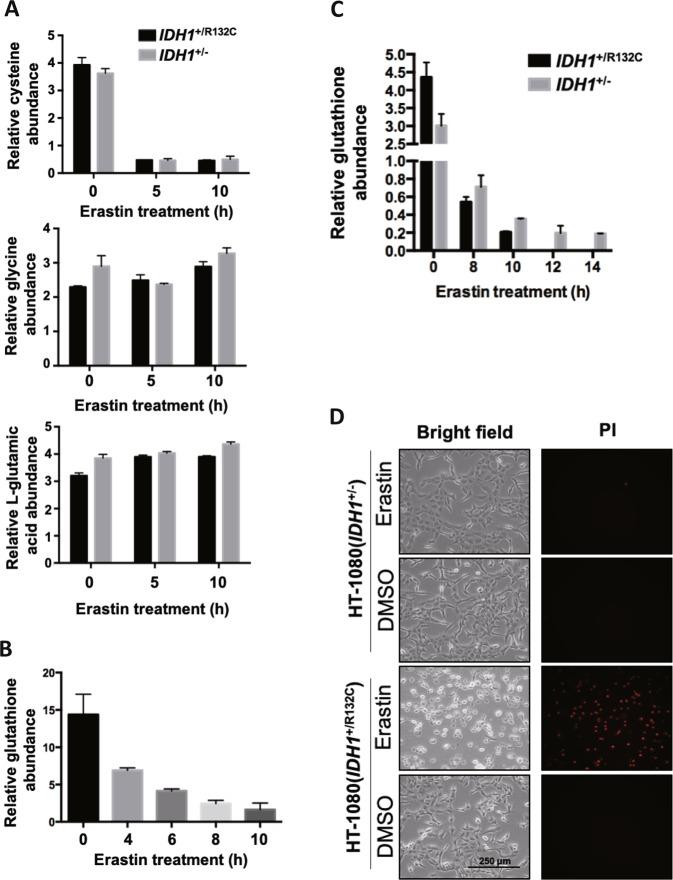
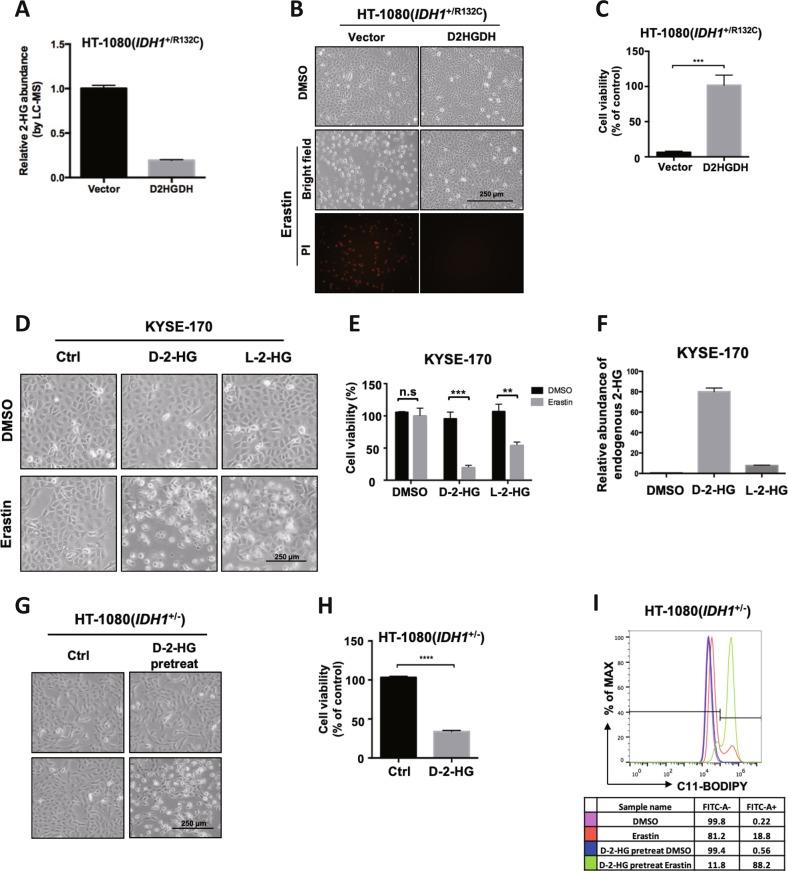
Ferroptosis is a non-apoptotic form of cell death characterized by the iron-dependent lipid peroxidation and is implicated in several human pathologies, such as tissue ischemia, neurodegeneration, and cancer. Ferroptosis appears to be high cell-context dependent and the regulation of ferroptosis by physiological or pathological conditions are unclear. Here, we report that tumor-derived IDH1 mutation sensitizes cells to ferroptosis. Deletion of the mutant IDH1 allele in IDH1 heterozygous tumor cells or pharmacological inhibition of mutant IDH1 to produce the oncometabolite D-2-hydroxyglutarate (D-2-HG) confers resistance to erastin-induced ferroptosis. Conversely, ectopic expression of mutant IDH1 or treatment of cells with cell-permeable D-2-HG promotes the accumulation of lipid reactive oxygen species (ROS) and subsequently ferroptosis. Mechanistically, mutant IDH1 reduces the protein level of the glutathione peroxidase 4 (GPX4), a key enzyme in removing lipid ROS and ferroptosis, and promotes depletion of glutathione. Our results uncover a new role of mutant IDH1 and 2-HG in ferroptosis.

摘要

铁死亡是一种非凋亡性的细胞死亡形式,其特征是铁依赖性的脂质过氧化,与几种人类疾病有关,如组织缺血、神经退行性变和癌症。铁死亡似乎高度依赖细胞环境,生理或病理条件下铁死亡的调节尚不清楚。在这里,我们报告肿瘤源性 IDH1 突变使细胞对铁死亡敏感。在 IDH1 杂合肿瘤细胞中删除突变 IDH1 等位基因或用药物抑制突变 IDH1 产生致癌代谢物 D-2-羟基戊二酸 (D-2-HG),可赋予细胞对 erastin 诱导的铁死亡的抗性。相反,突变型 IDH1 的异位表达或用细胞通透性 D-2-HG 处理细胞会促进脂质活性氧 (ROS) 的积累,随后发生铁死亡。在机制上,突变型 IDH1 降低了谷胱甘肽过氧化物酶 4 (GPX4) 的蛋白水平,GPX4 是清除脂质 ROS 和铁死亡的关键酶,并促进谷胱甘肽的耗竭。我们的结果揭示了突变型 IDH1 和 2-HG 在铁死亡中的新作用。

https://cdn.ncbi.nlm.nih.gov/pmc/blobs/db53/6779886/6b0ac52d2001/41419_2019_1984_Fig1_HTML.jpg

文献AI研究员

20分钟写一篇综述,助力文献阅读效率提升50倍。

立即体验

用中文搜PubMed

大模型驱动的PubMed中文搜索引擎

马上搜索

文档翻译

学术文献翻译模型,支持多种主流文档格式。

立即体验