Suppr超能文献

对Mcl-1进行治疗性抑制可阻断雌激素受体阳性乳腺癌中的细胞存活。

Therapeutic inhibition of Mcl-1 blocks cell survival in estrogen receptor-positive breast cancers.

作者信息

Williams Michelle M, Elion David L, Rahman Bushra, Hicks Donna J, Sanchez Violeta, Cook Rebecca S

机构信息

Program in Cancer Biology, Vanderbilt University, Nashville, TN 37232, USA.

Department of Cell and Developmental Biology, Vanderbilt University, Nashville, TN 37232, USA.

出版信息

Oncotarget. 2019 Oct 9;10(52):5389-5402. doi: 10.18632/oncotarget.27070. eCollection 2019 Sep 10.

Abstract

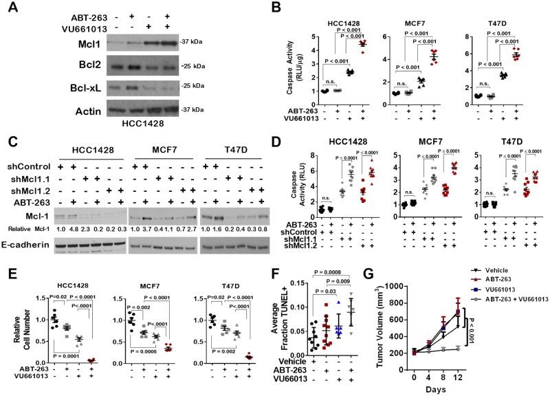
Cancers often overexpress anti-apoptotic Bcl-2 proteins for cell death evasion, a recognized hallmark of cancer progression. While estrogen receptor (ER)-α+ breast cancers express high levels of three anti-apoptotic Bcl-2 family members (Bcl-2, Bcl-xL, and Mcl-1), pharmacological inhibition of Bcl-2 and/or Bcl-xL fails to induce cell death in ERα+ breast cancer cell lines, due to rapid and robust Mcl-1 upregulation. The mechanisms of acute Mcl-1 upregulation in response to Bcl-2/Bcl-xL inhibition remain undefined in in ERα+ breast cancers. We report here that blockade of Bcl-2 or Bcl-xL, alone or together, rapidly induced mTOR signaling in ERα+ breast cancer cells, rapidly increasing cap-dependent Mcl-1 translation. Cells treated with a pharmacological inhibitor of cap-dependent translation, or with the mTORC1 inhibitor RAD001/everolimus, displayed reduced protein levels of Mcl-1 under basal conditions, and failed to upregulate Mcl-1 protein expression following treatment with ABT-263, a pharmacological inhibitor of Bcl-2 and Bcl-xL. Although treatment with ABT-263 alone did not sustain apoptosis in tumor cells in culture or , ABT-263 plus RAD001 increased apoptosis to a greater extent than either agent used alone. Similarly, combined use of the selective Mcl-1 inhibitor VU661013 with ABT-263 resulted in tumor cell apoptosis and diminished tumor growth . These findings suggest that rapid Mcl-1 translation drives ABT-263 resistance, but can be combated directly using emerging Mcl-1 inhibitors, or indirectly through existing and approved mTOR inhibitors.

摘要

癌症常常过度表达抗凋亡的Bcl-2蛋白以逃避细胞死亡,这是癌症进展的一个公认标志。虽然雌激素受体(ER)-α阳性乳腺癌表达高水平的三种抗凋亡Bcl-2家族成员(Bcl-2、Bcl-xL和Mcl-1),但由于Mcl-1迅速且强烈地上调,对Bcl-2和/或Bcl-xL的药理抑制未能在ERα阳性乳腺癌细胞系中诱导细胞死亡。在ERα阳性乳腺癌中,响应Bcl-2/Bcl-xL抑制的急性Mcl-1上调机制仍不清楚。我们在此报告,单独或联合阻断Bcl-2或Bcl-xL会在ERα阳性乳腺癌细胞中迅速诱导mTOR信号传导,迅速增加帽依赖性Mcl-1翻译。用帽依赖性翻译的药理抑制剂或mTORC1抑制剂RAD001/依维莫司处理的细胞,在基础条件下Mcl-1蛋白水平降低,在用Bcl-2和Bcl-xL的药理抑制剂ABT-263处理后未能上调Mcl-1蛋白表达。虽然单独用ABT-263处理不能在培养中的肿瘤细胞中维持凋亡, 但ABT-263加RAD001比单独使用任何一种药物更能增加凋亡。同样,选择性Mcl-1抑制剂VU661013与ABT-263联合使用导致肿瘤细胞凋亡并减少肿瘤生长。这些发现表明,快速的Mcl-1翻译驱动了ABT-263耐药性,但可以直接使用新出现的Mcl-1抑制剂或通过现有的和已批准的mTOR抑制剂间接对抗。

https://cdn.ncbi.nlm.nih.gov/pmc/blobs/37db/6739218/2a09cb3c6fbf/oncotarget-10-5389-g001.jpg

文献AI研究员

20分钟写一篇综述,助力文献阅读效率提升50倍。

立即体验

用中文搜PubMed

大模型驱动的PubMed中文搜索引擎

马上搜索

文档翻译

学术文献翻译模型,支持多种主流文档格式。

立即体验