Suppr超能文献

Bcl-xL 抑制使低 Mcl-1 表达的野生型三阴性乳腺癌放射增敏。

Bcl-xL inhibition radiosensitizes wild-type triple negative breast cancers with low Mcl-1 expression.

机构信息

Department of Pharmacology, University of Michigan, Ann Arbor.

Department of Radiation Oncology, University of Michigan, Ann Arbor.

出版信息

Cancer Res Commun. 2022 Jul;2(7):679-693. doi: 10.1158/2767-9764.crc-22-0024. Epub 2022 Jul 20.

Abstract

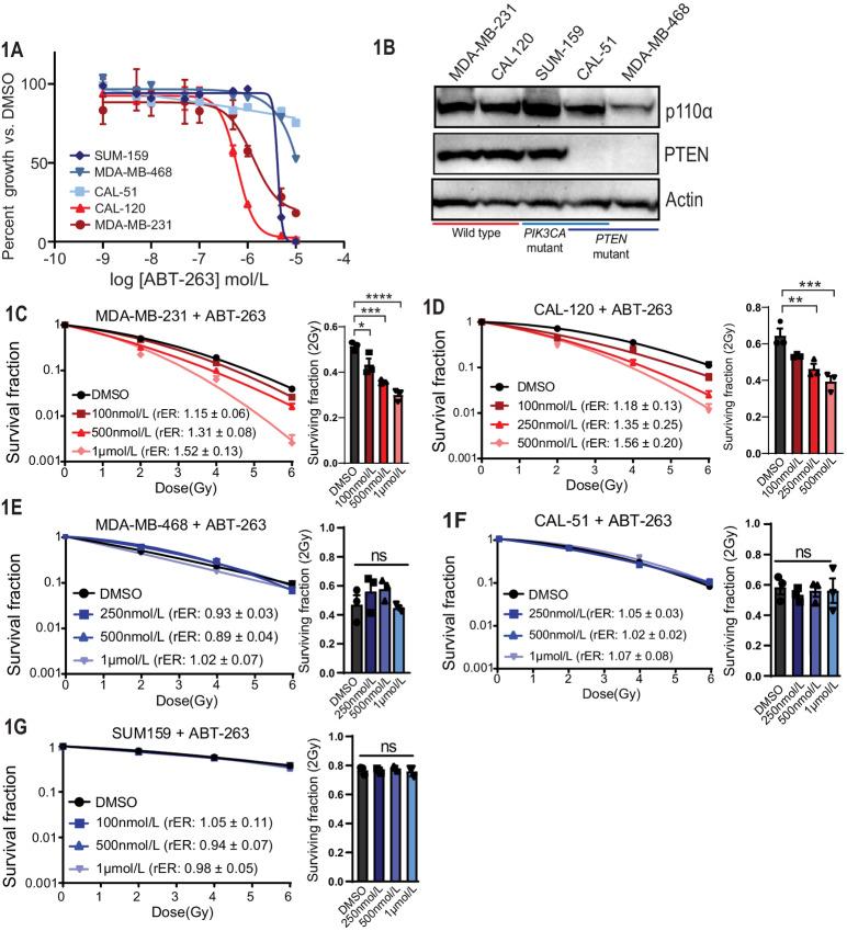
Patients with radioresistant breast cancers, including a large percentage of women with triple negative breast cancer (TNBC), demonstrate limited response to radiation (RT) and increased locoregional recurrence; thus, strategies to increase the efficacy of RT in TNBC are critically needed. We demonstrate that pan Bcl-2 family inhibition (ABT-263, rER: 1.52-1.56) or Bcl-xL specific inhibition (WEHI-539, A-1331852; rER: 1.31-2.00) radiosensitized wild-type TNBC (MDA-MB-231, CAL-120) but failed to radiosensitize mutant TNBC (rER: 0.90 - 1.07; MDA-MB-468, CAL-51, SUM-159). Specific inhibition of Bcl-2 or Mcl-1 did not induce radiosensitization, regardless of status (rER: 0.95 - 1.07). In wild-type TNBC, pan Bcl-2 family inhibition or Bcl-xL specific inhibition with RT led to increased levels of apoptosis (p < 0.001) and an increase in cleaved PARP and cleaved caspase 3. CRISPR-mediated knockout in wild-type MDA-MB-231 and CAL-120 cells induced expression of pAKT/Akt and Mcl-1 and abolished Bcl-xL inhibitor-mediated radiosensitization (rER: 0.94 - 1.07). Similarly, Mcl-1 overexpression abolished radiosensitization in MDA-MB-231 and CAL-120 cells (rER: 1.02 - 1.04) but transient knockdown in CAL-51 cells promoted Bcl-xL-inhibitor mediated radiosensitization (rER 2.35 ± 0.05). , ABT-263 or A-1331852 in combination with RT decreased tumor growth and increased tumor tripling time (p < 0.0001) in wild-type TNBC cell line and patient-derived xenografts. Collectively, this study provides the preclinical rationale for early phase clinical trials testing the safety, tolerability, and efficacy of Bcl-xL inhibition and RT in women with wild-type wild-type TNBC at high risk for recurrence.

摘要

患有放射性耐药乳腺癌的患者,包括很大比例的三阴性乳腺癌(TNBC)患者,对放疗(RT)反应有限且局部区域复发增加;因此,迫切需要提高 TNBC 中 RT 疗效的策略。我们证明,泛 Bcl-2 家族抑制(ABT-263,rER:1.52-1.56)或 Bcl-xL 特异性抑制(WEHI-539,A-1331852;rER:1.31-2.00)可增敏野生型 TNBC(MDA-MB-231,CAL-120),但不能增敏突变型 TNBC(rER:0.90-1.07;MDA-MB-468,CAL-51,SUM-159)。Bcl-2 或 Mcl-1 的特异性抑制无论 状态如何都不会引起放射增敏(rER:0.95-1.07)。在野生型 TNBC 中,泛 Bcl-2 家族抑制或 Bcl-xL 特异性抑制联合 RT 可导致凋亡水平增加(p<0.001),并增加 cleaved PARP 和 cleaved caspase 3。CRISPR 介导的野生型 MDA-MB-231 和 CAL-120 细胞中的 敲除诱导了 pAKT/Akt 和 Mcl-1 的表达,并消除了 Bcl-xL 抑制剂介导的放射增敏(rER:0.94-1.07)。同样,Mcl-1 过表达消除了 MDA-MB-231 和 CAL-120 细胞中的放射增敏(rER:1.02-1.04),但 CAL-51 细胞中的瞬时 敲低促进了 Bcl-xL 抑制剂介导的放射增敏(rER 2.35±0.05)。ABT-263 或 A-1331852 与 RT 联合使用可降低肿瘤生长并增加肿瘤三倍时间(p<0.0001)在野生型 TNBC 细胞系和患者来源的异种移植瘤中。总之,这项研究为早期临床试验提供了临床前依据,以测试高危复发性野生型 TNBC 女性中 Bcl-xL 抑制和 RT 的安全性、耐受性和疗效。

https://cdn.ncbi.nlm.nih.gov/pmc/blobs/c350/10010342/9c2696e1cc39/crc-22-0024_fig1.jpg

文献AI研究员

20分钟写一篇综述,助力文献阅读效率提升50倍。

立即体验

用中文搜PubMed

大模型驱动的PubMed中文搜索引擎

马上搜索

文档翻译

学术文献翻译模型,支持多种主流文档格式。

立即体验