Suppr超能文献

RAPH1 的核异构体与 FOXQ1 相互作用,促进乳腺癌的侵袭性和放射抵抗性。

Nuclear isoform of RAPH1 interacts with FOXQ1 to promote aggressiveness and radioresistance in breast cancer.

机构信息

Department of Surgical Oncology, Breast Surgery, General Surgery, First Hospital of China Medical University, Shenyang, China.

Department of Cardiac Surgery, First Hospital of China Medical University, Shenyang, China.

出版信息

Cell Death Dis. 2023 Dec 7;14(12):803. doi: 10.1038/s41419-023-06331-9.

Abstract

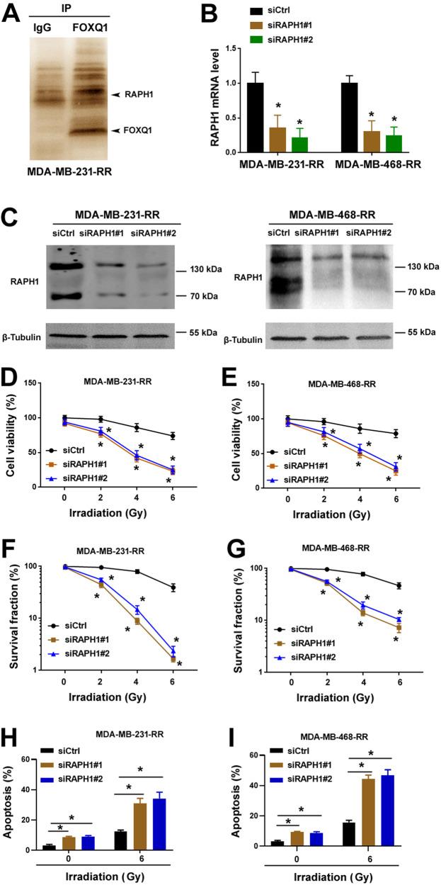
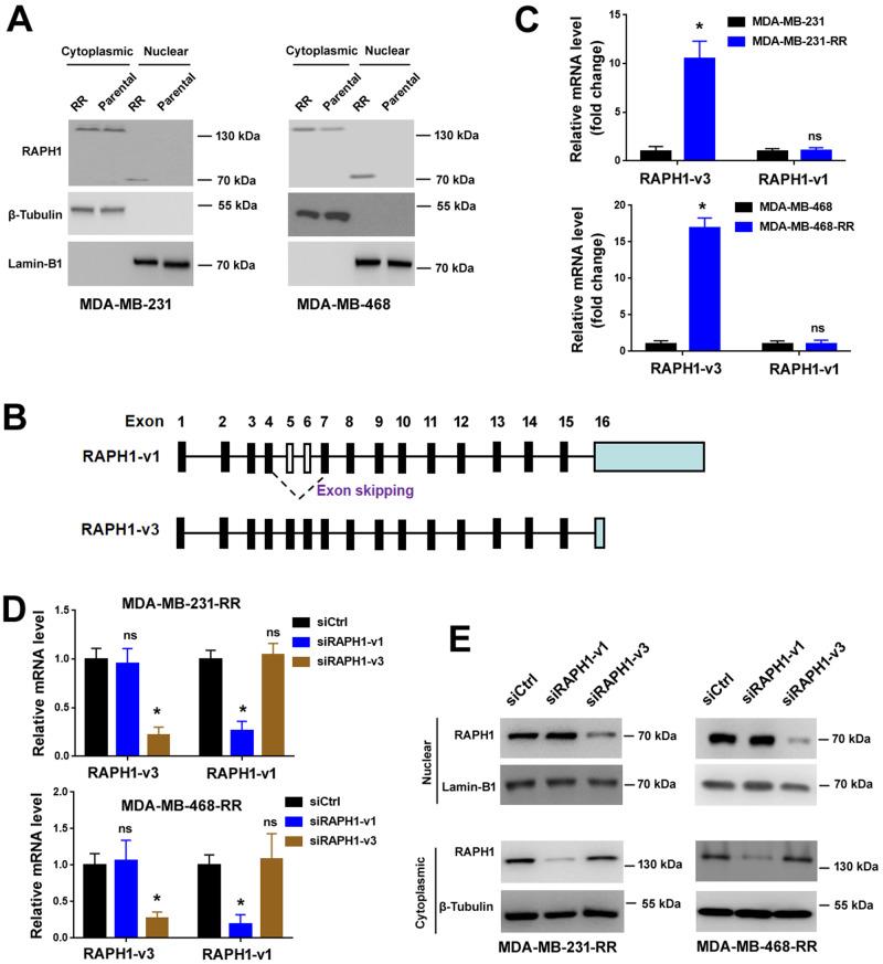
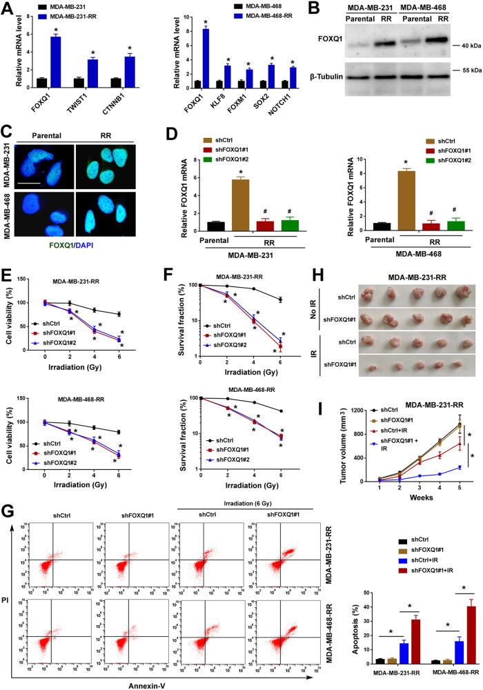
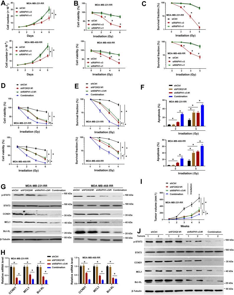
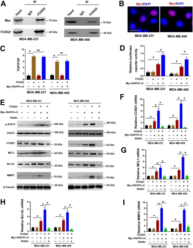
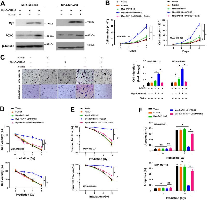
Radioresistance limits the efficacy of radiotherapy against breast cancer, especially the most lethal subtype of breast cancer, triple-negative breast cancer (TNBC). Epithelial-to-mesenchymal transition (EMT) is closely related to tumor radioresistance. In this work, we attempted to identify the key EMT-related transcription factor(s) that can induce radioresistance in breast cancer cells. A set of 44 EMT transcription factors were analyzed in parental and radioresistant TNBC cell lines. The function of FOXQ1, a differentially expressed transcription factor, was determined in TNBC radioresistance. FOXQ1-interacting proteins were identified by co-immunoprecipitation and mass spectrometry. Compared with parental cells, FOXQ1 was significantly upregulated in radioresistant TNBC cells. Silencing of FOXQ1 increased the radiosensitiviy of radioresistant TNBC cells both in vitro and in vivo. FOXQ1 associated with a nuclear isoform of RAPH1 (named RAPH1-i3) in radioresistant TNBC cells. Overexpression of RAPH1-i3 enhanced TNBC cell proliferation and migration, and most interestingly, induced radioresistance in parental TNBC cells when co-expressed with FOXQ1. Similar findings were observed in estrogen receptor-positive breast cancer cell lines that had co-expression of RAPH1-i3 and FOXQ1. Mechanistically, co-expression of RAPH1-i3 and FOXQ1 activated STAT3 signaling and increased the expression of CCND1, MCL1, Bcl-XL, and MMP2. Depletion of RAPH1-i3 impaired the radioresistance of radioresistant TNBC cells. Additionally, RAPH1-i3 upregulation was associated with advanced tumor stage and reduced disease-free survival in TNBC patients. These results collectively show that RAPH1-i3 interacts with FOXQ1 to promote breast cancer progression and radioresistance. RAPH1-i3 and FOXQ1 represent therapeutic targets for the treatment of breast cancer including TNBC.

摘要

放射抗拒限制了放射疗法治疗乳腺癌的疗效,尤其是最致命的乳腺癌亚型——三阴性乳腺癌(TNBC)。上皮-间充质转化(EMT)与肿瘤放射抗拒密切相关。在这项工作中,我们试图鉴定能够诱导乳腺癌细胞放射抗拒的关键 EMT 相关转录因子。在亲本和放射抗拒的 TNBC 细胞系中分析了一组 44 个 EMT 转录因子。通过共免疫沉淀和质谱鉴定了差异表达的转录因子 FOXQ1 在 TNBC 放射抗拒中的功能。与亲本细胞相比,FOXQ1 在放射抗拒的 TNBC 细胞中显著上调。沉默 FOXQ1 可增加体外和体内放射抗拒的 TNBC 细胞的放射敏感性。FOXQ1 与放射抗拒的 TNBC 细胞中的 RAPH1 的核异构体(命名为 RAPH1-i3)相关。RAPH1-i3 的过表达增强了 TNBC 细胞的增殖和迁移,最有趣的是,当与 FOXQ1 共表达时,诱导亲本 TNBC 细胞产生放射抗性。在雌激素受体阳性的乳腺癌细胞系中也观察到了类似的发现,这些细胞系中同时表达了 RAPH1-i3 和 FOXQ1。在机制上,RAPH1-i3 和 FOXQ1 的共表达激活了 STAT3 信号通路,并增加了 CCND1、MCL1、Bcl-XL 和 MMP2 的表达。RAPH1-i3 的耗竭削弱了放射抗拒的 TNBC 细胞的放射抗性。此外,RAPH1-i3 的上调与 TNBC 患者的晚期肿瘤分期和降低的无病生存期相关。这些结果共同表明,RAPH1-i3 与 FOXQ1 相互作用,促进乳腺癌的进展和放射抗拒。RAPH1-i3 和 FOXQ1 代表了治疗包括 TNBC 在内的乳腺癌的治疗靶点。

https://cdn.ncbi.nlm.nih.gov/pmc/blobs/0818/10703867/fc3aa6269c47/41419_2023_6331_Fig1_HTML.jpg

文献AI研究员

20分钟写一篇综述,助力文献阅读效率提升50倍。

立即体验

用中文搜PubMed

大模型驱动的PubMed中文搜索引擎

马上搜索

文档翻译

学术文献翻译模型,支持多种主流文档格式。

立即体验