Suppr超能文献

转录组分析确定了一个新的 3-LncRNA 调控网络,该网络可减轻转甲状腺素蛋白在糖尿病视网膜病变中葡萄糖诱导的 hRECs 功能障碍。

Transcriptome analysis identified a novel 3-LncRNA regulatory network of transthyretin attenuating glucose induced hRECs dysfunction in diabetic retinopathy.

机构信息

Department of Ophthalmology, Wuxi People's Hospital affiliated to Nanjing Medical University, Wuxi, 214023, Jiangsu, China.

Institute of Biochemistry and Cell Biology, Chinese Academy of Sciences, Shanghai, 200031, China.

出版信息

BMC Med Genomics. 2019 Oct 15;12(1):134. doi: 10.1186/s12920-019-0596-2.

Abstract

BACKGROUND

Diabetic retinopathy (DR) is the leading cause of blindness in the working age population. Transthyretin (TTR) showed a significantly decreased concentration in DR patients and exerted a visual protective effect by repressing neovascularization. This work intended to identify long non coding RNAs (lncRNAs) and explore their potential mechanism underlying the protective role of TTR.

METHODS

Transcriptome of human retinal endothelial cells (hRECs) treated with low glucose (LG), high glucose (HG) or high glucose with 4 μM TTR (HG + TTR) was conducted. Differentially expressed lncRNAs, mRNAs and TTR related lncRNAs and mRNA were acquired. Functional annotation and Gene Set Enrichment Analysis were applied to analyse TTR affected pathways and processes. Weighted gene co-expression network analysis (WGCNA) was implemented to obtain hub modules and genes. LncRNA-mRNA regulatory networks were constructed based on cis, trans and competing endogenous RNAs acting mode. QRT-PCR was conducted to validate the expression of lncRNAs in aqueous humor and serum samples from 30 DR patients and 10 normal controls.

RESULTS

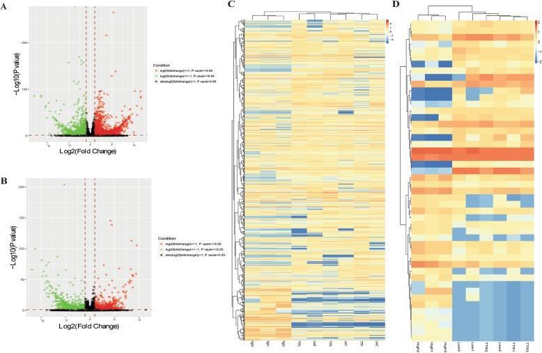
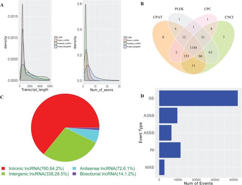
RNA-sequencing of hRECs treated with low glucose (LG), high glucose (HG) or high glucose with 4 μM TTR (HG + TTR) was conducted. 146,783 protein-coding transcripts, 12,403 known lncRNA transcripts and 1184 novel non-coding transcripts were characterized. A total of 11,407 differentially expressed mRNAs (DE-mRNAs), 679 differentially expressed lncRNAs (DE-lncRNAs) in HG group versus LG group, 6206 DE-mRNAs and 194 DE-lncRNAs in HG + TTR versus HG group were obtained, respectively. 853 TTR-mRNAs and 48 TTR-lncRNAs were acquired, and functionally involved in cell cycle, apoptosis, inflammation signalling pathway, response to oxidative stress, neovascularization and autophagy. The WGCNA analysis identified a hub module of 133 genes, with the core function of oxidative stress response, angiogenesis, MAPK pathway, cell proliferation and apoptosis. After qRT-PCR validation, a 3-lncRNA regulatory network was proposed. At last, lncRNAs MSTRG.15047.3 and AC008403.3 showed significantly relative higher expression levels in both aqueous humor and serum samples, compared with normal controls, and FRMD6-AS2 was significantly down-regulated.

CONCLUSIONS

TTR regulated mRNAs and biological processes including oxidative stress, inflammation signalling and autophagy. A 3-lncRNA regulatory network was characterized underlying TTR repressing neovascularization, and showed potential diagnostic performance in DR.

摘要

背景

糖尿病视网膜病变(DR)是工作年龄人群失明的主要原因。转甲状腺素(TTR)在 DR 患者中的浓度显著降低,并通过抑制新生血管化发挥视觉保护作用。本研究旨在鉴定长链非编码 RNA(lncRNA),并探索其在 TTR 保护作用中的潜在机制。

方法

对低葡萄糖(LG)、高葡萄糖(HG)或高葡萄糖加 4μM TTR(HG+TTR)处理的人视网膜内皮细胞(hREC)进行转录组分析。获得差异表达的 lncRNA、mRNA 和 TTR 相关的 lncRNA 和 mRNA。应用功能注释和基因集富集分析来分析 TTR 影响的途径和过程。实施加权基因共表达网络分析(WGCNA)以获得枢纽模块和基因。基于顺式、反式和竞争内源性 RNA 作用模式构建 lncRNA-mRNA 调控网络。对 30 例 DR 患者和 10 例正常对照的眼房水和血清样本进行 QRT-PCR 验证 lncRNA 的表达。

结果

对低葡萄糖(LG)、高葡萄糖(HG)或高葡萄糖加 4μM TTR(HG+TTR)处理的 hREC 进行 RNA 测序。鉴定出 146783 个蛋白编码转录本、12403 个已知 lncRNA 转录本和 1184 个新的非编码转录本。在 HG 组与 LG 组相比,共获得 11407 个差异表达的 mRNAs(DE-mRNAs)、679 个差异表达的 lncRNAs(DE-lncRNAs);在 HG+TTR 组与 HG 组相比,共获得 6206 个 DE-mRNAs 和 194 个 DE-lncRNAs。获得 853 个 TTR-mRNAs 和 48 个 TTR-lncRNAs,功能上涉及细胞周期、细胞凋亡、炎症信号通路、氧化应激反应、新生血管形成和自噬。WGCNA 分析鉴定出一个由 133 个基因组成的枢纽模块,核心功能为氧化应激反应、血管生成、MAPK 通路、细胞增殖和细胞凋亡。经 qRT-PCR 验证后,提出了一个由 3 个 lncRNA 组成的调控网络。最后,lncRNA MSTRG.15047.3 和 AC008403.3 在眼房水和血清样本中的相对表达水平均明显高于正常对照组,而 FRMD6-AS2 则明显下调。

结论

TTR 调节与氧化应激、炎症信号和自噬等生物过程相关的 mRNAs。鉴定出一个由 3 个 lncRNA 组成的调控网络,表明 TTR 抑制新生血管形成,在 DR 中具有潜在的诊断性能。

https://cdn.ncbi.nlm.nih.gov/pmc/blobs/8820/6794807/8717ab781970/12920_2019_596_Fig1_HTML.jpg

文献AI研究员

20分钟写一篇综述,助力文献阅读效率提升50倍。

立即体验

用中文搜PubMed

大模型驱动的PubMed中文搜索引擎

马上搜索

文档翻译

学术文献翻译模型,支持多种主流文档格式。

立即体验