Suppr超能文献

基于加权基因共表达网络分析和竞争性内源 RNA 网络分析鉴定骨关节炎退行性半月板中的 lncRNA 和 mRNA 生物标志物。

Identification of lncRNA and mRNA Biomarkers in Osteoarthritic Degenerative Meniscus by Weighted Gene Coexpression Network and Competing Endogenous RNA Network Analysis.

机构信息

Department of Orthopaedics, Heilongjiang University of Chinese Medicine, Heping Road, Xiangfang District, Harbin, Heilongjiang, China.

Harbin Fifth Hospital, Jiankang Road, Xiangfang District, Harbin, Heilongjiang, China.

出版信息

Biomed Res Int. 2020 May 20;2020:2123787. doi: 10.1155/2020/2123787. eCollection 2020.

Abstract

BACKGROUND

Long noncoding RNAs (lncRNAs) play a crucial role in varieties of biological processes. This study is aimed at investigating meniscal degeneration-specific lncRNAs and mRNAs and their related networks in knee osteoarthritis (KOA).

METHODS

The dataset GSE98918, which included 24 meniscus samples and related clinical data, was downloaded from the Gene Expression Omnibus database. The differentially expressed lncRNAs and mRNAs in the meniscus between KOA and control groups were identified. Based on the enriched differentially expressed lncRNAs and mRNAs, we constructed the coexpression network using WGCNA (weighted correlation network analysis) and identified the critical module related to KOA. For mRNAs in the key module, gene ontology and Kyoto Encyclopedia of Genes and Genomes pathway enrichment analyses were carried out using the DAVID database. A competing endogenous RNA network (ceRNA) based on the screened mRNAs, lncRNAs, and related miRNAs was constructed to reveal presumptive biomarkers further. Finally, the hub lncRNAs and mRNAs were screened, and the diagnostic value was evaluated using a receiver operating characteristic (ROC) curve. Hub mRNAs were validated using the dataset GSE113825.

RESULTS

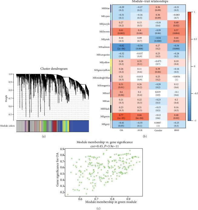
We screened 208 significantly differentially expressed lncRNAs and mRNAs in menisci between the KOA and non-KOA samples, which were enriched in sixteen modules using WGCNA, especially the green module. Coexpression network based on the enriched differentially expressed lncRNAs and mRNAs in the green module uncovered 5 lncRNAs and 56 mRNAs. The lncRNA-miRNA-mRNA ceRNA network revealed that lnc-HLA-DQA1-5, lnc-RP11-127H5.1.1-1, lnc-RTN2-1, IGFBP4 (insulin-like growth factor binding protein 4), and KLF2 (Kruppel-like factor 2) were significantly correlated with the meniscus degeneration of KOA. ROC curve analysis revealed that these hub lncRNAs and mRNAs showed excellent diagnostic value for KOA.

CONCLUSIONS

These hub lncRNAs and mRNAs were potential prognostic biomarkers for the meniscus degeneration of KOA. Further studies are required to validate these new biomarkers and better understand the pathological process of the meniscus degeneration of KOA.

摘要

背景

长非编码 RNA(lncRNA)在多种生物过程中发挥着关键作用。本研究旨在探讨膝骨关节炎(KOA)中半月板退变特异的 lncRNA 和 mRNA 及其相关网络。

方法

从基因表达综合数据库中下载包含 24 个半月板样本和相关临床数据的数据集 GSE98918。鉴定 KOA 组和对照组半月板之间差异表达的 lncRNA 和 mRNA。基于差异表达的 lncRNA 和 mRNA 进行加权相关网络分析(WGCNA)构建共表达网络,鉴定与 KOA 相关的关键模块。对于关键模块中的 mRNA,使用 DAVID 数据库进行基因本体和京都基因与基因组百科全书通路富集分析。基于筛选的 mRNAs、lncRNAs 和相关 miRNAs 构建竞争性内源 RNA 网络(ceRNA),进一步揭示潜在的生物标志物。最后,筛选关键的 lncRNA 和 mRNAs,并用受试者工作特征(ROC)曲线评估其诊断价值。使用数据集 GSE113825 验证关键 mRNAs。

结果

我们筛选出 KOA 和非 KOA 半月板样本之间 208 个显著差异表达的 lncRNA 和 mRNA,这些基因通过 WGCNA 富集在 16 个模块中,特别是绿色模块。基于绿色模块中富集的差异表达 lncRNA 和 mRNA 的共表达网络揭示了 5 个 lncRNA 和 56 个 mRNA。lncRNA-miRNA-mRNA ceRNA 网络显示 lnc-HLA-DQA1-5、lnc-RP11-127H5.1.1-1、lnc-RTN2-1、IGFBP4(胰岛素样生长因子结合蛋白 4)和 KLF2(Kruppel 样因子 2)与 KOA 半月板退变显著相关。ROC 曲线分析显示,这些关键 lncRNA 和 mRNAs 对 KOA 具有良好的诊断价值。

结论

这些关键的 lncRNA 和 mRNAs 可能是 KOA 半月板退变的潜在预后生物标志物。需要进一步研究来验证这些新的生物标志物,并更好地了解 KOA 半月板退变的病理过程。

https://cdn.ncbi.nlm.nih.gov/pmc/blobs/24a1/7341399/cde368f1ca87/BMRI2020-2123787.001.jpg

文献AI研究员

20分钟写一篇综述,助力文献阅读效率提升50倍。

立即体验

用中文搜PubMed

大模型驱动的PubMed中文搜索引擎

马上搜索

文档翻译

学术文献翻译模型,支持多种主流文档格式。

立即体验