Suppr超能文献

癌基因超级增强子的激活与 RAD51 的 DNA 修复相关联。

Activation of Oncogenic Super-Enhancers Is Coupled with DNA Repair by RAD51.

机构信息

Lautenberg Center for Immunology and Cancer Research, Institute for Medical Research Israel-Canada, Hebrew University-Hadassah Medical School, Jerusalem, Israel.

Science for Life Laboratory, Department of Medical Biochemistry and Biophysics, Karolinska Institutet, Stockholm, Sweden.

出版信息

Cell Rep. 2019 Oct 15;29(3):560-572.e4. doi: 10.1016/j.celrep.2019.09.001.

Abstract

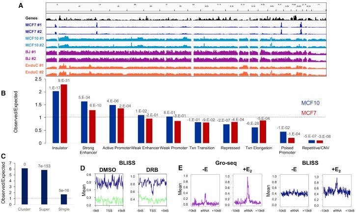
DNA double-strand breaks (DSBs) are deleterious and tumorigenic but could also be essential for DNA-based processes. Yet the landscape of physiological DSBs and their role and repair are still elusive. Here, we mapped DSBs at high resolution in cancer and non-tumorigenic cells and found a transcription-coupled repair mechanism at oncogenic super-enhancers. At these super-enhancers the transcription factor TEAD4, together with various transcription factors and co-factors, co-localizes with the repair factor RAD51 of the homologous recombination pathway. Depletion of TEAD4 or RAD51 increases DSBs at RAD51/TEAD4 common binding sites within super-enhancers and decreases expression of related genes, which are mostly oncogenes. Co-localization of RAD51 with transcription factors at super-enhancers occurs in various cell types, suggesting a broad phenomenon. Together, our findings uncover a coupling between transcription and repair mechanisms at oncogenic super-enhancers, to control the hyper-transcription of multiple cancer drivers.

摘要

DNA 双链断裂(DSBs)是有害的和致癌的,但也可能对基于 DNA 的过程至关重要。然而,生理 DSB 的情况及其作用和修复仍然难以捉摸。在这里,我们在癌症和非肿瘤细胞中以高分辨率绘制了 DSB 图谱,并在致癌超级增强子中发现了一种转录偶联修复机制。在这些超级增强子中,转录因子 TEAD4 与各种转录因子和辅助因子一起,与同源重组途径的修复因子 RAD51 共定位。TEAD4 或 RAD51 的耗竭会增加超级增强子内 RAD51/TEAD4 常见结合位点的 DSB,并降低相关基因的表达,这些基因大多是癌基因。RAD51 与超级增强子中转录因子的共定位发生在各种细胞类型中,表明这是一种广泛存在的现象。总之,我们的发现揭示了致癌超级增强子中转录和修复机制之间的耦合,以控制多个癌症驱动基因的超转录。

https://cdn.ncbi.nlm.nih.gov/pmc/blobs/d405/6899447/172913b89ec5/fx1.jpg

文献AI研究员

20分钟写一篇综述,助力文献阅读效率提升50倍。

立即体验

用中文搜PubMed

大模型驱动的PubMed中文搜索引擎

马上搜索

文档翻译

学术文献翻译模型,支持多种主流文档格式。

立即体验