Suppr超能文献

生物膜相关毒素和细胞外蛋白酶协同抑制枯草芽孢杆菌生物膜中的竞争者。

Biofilm-associated toxin and extracellular protease cooperatively suppress competitors in Bacillus subtilis biofilms.

机构信息

Division of Biological Science, Nara Institute of Science & Technology, Ikoma, Nara, Japan.

出版信息

PLoS Genet. 2019 Oct 17;15(10):e1008232. doi: 10.1371/journal.pgen.1008232. eCollection 2019 Oct.

Abstract

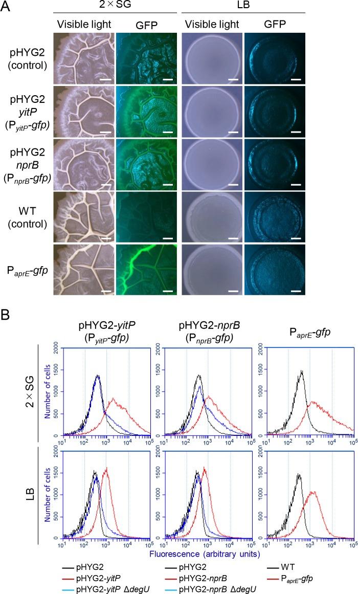
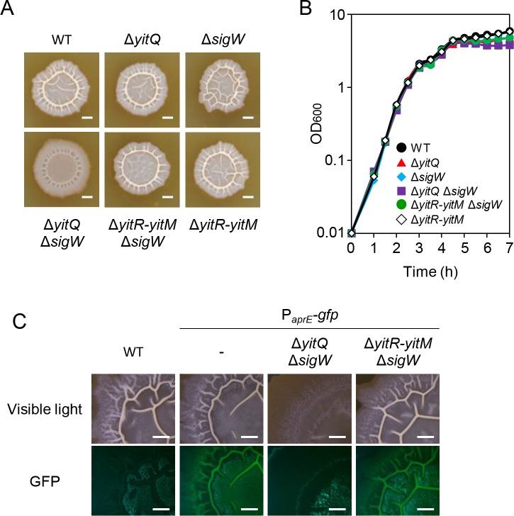
In nature, most bacteria live in biofilms where they compete with their siblings and other species for space and nutrients. Some bacteria produce antibiotics in biofilms; however, since the diffusion of antibiotics is generally hindered in biofilms by extracellular polymeric substances, i.e., the biofilm matrix, their function remains unclear. The Bacillus subtilis yitPOM operon is a paralog of the sdpABC operon, which produces the secreted peptide toxin SDP. Unlike sdpABC, yitPOM is induced in biofilms by the DegS-DegU two-component regulatory system. High yitPOM expression leads to the production of a secreted toxin called YIT. Expression of yitQ, which lies upstream of yitPOM, confers resistance to the YIT toxin, suggesting that YitQ is an anti-toxin protein for the YIT toxin. The alternative sigma factor SigW also contributes to YIT toxin resistance. In a mutant lacking yitQ and sigW, the YIT toxin specifically inhibits biofilm formation, and the extracellular neutral protease NprB is required for this inhibition. The requirement for NprB is eliminated by Δeps and ΔbslA mutations, either of which impairs production of biofilm matrix polymers. Overexpression of biofilm matrix polymers prevents the action of the SDP toxin but not the YIT toxin. These results indicate that, unlike the SDP toxin and many conventional antibiotics, the YIT toxin can pass through layers of biofilm matrix polymers to attack cells within biofilms with assistance from NprB. When the wild-type strain and the YIT-sensitive mutant were grown together on a solid medium, the wild-type strain formed biofilms that excluded the YIT-sensitive mutant. This observation suggests that the YIT toxin protects B. subtilis biofilms against competitors. Several bacteria are known to produce antibiotics in biofilms. We propose that some bacteria including B. subtilis may have evolved specialized antibiotics that can function within biofilms.

摘要

在自然界中,大多数细菌生活在生物膜中,在那里它们与兄弟姐妹和其他物种争夺空间和营养。一些细菌在生物膜中产生抗生素;然而,由于抗生素的扩散在生物膜中通常受到胞外聚合物物质(即生物膜基质)的阻碍,因此它们的功能仍不清楚。枯草芽孢杆菌 yitPOM 操纵子是 sdpABC 操纵子的同源物,该操纵子产生分泌的肽毒素 SDP。与 sdpABC 不同,yitPOM 是由 DegS-DegU 双组分调节系统在生物膜中诱导的。高表达 yitPOM 会导致产生一种称为 YIT 的分泌毒素。位于 yitPOM 上游的 yitQ 的表达赋予对 YIT 毒素的抗性,表明 YitQ 是 YIT 毒素的解毒蛋白。替代 sigma 因子 SigW 也有助于 YIT 毒素抗性。在缺乏 yitQ 和 sigW 的突变体中,YIT 毒素特异性抑制生物膜形成,并且需要细胞外中性蛋白酶 NprB 进行这种抑制。NprB 的缺失消除了Δeps 和ΔbslA 突变的要求,这两种突变都会损害生物膜基质聚合物的产生。生物膜基质聚合物的过表达可防止 SDP 毒素的作用,但不能防止 YIT 毒素的作用。这些结果表明,与 SDP 毒素和许多传统抗生素不同,YIT 毒素可以在 NprB 的帮助下穿透生物膜基质聚合物层,攻击生物膜内的细胞。当在固体培养基上共同培养野生型菌株和 YIT 敏感突变体时,野生型菌株形成的生物膜排斥 YIT 敏感突变体。这一观察结果表明,YIT 毒素保护枯草芽孢杆菌生物膜免受竞争者的侵害。已知有几种细菌在生物膜中产生抗生素。我们提出,包括枯草芽孢杆菌在内的一些细菌可能已经进化出了可以在生物膜中发挥作用的特殊抗生素。

https://cdn.ncbi.nlm.nih.gov/pmc/blobs/6431/6818787/afd477a33c63/pgen.1008232.g001.jpg

文献AI研究员

20分钟写一篇综述,助力文献阅读效率提升50倍。

立即体验

用中文搜PubMed

大模型驱动的PubMed中文搜索引擎

马上搜索

文档翻译

学术文献翻译模型,支持多种主流文档格式。

立即体验