Suppr超能文献

胆固醇调节剂阿伐麦布增强 Kras 肽癌症疫苗。

Potentiation of Kras peptide cancer vaccine by avasimibe, a cholesterol modulator.

机构信息

Center for Disease Prevention Research and Department of Pharmacology & Toxicology, Medical College of Wisconsin, Milwaukee, WI, USA.

Department of Medicine, Medical College of Wisconsin, Milwaukee, WI, USA.

出版信息

EBioMedicine. 2019 Nov;49:72-81. doi: 10.1016/j.ebiom.2019.10.044. Epub 2019 Oct 31.

Abstract

BACKGROUND

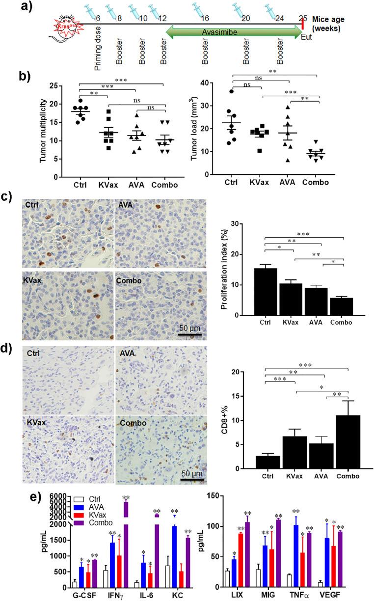
No effective approaches to target mutant Kras have yet been developed. Immunoprevention using KRAS-specific antigenic peptides to trigger T cells capable of targeting tumor cells relies heavily on lipid metabolism. To facilitate better TCR/peptide/MHC interactions that result in better cancer preventive efficacy, we combined KVax with avasimibe, a specific ACAT1 inhibitor, tested their anti-cancer efficacy in mouse lung cancer models, where Kras mutation was induced before vaccination.

METHODS

Control of tumor growth utilizing a multi-peptide Kras vaccine was tested in combination with avasimibe in a syngeneic lung cancer mouse model and a genetically engineered mouse model (GEMM). Activation of immune responses after administration of Kras vaccine and avasimibe was also assessed by flow cytometry, ELISpot and IHC.

FINDINGS

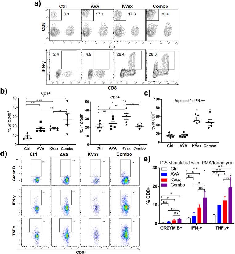
We found that Kras vaccine combined with avasimibe significantly decreased the presence of regulatory T cells in the tumor microenvironment and facilitated CD8+ T cell infiltration in tumor sites. Avasimibe also enhanced the efficacy of Kras vaccines target mutant Kras. Whereas the Kras vaccine significantly increased antigen-specific intracellular IFN-γ and granzyme B levels in CD8+ T cells, avasimibe significantly increased the number of tumor-infiltrating CD8+ T cells. Additionally, modulation of cholesterol metabolism was found to specifically impact in T cells, and not in cancer cells.

INTERPRETATION

Avasimibe complements the efficacy of a multi-peptide Kras vaccine in controlling lung cancer development and growth. This treatment regimen represents a novel immunoprevention approach to prevent lung cancer.

摘要

背景

目前尚无针对突变型 Kras 的有效方法。使用 KRAS 特异性抗原肽进行免疫预防,以触发能够靶向肿瘤细胞的 T 细胞,这在很大程度上依赖于脂质代谢。为了促进更好的 TCR/肽/MHC 相互作用,从而提高癌症预防效果,我们将 KVax 与阿伐麦布(一种特定的 ACAT1 抑制剂)联合使用,在接种疫苗前诱导 Kras 突变的小鼠肺癌模型中测试了它们的抗癌疗效。

方法

在同基因肺癌小鼠模型和基因工程小鼠模型(GEMM)中,我们测试了多肽 Kras 疫苗联合阿伐麦布控制肿瘤生长的效果。通过流式细胞术、ELISpot 和 IHC 评估接种 Kras 疫苗和阿伐麦布后免疫反应的激活情况。

发现

我们发现,Kras 疫苗联合阿伐麦布可显著减少肿瘤微环境中调节性 T 细胞的存在,并促进 CD8+T 细胞浸润肿瘤部位。阿伐麦布还增强了 Kras 疫苗针对突变型 Kras 的疗效。虽然 Kras 疫苗显著增加了 CD8+T 细胞中抗原特异性细胞内 IFN-γ和颗粒酶 B 的水平,但阿伐麦布显著增加了肿瘤浸润 CD8+T 细胞的数量。此外,胆固醇代谢的调节被发现专门影响 T 细胞,而不是癌细胞。

结论

阿伐麦布增强了多肽 Kras 疫苗控制肺癌发生和生长的疗效。这种治疗方案代表了一种预防肺癌的新型免疫预防方法。

https://cdn.ncbi.nlm.nih.gov/pmc/blobs/04f3/6945201/7856bae66b85/gr1.jpg

文献AI研究员

20分钟写一篇综述,助力文献阅读效率提升50倍。

立即体验

用中文搜PubMed

大模型驱动的PubMed中文搜索引擎

马上搜索

文档翻译

学术文献翻译模型,支持多种主流文档格式。

立即体验