Suppr超能文献

菌毛旋转的调节:菌毛附着后快速表面感应的途径。

Modulation of flagellar rotation in surface-attached bacteria: A pathway for rapid surface-sensing after flagellar attachment.

机构信息

Department of Medicine (Infectious Diseases), Yale University, New Haven, Connecticut, United States of America.

Department of Molecular, Cellular & Developmental Biology, Yale University, New Haven, Connecticut, United States of America.

出版信息

PLoS Pathog. 2019 Nov 4;15(11):e1008149. doi: 10.1371/journal.ppat.1008149. eCollection 2019 Nov.

Abstract

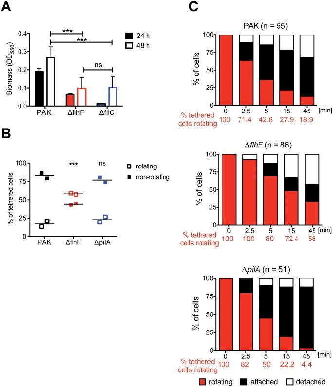
Attachment is a necessary first step in bacterial commitment to surface-associated behaviors that include colonization, biofilm formation, and host-directed virulence. The Gram-negative opportunistic pathogen Pseudomonas aeruginosa can initially attach to surfaces via its single polar flagellum. Although many bacteria quickly detach, some become irreversibly attached and express surface-associated structures, such as Type IV pili, and behaviors, including twitching motility and biofilm initiation. P. aeruginosa that lack the GTPase FlhF assemble a randomly placed flagellum that is motile; however, we observed that these mutant bacteria show defects in biofilm formation comparable to those seen for non-motile, aflagellate bacteria. This phenotype was associated with altered behavior of ΔflhF bacteria immediately following surface-attachment. Forward and reverse genetic screens led to the discovery that FlhF interacts with FimV to control flagellar rotation at a surface, and implicated cAMP signaling in this pathway. Although cAMP controls many transcriptional programs in P. aeruginosa, known targets of this second messenger were not required to modulate flagellar rotation in surface-attached bacteria. Instead, alterations in switching behavior of the motor appeared to result from direct or indirect effects of cAMP on switch complex proteins and/or the stators associated with them.

摘要

附着是细菌承诺进行表面相关行为的必要第一步,这些行为包括定植、生物膜形成和宿主导向的毒力。革兰氏阴性机会性病原体铜绿假单胞菌最初可以通过其单一的极性鞭毛附着在表面上。尽管许多细菌很快就会脱落,但有些细菌会不可逆地附着并表达表面相关结构,如 IV 型菌毛,并表现出一些行为,如蠕动运动和生物膜的起始。缺乏 GTPase FlhF 的铜绿假单胞菌会组装一个随机放置的鞭毛,这个鞭毛是能动的;然而,我们观察到这些突变体细菌在生物膜形成方面表现出缺陷,与非运动、无鞭毛的细菌相似。这种表型与ΔflhF 细菌在表面附着后立即改变的行为有关。正向和反向遗传筛选导致发现 FlhF 与 FimV 相互作用,以控制表面上的鞭毛旋转,并暗示 cAMP 信号通路在这个过程中发挥作用。尽管 cAMP 控制铜绿假单胞菌中的许多转录程序,但这种第二信使的已知靶标并不需要调节附着在表面上的细菌的鞭毛旋转。相反,运动开关行为的改变似乎是由于 cAMP 对开关复合物蛋白和/或与之相关的定子的直接或间接影响所致。

https://cdn.ncbi.nlm.nih.gov/pmc/blobs/fae6/6855561/307ba8121c41/ppat.1008149.g001.jpg

文献AI研究员

20分钟写一篇综述,助力文献阅读效率提升50倍。

立即体验

用中文搜PubMed

大模型驱动的PubMed中文搜索引擎

马上搜索

文档翻译

学术文献翻译模型,支持多种主流文档格式。

立即体验