Suppr超能文献

IFN-γ 下调 PD-1 的表达,并辅助 nivolumab 在胰腺癌中阻断 PD-1 对 CD8+T 淋巴细胞的作用。

IFN-γ down-regulates the PD-1 expression and assist nivolumab in PD-1-blockade effect on CD8+ T-lymphocytes in pancreatic cancer.

机构信息

Department of General Surgery, Sir Run Run Shaw Hospital, School of Medicine, Zhejiang University, Hangzhou, 310000, China.

Department of General Surgery, Zhejiang University Huzhou hospital (Huzhou central hospital), Huzhou, 313000, China.

出版信息

BMC Cancer. 2019 Nov 6;19(1):1053. doi: 10.1186/s12885-019-6145-8.

Abstract

BACKGROUND

Pancreatic cancer is characterized by a highly immunosuppressive tumor microenvironment and evasion of immune surveillance. Although programmed cell death 1 receptor (PD-1) blockade has achieved certain success in immunogenic cancers, the responses to the PD-1 antibody are not effective or sustained in patients with pancreatic cancer.

METHODS

Firstly, PD-1 expressions on peripheral CD8+ T-lymphocytes of patients with pancreatic cancer and healthy donors were measured. In in vitro study, peripheral T-lymphocytes were isolated and treated with nivolumab and/or interferon-γ, and next, PD-1-blockade effects, proliferations, cytokine secretions and cytotoxic activities were tested after different treatments. In in vivo study, mice bearing subcutaneous pancreatic cancer cell lines were treated with induced T-lymphocytes and tumor sizes were measured.

RESULTS

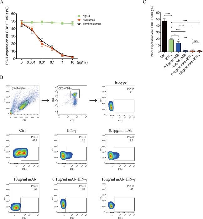
PD-1 protein expression is increased on peripheral CD8+ T cells in patients with pancreatic ductal adenocarcinoma compared with that in health donor. PD-1 expression on CD8+ T-lymphocytes was decreased by nivolumab in a concentration-dependent manner in vitro. IFN-γ could directly down-regulate expression of PD-1 in vitro. Furthermore, the combination therapy of nivolumab and IFN-γ resulted in greatest effect of PD-1-blockde (1.73 ± 0.78), compared with IFN-γ along (18.63 ± 0.82) and nivolumab along (13.65 ± 1.22). Moreover, the effects of nivolumab plus IFN-γ largest promoted the T-lymphocytes function of proliferations, cytokine secretions and cytotoxic activities. Most importantly, T-lymphocytes induced by nivolumab plus IFN-γ presented the best repression of tumor growth.

CONCLUSIONS

IFN-γ plus a PD-1-blockading agent could enhance the immunologic function and might play a crucial role in effective adoptive transfer treatments of pancreatic cancer.

摘要

背景

胰腺癌的特点是高度免疫抑制性肿瘤微环境和免疫逃避。尽管程序性细胞死亡 1 受体(PD-1)阻断在免疫原性癌症中取得了一定的成功,但 PD-1 抗体在胰腺癌患者中的反应并不有效或持久。

方法

首先,测量了胰腺癌患者和健康供体外周血 CD8+T 淋巴细胞上的 PD-1 表达。在体外研究中,分离外周 T 淋巴细胞并用纳武单抗和/或干扰素-γ处理,然后在不同处理后测试 PD-1 阻断作用、增殖、细胞因子分泌和细胞毒性活性。在体内研究中,用诱导的 T 淋巴细胞处理皮下携带胰腺癌细胞系的小鼠,并测量肿瘤大小。

结果

与健康供体相比,胰腺导管腺癌患者外周血 CD8+T 细胞上的 PD-1 蛋白表达增加。纳武单抗在体外以浓度依赖的方式降低 CD8+T 淋巴细胞上的 PD-1 表达。IFN-γ可直接下调体外 PD-1 的表达。此外,纳武单抗和 IFN-γ联合治疗的 PD-1 阻断效果最大(1.73±0.78),与 IFN-γ 单药(18.63±0.82)和纳武单抗单药(13.65±1.22)相比。此外,纳武单抗加 IFN-γ的作用最大促进了 T 淋巴细胞的增殖、细胞因子分泌和细胞毒性活性。最重要的是,纳武单抗加 IFN-γ诱导的 T 淋巴细胞对肿瘤生长的抑制作用最好。

结论

IFN-γ加 PD-1 阻断剂可增强免疫功能,并可能在有效的过继转移治疗胰腺癌中发挥关键作用。

https://cdn.ncbi.nlm.nih.gov/pmc/blobs/8a14/6836337/3c658bcc29f9/12885_2019_6145_Fig1_HTML.jpg

文献AI研究员

20分钟写一篇综述,助力文献阅读效率提升50倍。

立即体验

用中文搜PubMed

大模型驱动的PubMed中文搜索引擎

马上搜索

文档翻译

学术文献翻译模型,支持多种主流文档格式。

立即体验