Suppr超能文献

从细胞遗传学到细胞基因组学:全基因组测序作为一线检测手段,全面捕捉到导致智力障碍的遗传变异的多样谱。

From cytogenetics to cytogenomics: whole-genome sequencing as a first-line test comprehensively captures the diverse spectrum of disease-causing genetic variation underlying intellectual disability.

机构信息

Department of Clinical Genetics, Karolinska University Hospital, Stockholm, Sweden.

Department of Molecular Medicine and Surgery, Karolinska Institutet, Stockholm, Sweden.

出版信息

Genome Med. 2019 Nov 7;11(1):68. doi: 10.1186/s13073-019-0675-1.

Abstract

BACKGROUND

Since different types of genetic variants, from single nucleotide variants (SNVs) to large chromosomal rearrangements, underlie intellectual disability, we evaluated the use of whole-genome sequencing (WGS) rather than chromosomal microarray analysis (CMA) as a first-line genetic diagnostic test.

METHODS

We analyzed three cohorts with short-read WGS: (i) a retrospective cohort with validated copy number variants (CNVs) (cohort 1, n = 68), (ii) individuals referred for monogenic multi-gene panels (cohort 2, n = 156), and (iii) 100 prospective, consecutive cases referred to our center for CMA (cohort 3). Bioinformatic tools developed include FindSV, SVDB, Rhocall, Rhoviz, and vcf2cytosure.

RESULTS

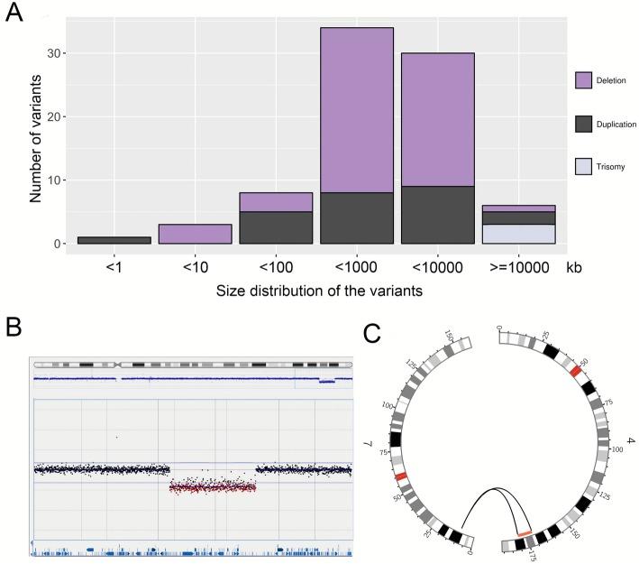
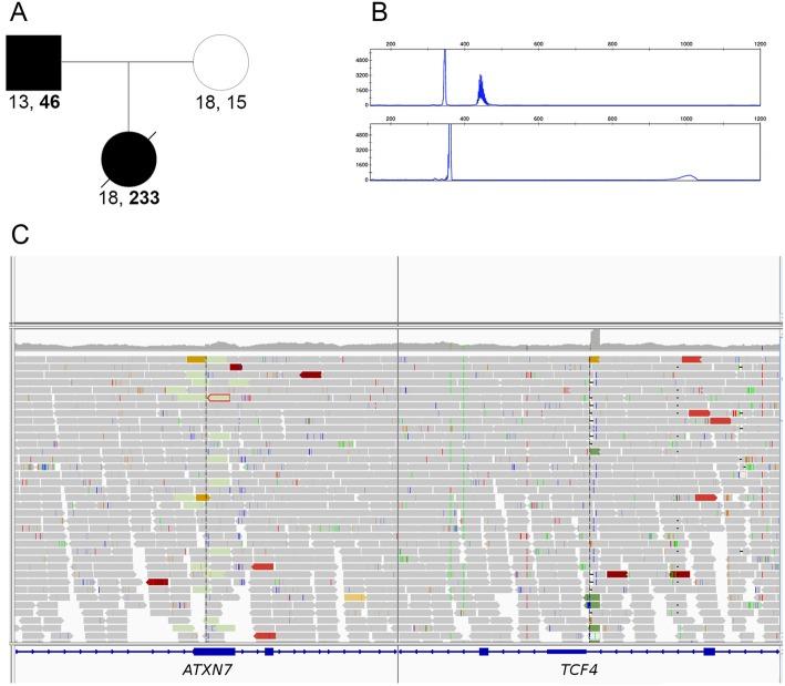
First, we validated our structural variant (SV)-calling pipeline on cohort 1, consisting of three trisomies and 79 deletions and duplications with a median size of 850 kb (min 500 bp, max 155 Mb). All variants were detected. Second, we utilized the same pipeline in cohort 2 and analyzed with monogenic WGS panels, increasing the diagnostic yield to 8%. Next, cohort 3 was analyzed by both CMA and WGS. The WGS data was processed for large (> 10 kb) SVs genome-wide and for exonic SVs and SNVs in a panel of 887 genes linked to intellectual disability as well as genes matched to patient-specific Human Phenotype Ontology (HPO) phenotypes. This yielded a total of 25 pathogenic variants (SNVs or SVs), of which 12 were detected by CMA as well. We also applied short tandem repeat (STR) expansion detection and discovered one pathologic expansion in ATXN7. Finally, a case of Prader-Willi syndrome with uniparental disomy (UPD) was validated in the WGS data. Important positional information was obtained in all cohorts. Remarkably, 7% of the analyzed cases harbored complex structural variants, as exemplified by a ring chromosome and two duplications found to be an insertional translocation and part of a cryptic unbalanced translocation, respectively.

CONCLUSION

The overall diagnostic rate of 27% was more than doubled compared to clinical microarray (12%). Using WGS, we detected a wide range of SVs with high accuracy. Since the WGS data also allowed for analysis of SNVs, UPD, and STRs, it represents a powerful comprehensive genetic test in a clinical diagnostic laboratory setting.

摘要

背景

由于不同类型的遗传变异,包括单核苷酸变异(SNV)和大的染色体重排,都是智力障碍的基础,我们评估了全基因组测序(WGS)而非染色体微阵列分析(CMA)作为一线遗传诊断测试的用途。

方法

我们分析了三个使用短读长 WGS 的队列:(i)一个经验证的拷贝数变异(CNV)的回顾性队列(队列 1,n=68),(ii)接受多基因panel 检测的个体(队列 2,n=156),以及(iii)我们中心为 CMA 推荐的 100 例前瞻性连续病例(队列 3)。开发的生物信息学工具包括 FindSV、SVDB、Rhocall、Rhoviz 和 vcf2cytosure。

结果

首先,我们在包含 3 例三体和 79 例缺失/重复的队列 1 上验证了我们的结构变异(SV)调用管道,其中位数大小为 850kb(最小 500bp,最大 155Mb)。所有变异均被检测到。其次,我们在队列 2 中使用了相同的管道,并使用单基因 WGS 面板进行了分析,将诊断率提高到 8%。接下来,我们对队列 3 同时进行了 CMA 和 WGS 分析。WGS 数据在全基因组范围内用于分析>10kb 的 SV,并在一个与智力障碍相关的 887 个基因的 panel 中用于分析外显子 SV 和 SNV,以及与患者特异性人类表型本体(HPO)表型匹配的基因。这总共产生了 25 个致病性变异(SNV 或 SV),其中 12 个也被 CMA 检测到。我们还应用了短串联重复(STR)扩展检测,并在 ATXN7 中发现了一个病理性扩展。最后,在 WGS 数据中验证了一例 Prader-Willi 综合征伴单亲二体(UPD)。所有队列均获得了重要的位置信息。值得注意的是,7%的分析病例存在复杂的结构变异,例如环状染色体和两个重复,分别被发现为插入易位和部分隐匿性不平衡易位。

结论

与临床微阵列(12%)相比,整体诊断率提高了一倍以上(27%)。使用 WGS,我们以高精度检测到了广泛的 SV。由于 WGS 数据还允许 SNV、UPD 和 STR 分析,因此它在临床诊断实验室环境中代表了一种强大的综合遗传测试。

https://cdn.ncbi.nlm.nih.gov/pmc/blobs/e855/6836550/03fda581a81c/13073_2019_675_Fig1_HTML.jpg

文献AI研究员

20分钟写一篇综述,助力文献阅读效率提升50倍。

立即体验

用中文搜PubMed

大模型驱动的PubMed中文搜索引擎

马上搜索

文档翻译

学术文献翻译模型,支持多种主流文档格式。

立即体验